EasyManua.ls Logo

Onkyo TX-SR702 - Page 20

Onkyo TX-SR702
131 pages
Print Icon
To Next Page IconTo Next Page
To Next Page IconTo Next Page
To Previous Page IconTo Previous Page
To Previous Page IconTo Previous Page
Loading...
TX-SR702/E
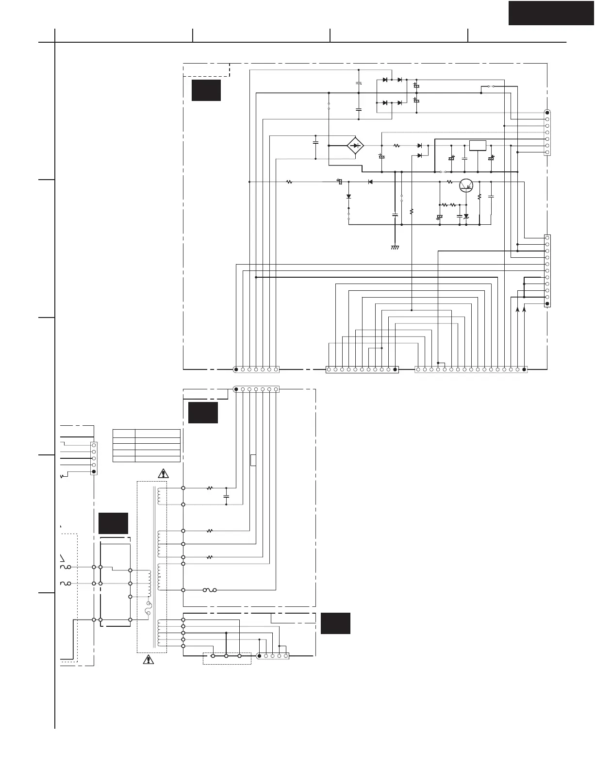
SCHEMATIC DIAGRAM 6
Power supply section
A
1
2
3
4
5
BCD
D:2.5A125V
F9501
P,G,W:T2.5AL250V
F
901
F
902
P7502B
NADIS-8406 (SCH. 7)
P6931A TO NAAR-8365
(SCH. 1)
P6953B TO NAAF-8397
(SCH. 4)
P931B
TO NAAF-8397
(SCH. 4)
C9016
223Z
C9015
223Z
C9012
223Z
S
270A
D9004
D9003
D9010
RL1N4003
D9013
RL1N4003
D9009
RL1N4003
D9011
RL1N4003
D9002
D9001
D9001-9004:
RL1N4003
J9019
J9016
J9014
J9010
J9006
C9017
102J
C9005
334J
MMT
C9591
104J
C9002
334J
MMT
C9001
334J
MMT
R923
1K
R9594
2.2 (1/2W)
R9006
4.7
(1/2W)
R9592
1
(1/2W)
R9591
1 (1/2W)
R9001 0
C9010
4700/16
C9011
1000/25
C9009
220/35
C9014
470/63
C9013
10/16
C9003
1000/35
C9004
470/35
P995BP995A
TO NAAF-8397 (SCH. 4)
P995C
5
P912
P913
P911
P912A
P913A
P911A
3
1
7
8
9
10
11
12
14
15
16
17
18
19
13
3
199-GR
7
40S-R,S
2
458-GR
T901
THERMAL FUSE
JL6952B
TO NAAF-8397
(SCH. 4)
A
CENT TO THE SYMBOL
S
T FIRE
L
FUSE. FOR FUSE
SE INDICATES
A
TING MODEL
R
MANENTE,N'UTILISER
L
E UTLISE EST
EST APPOSE.
. CE DARNIER EST
JL9501B
JL9502A
TO NAAR-8365
(SCH. 1)
JL9501A
R9007
0
(1/2W)
R9002 22
(1/2W)
R9005
33K
R9004
8.2K
R9003
8.2K
D9012
MTZJ27D
E9001
Q9002
KTA1266-GR
OR 2SA1015-GR
D9005
D3SBA20
Q9001
NJM78M56FA
TA78057S
G
I O
-24V
S3GND
+24V
+12V
S2GND
+5.6V
MPUGND
-VP
MPUGND
MPUGND
+5.6V
FLAC1
FLAC2
E
HPR
E
HPL
FLAC1
FLAC2
SEC3-2
S3GND
SEC3-1
SEC2-2
SEC2-1
MPUGND
SPRLF
SPRLCS
S3GND
VOLH
+10VS
POWER
SEC1H
SPRLZ2
SPRLSB
+24V
E
HPR
HPL
SPRLCS
PRO
THRM
SPRLF
VOLH
SPRLSB
+10VS
SPRLZ2
+10VS
SEC1H
POWER
THRM
PRO
+10VSS
+10VS
MPUGND
FLAC2
GND
SEC2-2
FLAC1
SEC3-2
SEC3-1
SEC2-1
MPUGND
POWER
T901
MODEL DESCRIPTION
D NPT-1501D
P NPT-1501P
G NPT-1501DG
W
NPT-1501DG
NAETC-8384
P
S-8382
NAETC-8398
NAETC-8390
NAPS-8389
U7
U13
U17
U12

Other manuals for Onkyo TX-SR702

Related product manuals