EasyManua.ls Logo

Panasonic CS-E7PKEW - Page 75

Panasonic CS-E7PKEW
208 pages
Print Icon
To Next Page IconTo Next Page
To Next Page IconTo Next Page
To Previous Page IconTo Previous Page
To Previous Page IconTo Previous Page
Loading...
75
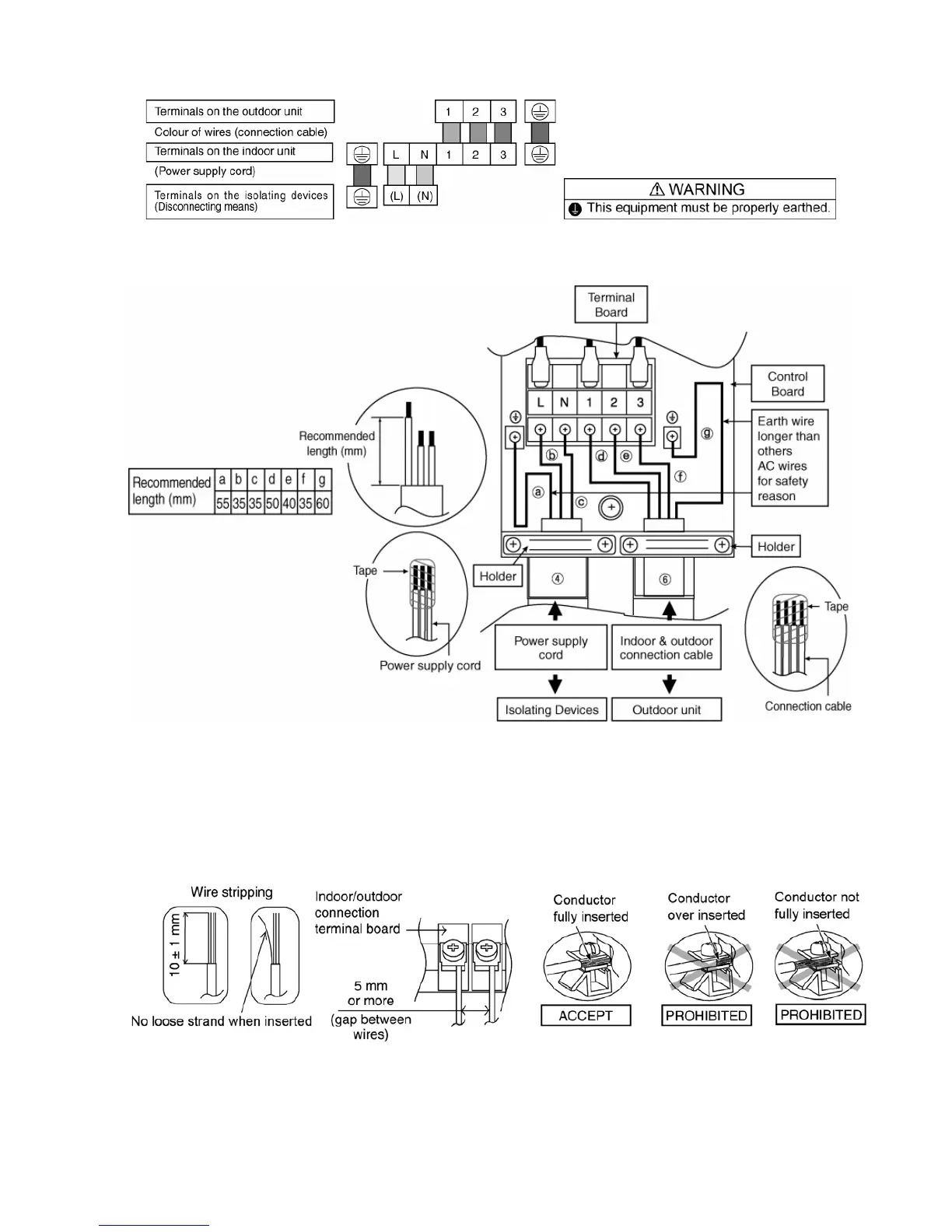
7 Remove the tapes and connect the power supply cord and connection cable between indoor unit and outdoor
unit according to the diagram below.
8 Secure the power supply cord and connection cable onto the control board with the holder.
9 Close grille door by tighten with screw and close the front panel.
Note:
Isolating Devices (Disconnecting means) should have minimum 3.0 mm contact gap.
Ensure the colour of wires of outdoor unit and the terminal Nos. are the same to the indoor’s respectively.
Earth wire shall be Yellow/Green (Y/G) in colour and longer than other AC wires as shown in the figure for the
electrical safety in case of the slipping out of the cord from the anchorage.
12.2.3.1 Wire Stripping, Connecting Requirement

Table of Contents

Related product manuals