EasyManua.ls Logo

Panasonic CS-E9GKEW - Wiring Connection Diagrams; Indoor Unit Wiring

Panasonic CS-E9GKEW
77 pages
Print Icon
To Next Page IconTo Next Page
To Next Page IconTo Next Page
To Previous Page IconTo Previous Page
To Previous Page IconTo Previous Page
Loading...
15
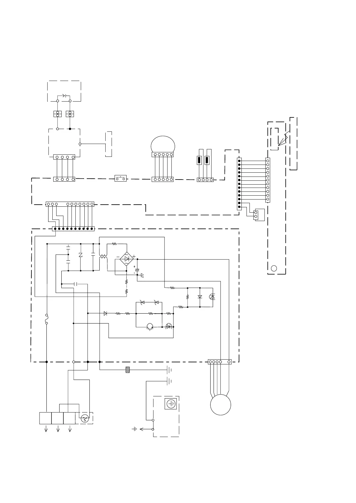
8. Wiring Connection Diagram
8.1 Indoor Unit
8.1.1 CS-E7GKEW, CS-E9GKEW, CS-E12GKEW, CS-E15GKEW
CS-E7GKDW, CS-E9GKDW, CS-E12GKEW, CS-E15GKEW
4
5
6
7
1
CN-FM
Remark:
BLACK (BL)
BLUE (B)
BROWN (BR)
GREEN (G)
GRAY (GR)
ORANGE (O)
PINK (P)
RED(R)
WHITE (W)
YELLOW/GREEN (Y/G)
YELLOW (Y)
FAN MOTOR
FM
EVAPORATOR
TO OUTDOOR
UNIT
FERRITE
CORE
Y/G
Y/G
GROUNDING
TERMINAL
COMPLETE
Y
B
W
BL
R
PC307
D304
R321
DB301
C315
R331R326
SW01
AUTO
SW
CN-STM1
STEPPING MOTOR
SENSOR 1 (PIPE TEMP.)
SENSOR 1 (AIR TEMP.)
SENSOR 1 COMPLETE
ELECTRONIC
CONTROLLER
CN-DISPLAY(YLW)
ELECTRONIC
CONTROLLER
(DISPLAY)
ELECTRONIC CONTROLLER DISPLAY)
CN-DISP RECEIVER
WIRELESS REMOTE CONTROL
GAS SENSOR
CN-TH
CN-CLN
C309
LF301
ZNR301
CN-DATA1
(YLW)
CN-DATA1
C313 C314
FUSE01
T3.15A L250V
AC306 (BLK)
BL
TERMINAL BOARD COMPLETE
1 (L)
TO OUTDOOR
UNIT
THERMAL FUSE
102°C (3A)
2 (N)
3
R
W
G
AC304 (WHT)
G301 (GRN)
AC303 (WHT)
R320
R327
R308
PC302
R313
ZD302ZD301
R329R328D301
C317
R338
GENERATOR
COMPLTE
PC301
ELECTRONIC CONTROLLER
1
1
1
4
1
4
1
BR
R
O
Y
P
5
1
5
1
1
1
12
11
13
4
w
w
w
w
w
w
w
w
w
w
10
12
BR
R
HV
GND
W
WIRE HOLDER
G
BL BL
G
O
Y
P
W
W
W
W
W
W
W
W
W
W
W
W
W

Other manuals for Panasonic CS-E9GKEW

Related product manuals