EasyManua.ls Logo

Panasonic CS-RE18QKE

Panasonic CS-RE18QKE
101 pages
To Next Page IconTo Next Page
To Next Page IconTo Next Page
To Previous Page IconTo Previous Page
To Previous Page IconTo Previous Page
Loading...
16
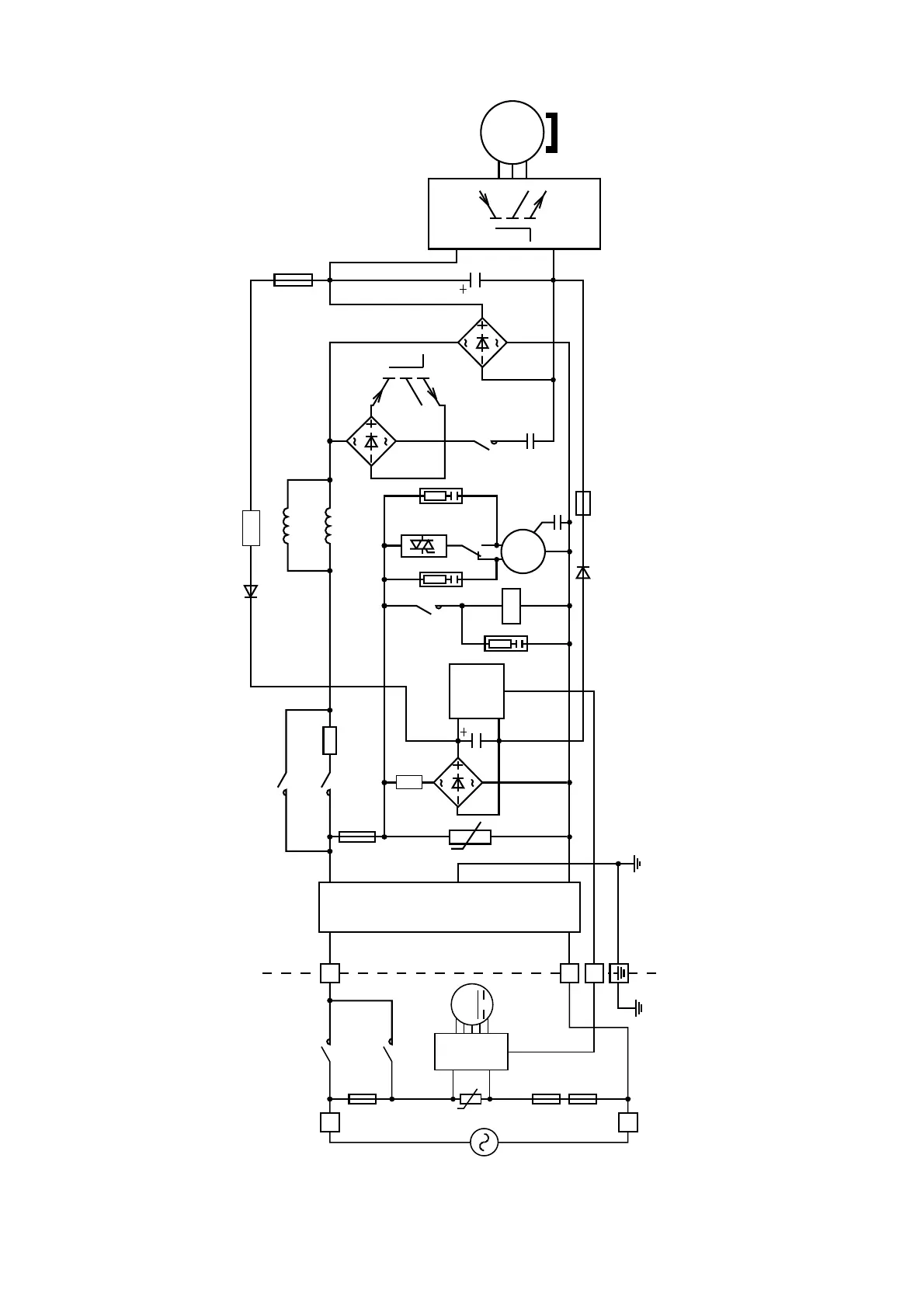
7.2 CS-RE24QKE CU-RE24QKE
3
2
RY-PWR
RY-PWR2
1
M
FUSE301
TEMP.
FUSE
SINGLE
PHASE
POWER
SUPPLY
1ø 230V 50Hz
TEMP.
FUSE
L
N
(INDOOR UNIT) (OUTDOOR UNIT)
PTC
NTC
SSR
FUSE
FUSE
MS
3 ~
M
1 ~
SC
U
REACTOR
REACTOR
NOISE FILTER
SC
NTC
U

Table of Contents

Other manuals for Panasonic CS-RE18QKE

Related product manuals