EasyManua.ls Logo

Panasonic CS-RE18QKE - Page 31

Panasonic CS-RE18QKE
101 pages
To Next Page IconTo Next Page
To Next Page IconTo Next Page
To Previous Page IconTo Previous Page
To Previous Page IconTo Previous Page
Loading...
31
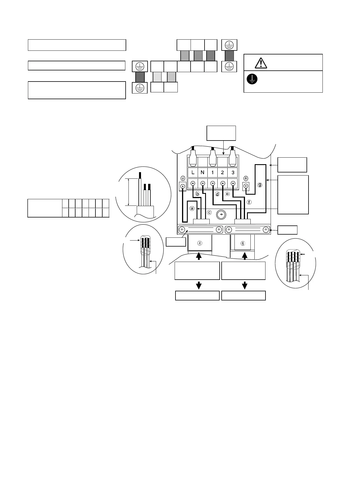
7 Remove the tapes and connect the power supply cord and connection cable between indoor unit and outdoor
unit according to the diagram below.
Terminals on the outdoor unit
Colour of wires (connection cable)
Terminals on the indoor unit
(Power supply cord)
Terminals on the isolating devices
(Disconnecting means)
123
L
(L)
N123
(N)
WARNING
This equipment must
be properly earthed.
8 Secure the power supply cord and connection cable onto the control board with the holder.
9 Close grille door by tighten with screw and close the front panel.
Recommended
length (mm)
Tape
Connection cable
Tape
Power supply cord
Recommended
length (mm)
a
55
b
35
c
35
d
50
e
40
f
35
g
60
Terminal
Board
Control
Board
Earth wire
longer than
others
AC wires
for safety
reason
Holder
Holder
Indoor & outdoor
connection cable
Isolating Devices Outdoor unit
Power supply
cord
Note:
Isolating Devices (Disconnecting means) should have minimum 3.0 mm contact gap.
Ensure the colour of wires of outdoor unit and the terminal Nos. are the same to the indoor’s respectively.
Earth wire shall be Yellow/Green (Y/G) in colour and longer than other AC wires as shown in the figure for the
electrical safety in case of the slipping out of the cord from the anchorage.

Table of Contents

Other manuals for Panasonic CS-RE18QKE

Related product manuals