EasyManua.ls Logo

Panasonic CS-S24PKH - Judge Sunlight Intensity; Judge Ambient Condition; Temperature Shift

Panasonic CS-S24PKH
187 pages
Print Icon
To Next Page IconTo Next Page
To Next Page IconTo Next Page
To Previous Page IconTo Previous Page
To Previous Page IconTo Previous Page
Loading...
91
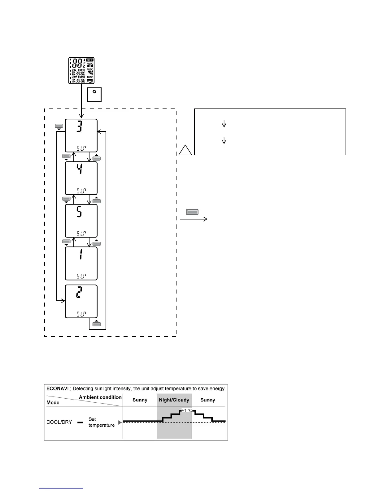
12.14.2.2 Judge Sunlight Intensity
Based on sunlight sensor output voltage, the sunlight intensity value will be computed and logged to sunlight
intensity database.
The sunlight sensor sensitivity could be adjusted:
SET
Press & release within 10s
Sensitivity Level 1: Less sensitive to sunlight intensity
Sensitivity Level 3: Default sensitive level
Sensitivity Level 5: More sensitive to sunlight intensity
Default: (Battery insert)
Set to Level. 3
Other than default
Display last set data
Transmit
solar radiation
level
&
after *2 secs
go back to
normal mode
Set to Level. 4
Press
Timer
1
Set to Level. 5
Set to Level. 1
Set to Level. 2
Remote control normal mode
SET
12.14.2.3 Judge Ambient Condition
According to sunlight intensity over a period of time, the system will analyze the ambient condition is sunny,
cloudy or night.
12.14.2.4 Temperature Shift
In a room without window or with thick curtain, the sunlight sensor will judge as cloudy/night.

Table of Contents

Related product manuals