EasyManua.ls Logo

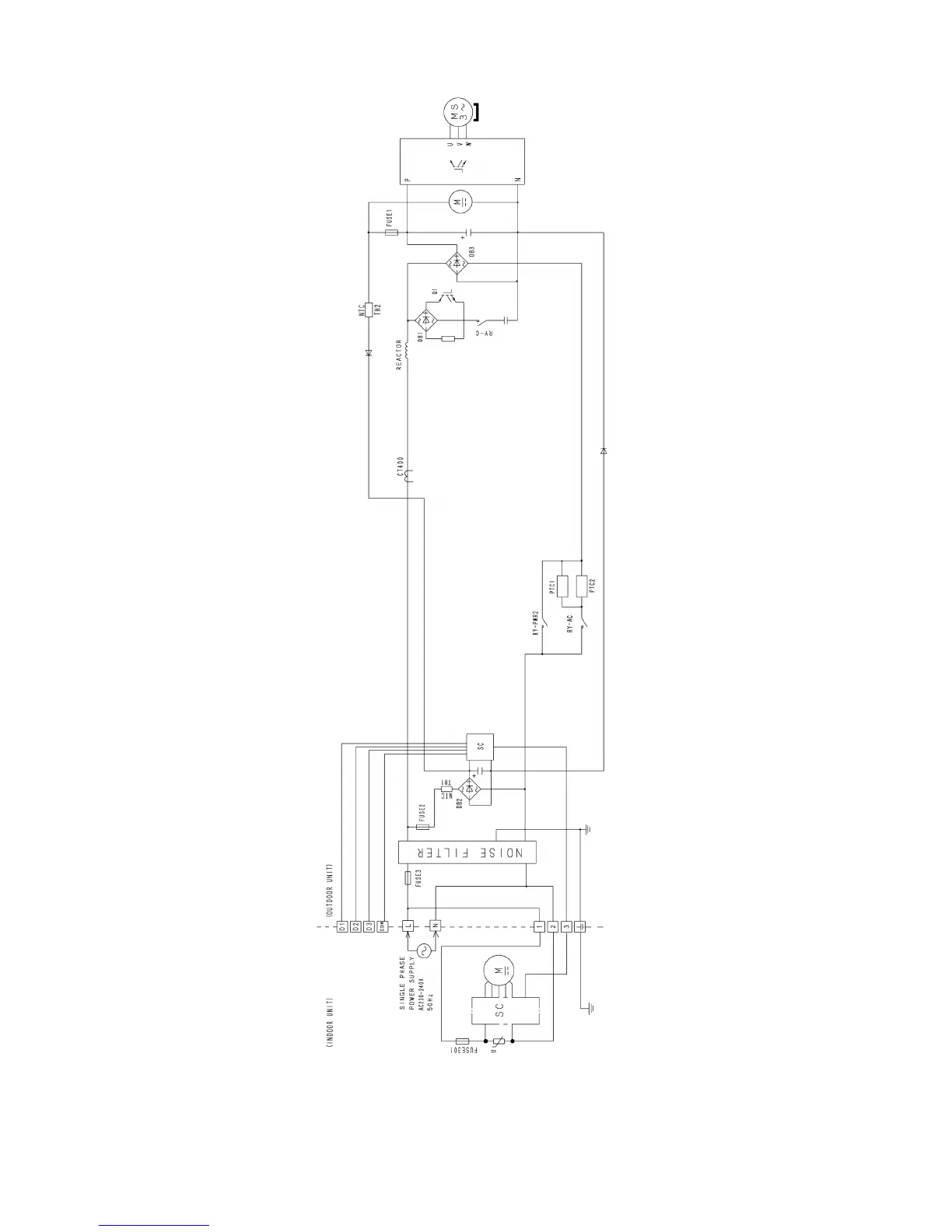
Panasonic CS-S9PKR - S28 PKR Block Diagram

Panasonic CS-S9PKR
126 pages
Print Icon
To Next Page IconTo Next Page
To Next Page IconTo Next Page
To Previous Page IconTo Previous Page
To Previous Page IconTo Previous Page
Loading...
20
6.4 CS-S28PKR CU-S28PKR

Table of Contents

Related product manuals