EasyManua.ls Logo

Panasonic CU-3TZ52TBE - 10 Installation Information

Panasonic CU-3TZ52TBE
85 pages
Print Icon
To Next Page IconTo Next Page
To Next Page IconTo Next Page
To Previous Page IconTo Previous Page
To Previous Page IconTo Previous Page
Loading...
24
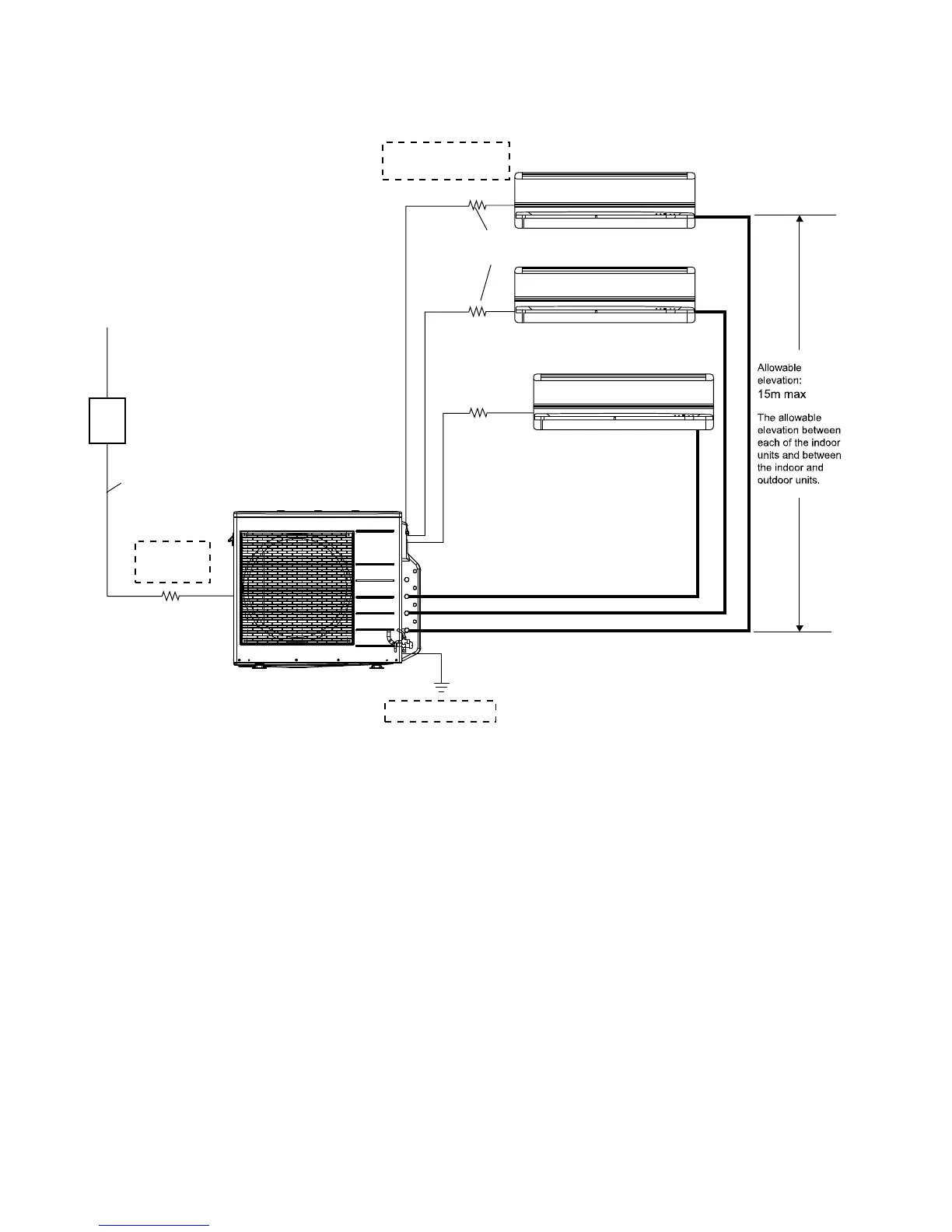
10. Installation Information
10.1.1 Check Points
.
(Not included in the unit)
Outdoor unit power supply:
Single-phase 230V, 50Hz
16A switch
(circuit breaker)
(Not included in the unit)
2.5 mm
2
or more x 3 core
(Not included in the unit)
Outdoor
wiring work
Unit C
Unit B
Unit A
Applicable connecting tube kit:
CZ-3F type
Total maximum pipe length: 50m
Unit A Maximum pipe length: 25 m
Unit B Maximum pipe length: 25 m
Unit C Maximum pipe length: 25 m
Indoor/outdoor unit
connection cables
1.5 mm
2
flexible cord x 4 core
(polychloroprene sheathed)
(Not included in the unit)
1.5 mm
2
flexible cord x 4 core
(polychloroprene sheathed)
(Not included in the unit)
Grounding work

Table of Contents

Related product manuals