EasyManua.ls Logo

Panasonic CU-4E27PBE - Network Adaptor Q & A; Initial Settings and Connectivity

Panasonic CU-4E27PBE
140 pages
Print Icon
To Next Page IconTo Next Page
To Next Page IconTo Next Page
To Previous Page IconTo Previous Page
To Previous Page IconTo Previous Page
Loading...
28
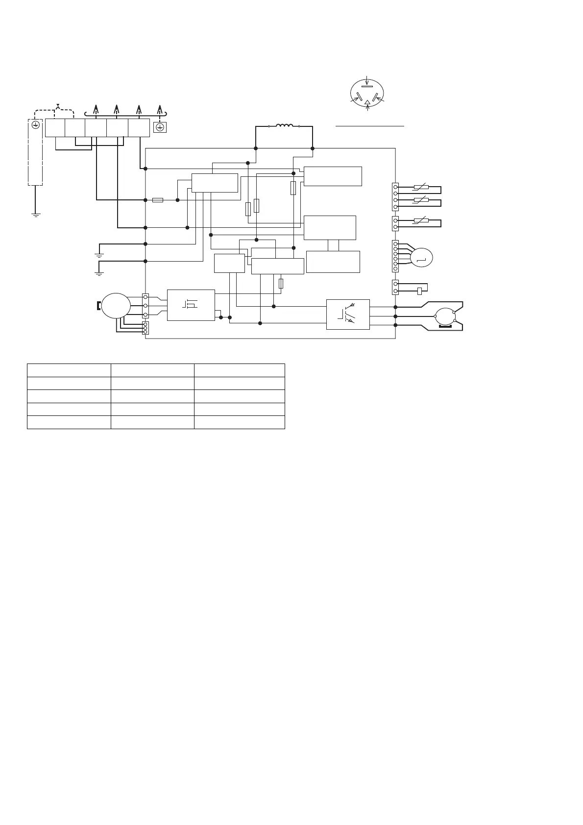
9.2 Outdoor Unit
REMARKS
BLU : BLUE
BLK : BLACK
WHT : WHITE
RED : RED
YLW : YELLOW
GRY : GRAY
GRN : GREEN
YLW/GRN : YELLOW/GREEN
BLUE
(BLU)
OR (R)
YELLOW
(YLW) OR (C)
TRADEMARK
RED
(RED)
OR (S)
THE PARENTHESIZED
LETTERS IS INDICATED
ON TERMINAL COVER
COMPRESSOR TERMINAL
SINGLE PHASE
POWER SUPPLY
TO INDOOR UNIT
(BLK)
(WHT)
(RED)
TERMINAL
BOARD
GRY
RAT1
(GRY)
CN–TH1
(WHT)
CN–TANK
(WHT)
CN–STM1
(WHT)
CN–HOT
(WHT)
GRY
REACTOR
RAT2
(GRY)
FUSE 5
(20A 250V)
COMMUNICATION
CIRCUIT
RECTIFICATION
CIRCUIT
FUSE 6
(20A 250V)
FUSE 8
(T3.15A,
L250V)
NOISE FILTER
CIRCUIT
3
(RED)
DATA
(RED)
AC-BLK
(BLK)
AC-WHT
(WHT)
FG1
(GRN)
CN-MTR2
(WHT)
PFC
CIRCUIT
RECTIFCATION
CIRCUIT
SWITCHING
POWER
SUPPLY CIRCUIT
FUSE 3
T3.15A L250V
CN-MTR1
(RED)
FAN
MOTOR
1
5
3
1
3
1
1
1
4
PIPING TEMP.SENSOR (THERMISTOR)
OUTDOOR AIR TEMP. SENSOR (THERMISTOR)
COMPRESSOR TEMP.SENSOR (THERMISTOR)
ELECTRO-MAGNETIC COIL
(EXPANSION VALVE)
ELECTRO-MAGNETIC COIL
(4-WAY VALVE)
6
3
W
U
V
U
V
W
YLW
RED
BLU
YLW
U (RED)
V (BLU)
W (YLW)
COMPRESSOR
YLW
MS
3~
P
Q1
N
10
IC19
ELECTRONIC CONTROLLER
14
16
3
1
FG2
(GRN)
GRN
GRN
FUSE 1
(25A 250V)
2
(WHT)
1
(BLK)
BLK
WHT
WHT
BLK
GROUNDING TERMINAL
YLW/GRN
RED
N
L
M
MS
3~
Resistance of Compressor Windings
MODEL CU-TZ60TKE CU-TZ71TKE
CONNECTION 9RD132XAB21 () 9KD240XBA21-CA ()
U-V 1.897 0.720
U-W 1.907 0.726
V-W 1.882 0.708
Note: Resistance at 20°C of ambient temperature.

Table of Contents

Other manuals for Panasonic CU-4E27PBE

Related product manuals