EasyManua.ls Logo

Panasonic DMR-E55P - Page 138

Panasonic DMR-E55P
142 pages
Print Icon
To Next Page IconTo Next Page
To Next Page IconTo Next Page
To Previous Page IconTo Previous Page
To Previous Page IconTo Previous Page
Loading...
22
R50035
< ANA3.3V >
< D1.2V >
< D1.2V >
< D3.3V >
< D3.3V >
< D1.2V >
< D1.2V >
< ANA3.3V >
< D1.2V >
< D3.3V >
R50010
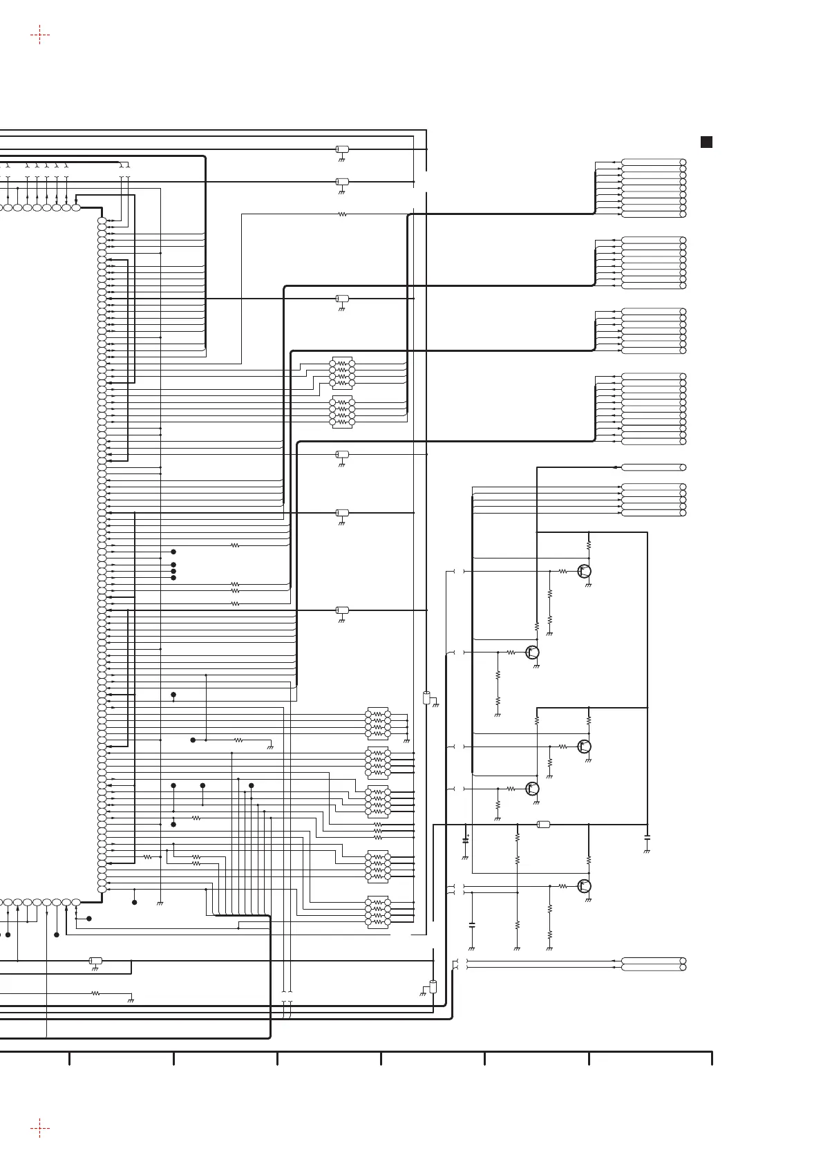
Schematic Diagram (MC)
AV Decoder/Main CPU Section (Digital P.C.B.(3/4))DMR-E55P/PC
(BUFFER)
0.1
C50005
(BUFFER)
(BUFFER)
(BUFFER)
(BUFFER)
IT TX
R50012 0
R6023 3300
22
R6018
(AVDEC/MAIN CPU)
DQ15
DQ0
DQ14
DQ1
DQ13
DQ2
DQ12
DQ3
DQ11
DQ4
DQ10
DQ5
DQ9
DQ6
DQ8
DQ7
GPYOUT DM
BPBOUT DM
RPROUT DM
YOUT DM
COUT DM
D4
D1
D2
D3
D5
D6
FL6011
C27
C23
C30
C29
C28
C26
C25
C24
C34
C33
C22
C21
C20
C19
C18
C17
C16
C15
C14
C13
C12
C11
C10
C9
C8
C7
C6
C5
C4
C3
C2
C1
C32
C31
C34
C33
EN
CLK54A1
EN
768FS2
D6
D5
D4
D3
D2
D1
A21
A22
A23
A24
A17
A18
A19
A20
A14
A15
A16
A2
A1
A11
A12
A13
A7
A8
A9
A10
A3
A4
A5
A6
A25
A26
A27
MN2DS0010-H
IC6001
A
B
C
D
E
F
G
H
I
J
K
L
M
N
O
P
Q
0
R50013
F1H0J4740004
MD7
MD8
XIRQ0
EPG ON H
XGINT1
XIRQ5
XIRQ6
XGINT2
R50009 10K
CL50009
CL50008
CL6002
SBIO
UARTM2G
SBO0
I2C3DT
I2C3CK
PRGSEL
BSON
XDIAG
DEC SDTO
DEC SCK
IT RX
UARTG2M
0
R50004
R656DEC7
R656DEC6
R656DEC5
R656DEC4
R656DEC3
R656DEC2
R656DEC1
R656DEC0
CLK27A1
SVALID
STCLK
STEN
STD7
STD6
STD5
STD4
STD3
STD2
STD1
STD0
1DABCK
1DALRCK
1DADATA
IECOUT
EEDATA
EEBCK
EELRCK
R656ENC7
R656ENC6
R656ENC5
R656ENC4
R656ENC3
R656ENC2
R656ENC1
R656ENC0
DQ31
DQ16
DQ30
DQ17
DQ29
DQ18
DQ28
DQ19
DQ27
DQ20
DQ26
DQ21
DQ25
DQ22
DQ24
DQ23
6V22
C50002
F1H0J4740004
FL50006
GN
GPYOUT DM
GN
BPBOUT DM
GN
RPROUT DM
GN
YOUT DM
GN
COUT DM
GN
ANA3.3V
15K
R50017
0.1
C50004
1500
R50016
33K
R50015
J0JHC0000032
LB50001
22
R50034
150
R50018
33
R50019
B1ADCF000081
Q50001
1K
R50020
82
R50021
33
R50022
B1ADCF000081
Q50002
1K
R50023
82
R50024
33
R50025
B1ADCF000081
Q50003
1K
R50026
150
R50027
33
R50028
B1ADCF000081
Q50004
1K
R50029
150
R50031
33
R50030
B1ADCF000081
Q50005
33
R50032
1K
R50033
0
R6020
22
R6019
EN
STCLK
EN
STEN
EN
STD7
EN
STD6
EN
STD5
EN
STD4
EN
STD3
EN
STD2
EN
STD1
EN
STD0
EN
SVALID
AI
1DABCK
AI
1DADATA
GN
IECOUT
GN
GN
EEDATA
GN
AI
EEBCK
1DALRCK
EELRCK
EN
R656ENC6
EN
R656ENC5
EN
R656ENC4
EN
R656ENC3
EN
EN
R656ENC2
EN
EN
R656ENC1
R656ENC7
R656ENC0
EN
R656DEC1
EN
R656DEC2
EN
R656DEC3
EN
R656DEC4
EN
R656DEC5
EN
R656DEC6
EN
R656DEC7
C50001 1
8
6
4
2
7
5
3
1
RX50016 47x4
8
6
4
2
7
5
3
1
RX50015 47x4
R50005 33
CL50004
CL50003
CL50002
CL50001
R50008 22
R50007 47
R50006 47
F1H0J4740004
FL6017
F1H0J4740004
FL6016
F1H0J4740004
FL6015
F1H0J4740004
FL6014
R6038 10K
CL6005
CL6006
CL6007
CL6004
R6035 47
R6036 3300
R6037 33K
R6028 47
R6031 47
1
3
5
7
2
4
6
8
RX6044 33Kx4
1
3
5
7
2
4
6
8
RX6043 10Kx4
1
3
5
7
2
4
6
8
RX6035 33Kx4
1
3
5
7
2
4
6
8
RX6036 33Kx4
1
3
5
7
2
4
6
8
RX6037 10Kx4
10K
R6029
R50011 22K
3300
F1H0J4740004
FL50005
F1H0J4740004
FL6013
CL6003
CL6001
CL50005
CL50006
CL50007
R6022 47
R6021 47
26252423222120191817161514
F1H0J4740004
FL6020
F1H0J4740004
FL6021
VDD3.3
MAM9
MAM2
MAM8
DQMM1
DQMM0
MAM11
MAM0
MAM10
VSS
MAM1
VSS
MCKM
MCKIM
VDD3.3
MAM3
MAM7
MAM4
MAM6
MAM5
VSS
XWEM
XRASM
LVDD1.2
XCASM
BAM1
VDD3.3
BAM0
XCSM
MDQM15
MDQM0
MDQM14
VSS
MDQM1
MDQM13
MDQM2
MDQM12
MDQM3
VDD3.3
MDQM11
MDQM4
MDQM10
MDQM5
MDQM9
VSS
MDQM6
MDQM8
MDQM7
SA25
SA24
SA23
VDD3.3
VDD3.3
LVDD1.2
LVDD1.2
VSS
VSS
VSS
VSS
VSS
VSS
VSS
VSS
VSS
VSS
VSS
VSS
VSS
VSS
VSS
VSS
VSS
VSS
VSS
VSS
DQMM2
DQMM3
MDQM23
MDQM24
MDQM22
VSS
LVDD1.2
MDQM25
MDQM21
MDQM26
MDQM20
MDQM27
VDD3.3
MDQM19
MDQM28
MDQM18
MDQM29
MDQM17
VSS
MDQM30
MDQM16
MDQM31
VCLK
VDOUT0
VDOUT1
VDD3.3
VDOUT2
VDOUT3
VDOUT4
VDOUT5
VDOUT6
VDOUT7
VSS
VSS
VDIN0
VDIN1
LVDD1.2
LVDD1.2
VSS
VSS
VDIN2
VDIN3
VDIN4
VDIN5
VDIN6
VDD3.3
VDIN7
LRCKIN
SRCKIN
ADIN
IECOUT
DACCK
VSS
ADOUT0
ADOUT1
ADOUT2
ADOUT3
LRCK
VDD3.3
SRCK
LVDD1.2
STD0
STD1
STD2
STD3
STD4
VSS
STD5
STD6
STD7
STRQ
XRSTOUT
DSTR
VDD3.3
DVALID
XRST
PIO20
PIO21
PIO22
PIO23
VSS
LVDD1.2
PIO24
PIO25
PIO26
PIO27
PIO10
VDD3.3
PIO11
PIO12
PIO13
PIO14
PIO15
VSS
PIO16
PIO17
PIO00
PIO01
PIO02
VDD3.3
PIO03
PIO04
SBI2
SBI1
SBI0
LVDD1.2
SBT2
SBO2
VSS
PLLAVSS1
PLLAVDD1
TESTIQ1
PHCOMP0
TESTIQ0
PLLAVSS0
PLLAVDD0
DAC5OUT
DAC4OUT
COMP
IREF
VREF
DAC3OUT
DAC2OUT
AVSS
AVSS
DAC1OUT
AVDD3.3
AVDD3.3
VSS
VSS
LVDD1.2
XIRQ0
XIRQ1
XIRQ2
XIRQ3
XIRQ4
VDD3.3
XNMI
XIRQ5
XIRQ6
XIRQ7
PCLK
CLK121
EXTCK
VSS
MA3
MA4
MA2
MA5
MA1
VDD3.3
MA6
MA0
MA7
LVDD1.2
MA10
MA8
VSS
MA13
MA9
MA14
MA11
VDD3.3
XMCS0
XMCS1
MA12
XMRAS
VSS
XMCAS
XMWE
XMBE1
XMBE0
VSS
SDCLK
VDD3.3
SDCKI
LVDD1.2
MD7
MD8
312
311
310
309
308
307
306
305
304
303
302
301
300
299
298
297
296
295
294
293
292
291
290
289
288
287
286
285
284
283
282
281
280
279
278
277
276
275
274
273
272
271
270
269
268
267
266
265
264
263
262
261
260
259
258
257
256
255
254
253
252
251
250
249
248
247
246
245
244
243
242
241
240
239
238
237
236
235
234
233
232
231
230
229
228
227
226
225
224
223
222
221
220
219
218
217
216
215
214
213
212
211
210
209
313314315316317318319320321322323324325326327328329330331332333334335336337338339340341342343344345346347348349350351352353354355356357358359360361362363364365366367368369370371372373374375376377378379380381382383384385386387
208207206205204203202201200199198197196195194193192191190189188187186185184183182181180179178177176175174173172171170169168167166165164163162161160159158157156155154153152151150149148147146145144143142141140139138137136135134
ORDERING.WHEN YOU ORDER A PART,PLEASE REFER TO PARTS LIST.
NOTE:DO NOT USE ANY PART NUMBER SHOWN ON THIS SCHEMATIC DIAGRAM FOR
EN
EN
CLK27A1
R656DEC0
R
H
GN:Glue Net Section(Page: )
F
EN:AV Encoder/RTSC Section(Page: )
G
MC:AV Decoder/Main CPU Section(Page: )
H
AI:Audio I/O Section(Page: )
I
Schematic Diagram (MC)AV Decoder/Main CPU Section (Digital P.C.B.(3/4))DMR-E55P/PC
62

Related product manuals