EasyManua.ls Logo

Panasonic DMR-EH55EC

Panasonic DMR-EH55EC
173 pages
To Next Page IconTo Next Page
To Next Page IconTo Next Page
To Previous Page IconTo Previous Page
To Previous Page IconTo Previous Page
Loading...
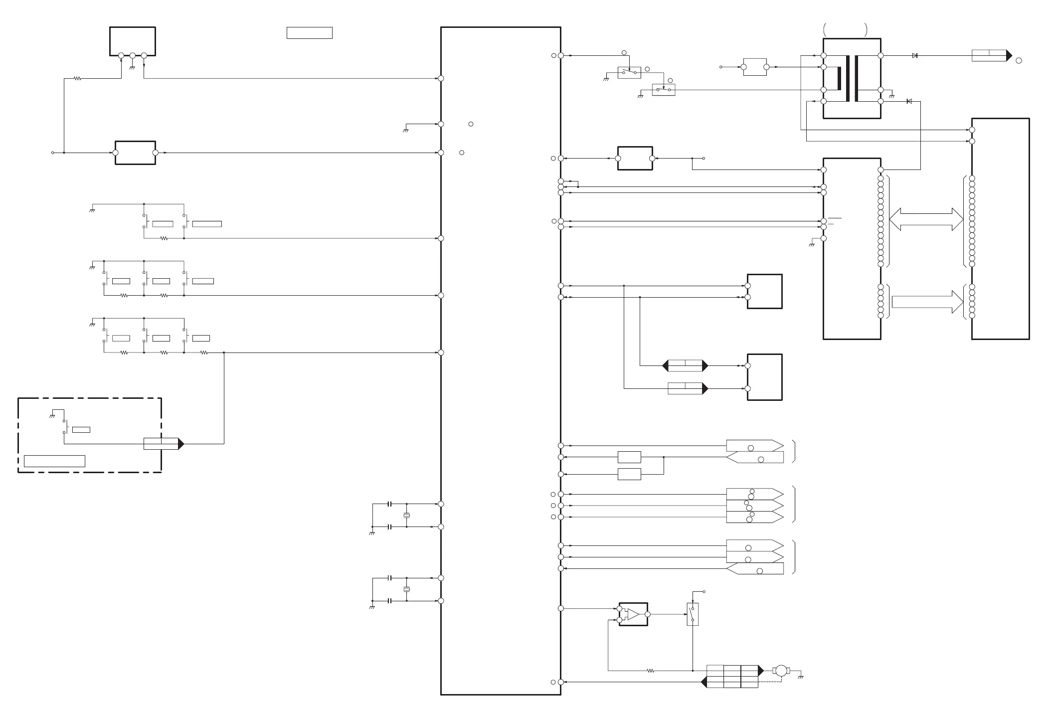
(FAN MOTOR DRIVE)
IC7507
1
2
3
-
+
X SW+12.4V
23
P1501
23
P1501
23
P1102
23
P1102
3
P1103
1
P1103
FAN MOTOR
M
(FAN MOTOR DRIVE)
Q7511
FANDCOUT
H
H
H
H
H
L
L
H
L
L
H
H
H
L
D7505
VP
15
-33V
5
1
IC1506-
MAIN P.C.B.
P SAVE
G SBMTP A
G SBPTM A
G SCLK A
9
P7402-
SBMTP
TBUS RXD
TBUS TXD
TU P ON
2
IC1510-
B
QR1501-
DR P ON
XTMUTE
VSS5
D7506
UNREG.+38V
POWER SAVE 61
( :ON)
QR7508
( :OFF)
Q7510
X SW+12.4V
(IC PROTECTOR)
IP7501
21
VDD
VCC7
FL CS 45 CS3
16
( BTL+30V)
U/V TUNER
TO
3
PS7801PP7401
T7501
TRANSFORMER
POWER SWITCHING
DISPLAY HEATER
6
7
GND
+38V
HEATER-
+B
HEATER+
8
3
1
9
FRONT(L) P.C.B.
4
P7506P7001
S7002
POWER
PLAY
73
86
87
88
PFAIL
1VDD
IC7505
OUTX SW+5.2V 2
(RESET)
SYS PFAIL
74
CTL.GNDVDD
7
3
X SW+5.2V
IC7502
(RESET)
45
RESET
12
KEY IN3
KEY IN2
KEY IN1
FL TXD 5
DISPLAY
TIMER
DP7501
F-
F+
1
45
FL RESET
51 RESET8
B
DIGITAL P.C.B.
TO/FROM
11 SCL
36
FAN PWM OUT 22
FAN LOCK H 39
TBUS CLK
35
37
P7402-
SCLK
P7402-
SBPTM
DR POWER ON
42
KEY IN1
S7504
OPEN/CLOSE
IR
QR4003-
XT MUTE
85
IC3001-
SLICER VIDEO
KEY IN3
KEY IN2
Q7501
Q7503
12
PP7401 PS7801
PS7801PP7401
8
7
30
29
30
29
IIC DATA
IIC CLK
DMR-EH55EC/EP,EH56EG
Timer Block Diagram
POWER SUPPLY SECTION
TO
TU POWER ON
DI POWER ON
43
44
P OFF
U/V TUNER
TU7801
SDA
XIN
XOUT
15
13
10MHz
X7501
XCOUT
XCIN
11
10
32.768KHz
X7502
(NICAM/A2)
IC7301
SDA
SCL
IIC DATA
IIC CLK
BUFFER
BUFFER
CVIN1
SYNC IN
IC7504
(DISPLAY DRIVE)
FL CLK
FL RXD
SCK
S DATA10
97
6
S7507
S7506
STOP
S7505
SELECT
S7508
REC
S7501
EXT LINK
IC7501
(TIMER)IR7501
132
FL29
REMOTE CTL.
65
98
89
12
FL28
13
FL25
17
FL24
18
FL22
20
FL21
21
FL20
22
FL18
24
FL17
25
FL15
27
FL14
28
FL11
31
FL04
38
FL03
39
FL01
1
FL00
2
FL16
26
FL13
29
FL10
32
FL06
36
FL05
37
FL02
40
P1
41
P2
42
P3
37
P4
36
P5
34
P6
33
P7
32
P8
30
P9
29
P10
27
P11
26
P12
23
P13
13
P14
11
P15
9
P16
7
2G
28
3G
25
4G
22
5G
18
6G
15
7G
10
3
ANALOG A/V SECTION
TO/FROM
S7502
CH-DOWN
S7503
CH-UP
RECEIVER
REMOTE CONTROL

Table of Contents

Related product manuals