EasyManua.ls Logo

Panasonic DMR-EH55EC

Panasonic DMR-EH55EC
173 pages
To Previous Page IconTo Previous Page
To Previous Page IconTo Previous Page
Loading...
FET
DS
G
Q1501
(DR+5V OUT)
1
2
3
5
6
7
8
4
H
H
H
L
L
X SW+5.8V
JC REG.+5V
PS+5V
GND
BOOSTER+5V
AU+5V
ANA+5V
TU P ON
IC7501- 43
SECTION
TIMER
FROM
(REG.AU+5V)
IC4011
VOUTVIN 5
2
:ON
H:ON
3
4
GND
CONT
(REG.ANA+5V)
IC1520
VOUTVIN 5
23
1
GND
DR+5V
X SW+3.8V
(REG.DR+5V)
IC1506
VOUTVIN 4
31
2
GND
TUNER P.C.B.
U/V TUNER
TU7801
5V(VIF)
BTL+30V
5V(TUNER)
BOOSTER+B
17
16
7
1
K7810
(REG.+5V)
IC1510
VOUTVIN 3
5
:ON
2
1
GND
3
10
17
PS7801
PS7801
PS7801
PP7401
PP7401
PP7401
948442IC3001- / /
(REG.BOOSTER+5V)
IC7402
VOUT
CONT
5
2
3
GND
1 VIN
IC7501- 12
IR7501- 3
90 9962IC7501- / /
73IC7501-
2IC4901-
RESET
P FAIL
IC7502
OUT
(RESET)
VDD 45
(RESET)
IC7505
OUTVDD 12
D7509
4
1
3
2
X SW+5.2V
CONT5
(REG.X SW+5.2V)
IC1507
VOUT
VIN
1
4
8GND
402586IC3001- / / /
(REG.PS+5V)
IC7403
VOUTVIN 1
54
8
CONT
DIGITAL P.C.B.MAIN P.C.B.
BOOTHER+5V
JC REG+5V
UNREG+38V
DR+12V
A
B
D
E
F
H
G
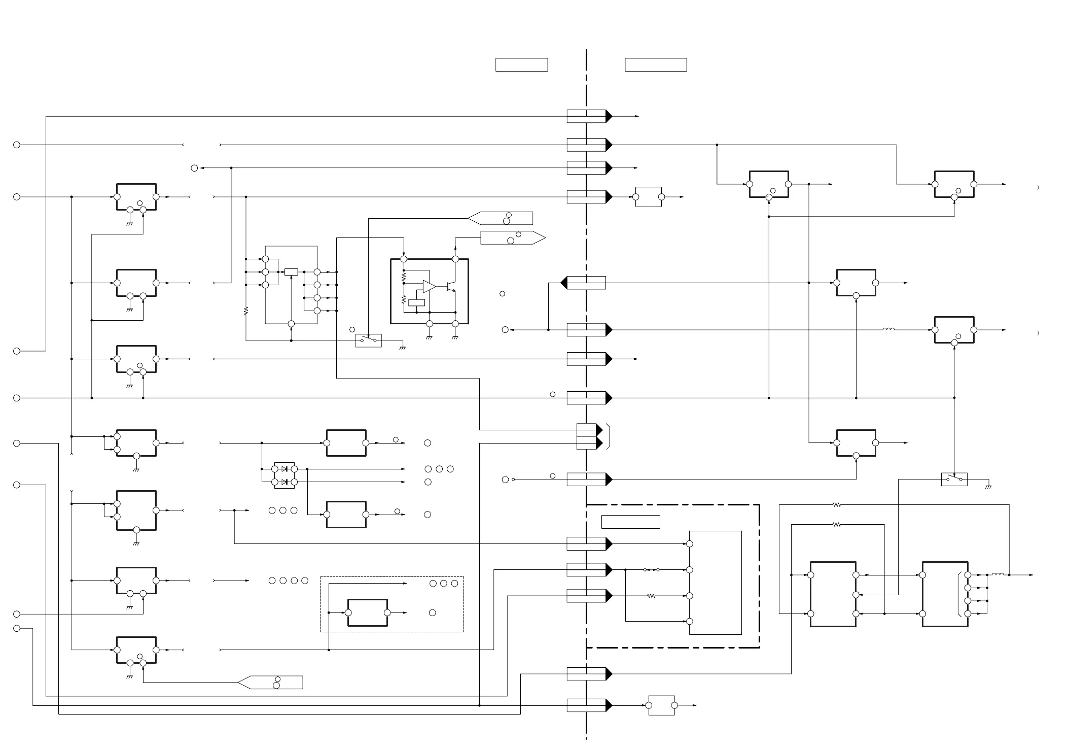
DMR-EH55EC/EP,EH56EG
Power Supply Block Diagram
DMR-EH55EC/EP,EH56EG
Power Supply Block Diagram
35
Except(EG)
63IC7301- / /
IC7302
13VDD OUT
(RESET)
26IC7301-
FB SCS
EXT
D
2
6
5
1G3
Q59501
(REG.D+12V)
48
ON/OFF
2
5
7VIN1
IC59501
(DC-DC CONVERTER)
IC50001/IC53003/IC53202/
IC53203(+5V)
IC50001/IC53001/IC53003/IC57001(+3.3V)
VIN1
2
3VOUT
(REG.D+3.3V)
IC50001/IC55004/I
C55006/IC57001(+3.3V)
Q7513-
IC50001/IC50002/
IC50004(+3.3V)
(+12V)
IC59504
ON
D+3.8V
60,62
P7402 P59001
ANA+3.3V
D+3.3V
56
P7402 P59001
42
P7402 P59001
34
P7402 P59001
52
P7402 P59001
ANA+5V
76
P7402 P59001
D+12V
64,66,68,70,72,74
P59001P7402
POWER OFF
30
P59001P7402
4
P1103
TO HDD
1
P1103
25
AU+5V
DR+5V
DR+12V
IC54402/IC54404(+5V)
P59001P7402
14,16
P59001P7402
IC7501-
98
2
IP50001
1
QR59501,
59502
IC50003(+12V)
22,24
DR+5V P59001P7402
2
IP50002
1
IC50002/IC50003(+5V)
L
POWER OFF 3
L
G
H
VIN8
5
1VOUT
(REG.D+3.3V)
IC59506
ON
H
IC53702(+2.5V)VIN1
3
5VOUT
(REG.ANA+2.5V)
IC59502
CONT
IC53702(+1.5V)VIN1
3
5VOUT
(REG.D+1.5V)
IC59503
CONT
IC50001/IC53202/
IC53203(+2.5V)
VIN1
2
3VOUT
(REG.D+2.5V)
IC59505
ON
H
L
(HDD PFAIL OUT)
IC1522
32
45
VOUTVCC
+
-
Vref
HDR P ON
IC7501- 42
SECTION
TIMER
FROM
LHDD PFAIL
IC7501- 40
QR1503
H
( :ON)
C

Table of Contents

Related product manuals