EasyManua.ls Logo

Panasonic KX-TG9333PK

Panasonic KX-TG9333PK
110 pages
To Next Page IconTo Next Page
To Next Page IconTo Next Page
To Previous Page IconTo Previous Page
To Previous Page IconTo Previous Page
Loading...
10
KX-TG9333PK/KX-TG9334PK/KX-TGA931T
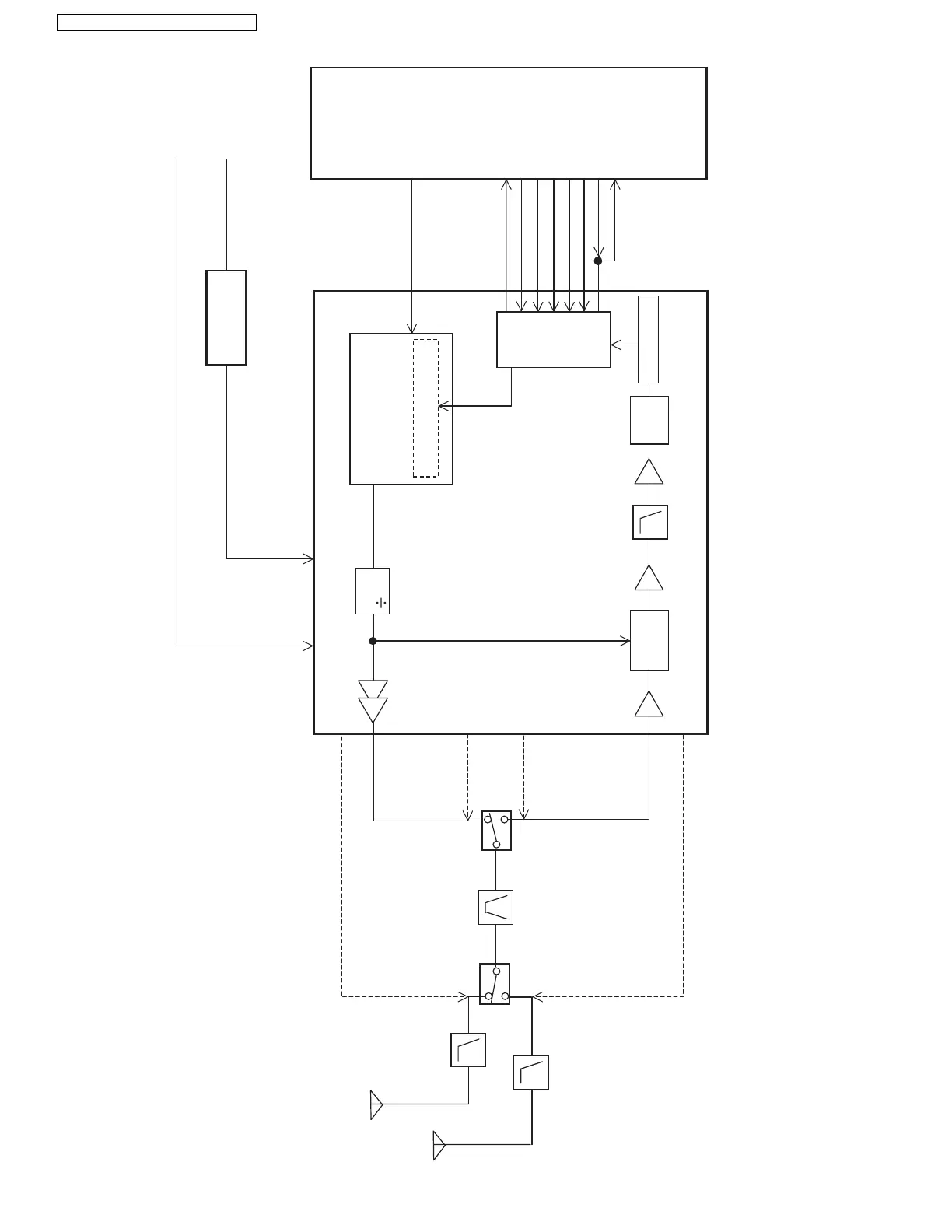
4.3. Block Diagram (Base Unit_RF Part)
V_PA
V_RF
Note:
(*1) Antenna Type: wired dipole antenna
KX-TG9333/9334 BLOCK DIAGRAM (Base Unit_RF Part)
PLL
13.824 MHz
IC701
ANT1 (*1)
ANT2 (*1)
Control
Logic
Mixer
A/D
Demodulator
delta-sigma Modulator
D781 D771
BCLK
SYN_OUT
SYN_EN
SYN_CLK
SYN_DATA
SLOT_CTROL
RADIO_EN
TXDATA
RXDATA
4.0 V3.0 V
Divider
1.5
Regulator
DSP
IC501
IC741

Table of Contents

Related product manuals