EasyManua.ls Logo

Panasonic KX-TG9333PK

Panasonic KX-TG9333PK
110 pages
To Next Page IconTo Next Page
To Next Page IconTo Next Page
To Previous Page IconTo Previous Page
To Previous Page IconTo Previous Page
Loading...
21
KX-TG9333PK/KX-TG9334PK//KX-TGA931T
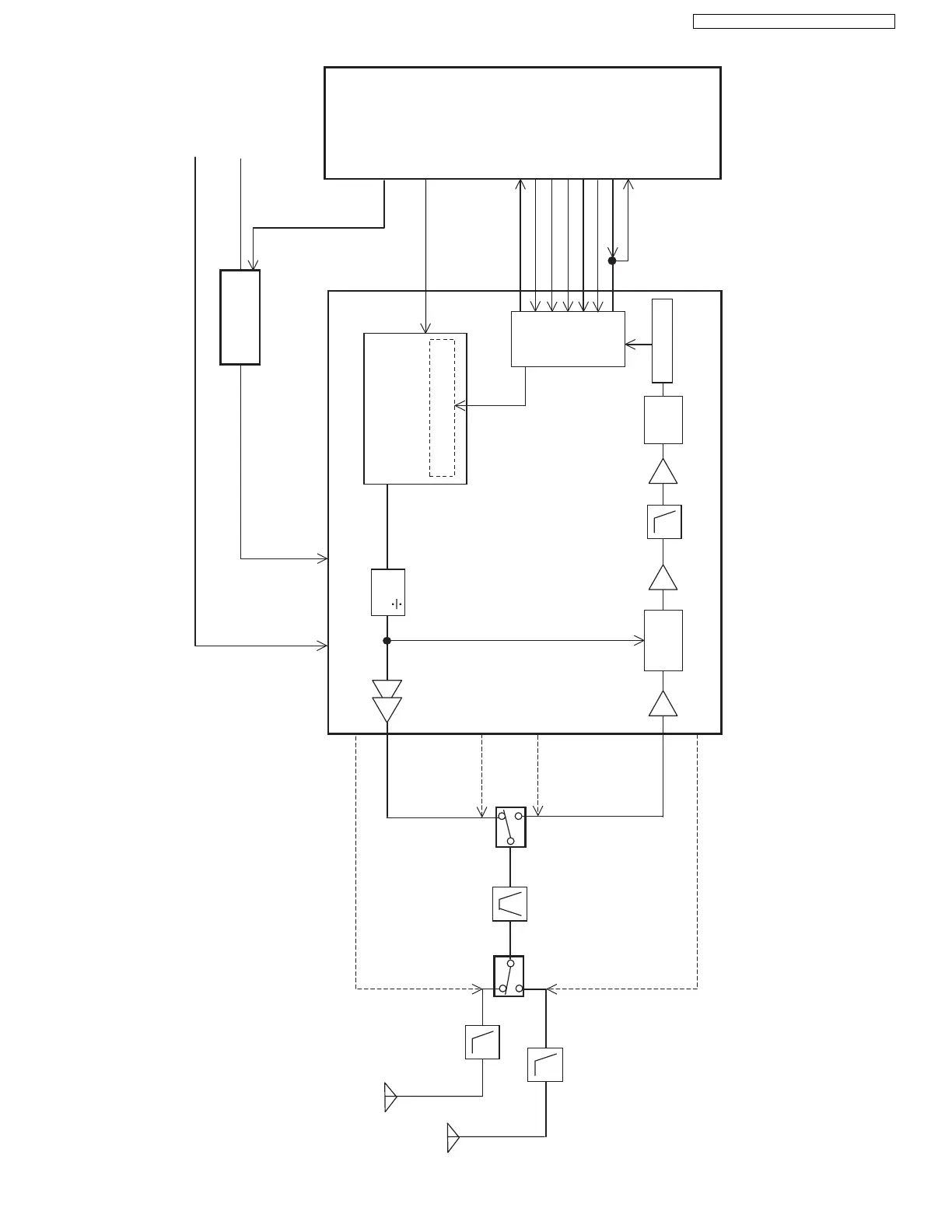
4.6. Block Diagram (Handset_RF Part)
V_PA
V_RF
(*1) Antenna Type ( difference between base unit and handset in Radio parts)
ANT1: wired dipole antenna
KX-TGA931 BLOCK DIAGRAM
(
Handset_RF Part
)
ANT2: patterned antenna
PLL
13.824 MHz
IC701
ANT1 (*1)
ANT2 (*1)
Control
Logic
Mixer
A/D
Demodulator
D781 D771
BCLK
SYN_OUT
SYN_EN
SYN_CLK
SYN_DATA
SLOT_CTROL
RADIO_EN
TXDATA
RXDATA
3.1 V2.7 V
RF_POWER
Note:
delta-sigma Modulator
Regulator
DSP
IC501
Divider
1.5
IC741

Table of Contents

Related product manuals