EasyManua.ls Logo

Panasonic PT-EW540

Panasonic PT-EW540
155 pages
To Next Page IconTo Next Page
To Next Page IconTo Next Page
To Previous Page IconTo Previous Page
To Previous Page IconTo Previous Page
Loading...
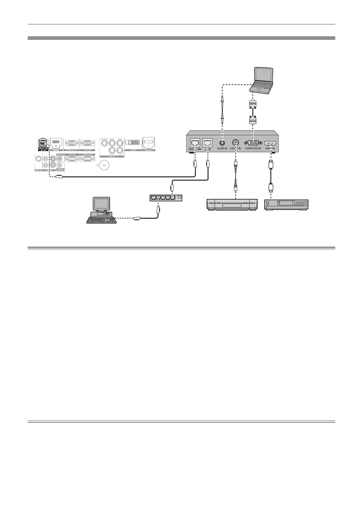
Getting Started — Connecting





Blu-ray disc player
HDMI cable
(commercially available)
Control computer
Projector connecting terminals
Example of twisted-pair-cable transmitter
Computer
Computer cable
(commercially available)
VCR
Hub
(with built-in TBC)
Attention
f 
g 
g 
f 

f 
may be disrupted if cable transmission characteristics cannot be obtained due to inadequate installation.
f 
g 
g 
g 
g 
f 
or higher using tools such as a cable tester or cable analyzer.
When using a relay connector midway, include it in the measurement.
f 
f When connecting to the projector using a twisted-pair-cable transmitter (receiver) of other manufacturer, do not place another twisted-pair-
cable transmitter between the twisted-pair-cable transmitter of other manufacturer and the projector. This may cause image and sound to be
disrupted.
f 
f To reduce the effects of noise as much as possible, stretch out the cables between the twisted-pair-cable transmitter and the projector
without any loops.
f Lay the cables between a twisted-pair-cable transmitter and the projector away from other cables, particularly power cables.
f When installing multiple cables, run them side by side along the shortest distance possible without bundling them together.
f 
green (indicates normal quality). (x page 108)
Note
f 
is used, images may be interrupted or may not be displayed.
f 
f 


f 


problems caused by the devices of other manufacturers, contact the respective manufacturers.

Table of Contents

Other manuals for Panasonic PT-EW540

Related product manuals