EasyManua.ls Logo

Panasonic PT-REZ80 - Connecting Example Using DIGITAL LINK

Panasonic PT-REZ80
313 pages
Print Icon
To Next Page IconTo Next Page
To Next Page IconTo Next Page
To Previous Page IconTo Previous Page
To Previous Page IconTo Previous Page
Loading...
Chapter 2Getting Started — Connecting
ENGLISH - 63
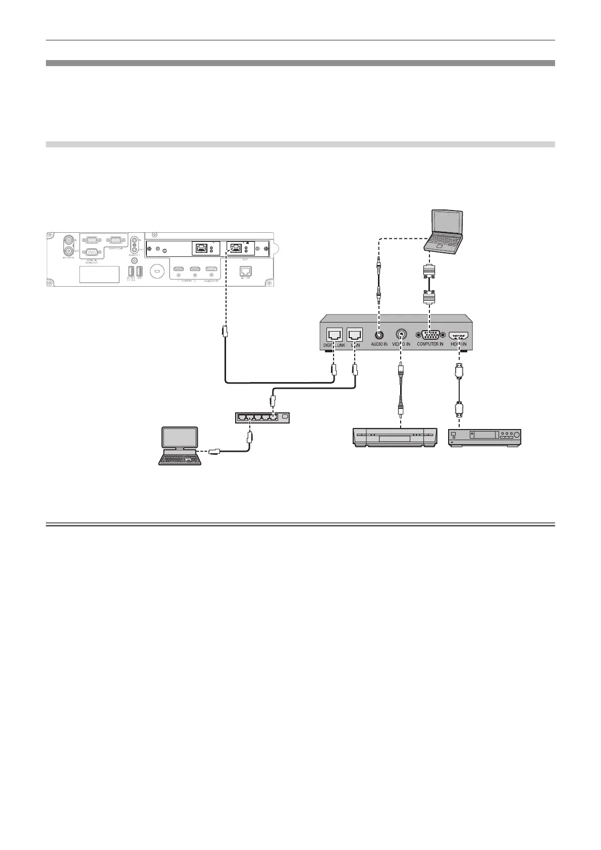
Connecting example using DIGITAL LINK
This is an example when the optional DIGITAL LINK Terminal Board (Model No.: TY-SB01DL) is installed in
<SLOT>.
The <DIGITAL LINK IN/LAN> terminal/<DIGITAL LINK OUT> terminal are terminals equipped on the optional
DIGITAL LINK Terminal Board (Model No.: TY-SB01DL).
Connecting with a twisted-pair-cable transmitter
Twisted-pair-cable transmitters based on the communication standard HDBaseT
TM
such as the optional DIGITAL
LINK output supported device (Model No.: ET-YFB100G, ET-YFB200G) use the twisted pair cable to transmit
input images, Ethernet, and serial control signal, and the projector can input such digital signal to the <DIGITAL
LINK IN/LAN> terminal.
DIGITAL LINK OUT
LINK
HDCP
POWER
LINK
HDCP
DIGITAL LINK IN / LAN
TY-SB01DL
*1 Control target is the projector or the twisted-pair-cable transmitter. The control itself may not be possible depending on the twisted-pair-cable
transmitter. Check the operating instructions of the device to be connected.
Attention
f Always use one of the following when connecting a VCR.
g Use a VCR with built-in time base corrector (TBC).
g Use a time base corrector (TBC) between the projector and the VCR.
f If nonstandard burst signals are connected, the image may be disrupted. In such a case, connect the time base corrector (TBC) between
the projector and the external devices.
f Ask a qualied technician or your dealer to install the cable wiring between the twisted-pair-cable transmitter and the projector. Image may
be disrupted if cable transmission characteristics cannot be obtained due to inadequate installation.
f For the LAN cable between the twisted-pair-cable transmitter and the projector, use a cable that meets the following criteria:
g Conforming to CAT5e or higher standards
g Shielded type (including connectors)
g Straight-through
g Single wire
g Diameter of the cable core is same or larger than AWG24 (AWG24, AWG23, etc.)
f When laying cables between the twisted-pair-cable transmitter and the projector, conrm that cable characteristics are compatible with
CAT5e or higher using tools such as a cable tester or cable analyzer.
When a relay connector is used, include it in the measurement.
f Do not use a hub between the twisted-pair-cable transmitter and the projector.
f When connecting to the projector using a twisted-pair-cable transmitter (receiver) of other manufacturers, do not place another twisted-pair-
cable transmitter between the twisted-pair-cable transmitter of other manufacturers and the projector. This may cause image to be disrupted.
f To transmit the Ethernet and serial control signals using the <DIGITAL LINK IN/LAN> terminal, set the [NETWORK] menu [ETHERNET
TYPE] to [DIGITAL LINK] or [LAN & DIGITAL LINK].
f To transmit the Ethernet signal using the <LAN> terminal, set the [NETWORK] menu [ETHERNET TYPE] to [LAN] or [LAN & DIGITAL
LINK].
f The <DIGITAL LINK IN/LAN> terminal and the <LAN> terminal equipped on the projector as standard are connected inside of the projector
when the [NETWORK] menu [ETHERNET TYPE] is set to [LAN & DIGITAL LINK]. Do not directly connect the <DIGITAL LINK IN/
LAN> terminal and the <LAN> terminal using a LAN cable. Construct the system so that it is not connected to the same network via the
peripherals such as the hub or the twisted-pair-cable transmitter.
Computer
Projector connecting terminals
Example of twisted-pair-cable transmitter
Computer cable
(commercially available)
HDMI cable
(commercially available)
VCR
(with built-in TBC)
Blu-ray disc player
Switching
hub
Control computer
*1

Table of Contents

Related product manuals