EasyManua.ls Logo

Panasonic SA-AK220E - B) Tuner;Main Circuit

Panasonic SA-AK220E
104 pages
Print Icon
To Next Page IconTo Next Page
To Next Page IconTo Next Page
To Previous Page IconTo Previous Page
To Previous Page IconTo Previous Page
Loading...
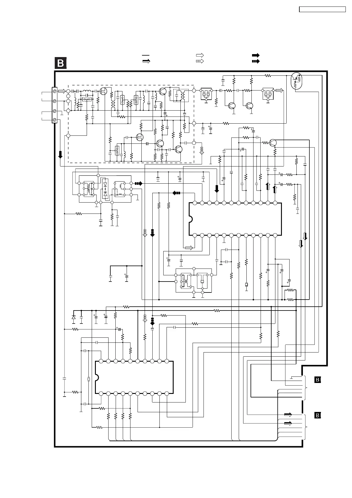
17.2. (B) Tuner/Main Circuit
8
5
1
2
3
4
7
6
8P
8P
2SC2996
2P
470K
2SC2996
1.5M
4P
33K
8P
8P
100
2.7K
0.022
0.022
150
0.022
16V
100uF
18P
15P
330
0.022
1.2K
10K
33P
220
10K
47P
3P
100K
2SK360
HVM27
330
IFT
10K
2SC2620
1uH
4P
22P
1P
220P
7P
33K
33K
HVM27
HVM27
HVM27
22
2SK238
100K
18P
0.47uH
100K
1P
15P
22P
TUNER/MAIN CIRCUIT
SCHEMATIC DIAGRAM - 3
C147
1000P
JK101
Z101
RLA2Z007-T
IC102
LC72131MDTRM
PLL FREQUENCY SYNTHESIZER
IC101
LA1833NMNTLM
FM/AM IF AMP
DET/AM OSC MIX/
FM MPX
CF201
RLFFETNGD01L
X103
RSXC7M20S05T
D101
B0BC5R000009
Q106
Q106
KRA102MTA
TUNER 15V
SUPPLY SWITCH
R134
470
R135
1K
R136
1K
R137
1K
Q101
Q101, Q102
2SC2058SPTA
FM IF AMP
+7.5V
SD
DO/ST
15V
TGND
PLLCLK
DO/ST
PLLDA
LCH
CE
RCH
DO/ST
CE
PLLDA
PLLCLK
DO/ST
SD
C103
0.01
C104
1000P
R104
10K
R106
470K
R107
330
R105
470
CF202
RLFFETNGD01L
C101
0.01
C102
16V100
R103
100
C107
0.047
R110
1K
R112
100K
C108
8P
C136
1000P
R114
5.6K
R152
0
C110
0.01
TO
MAIN
CIRCUIT
(2B) ON
SCHEMATIC
DIAGRAM-8
R138
3.3K
C134
27P
C133
27P
C112
0.01
R115
560
R116
1K
C111
50V4.7
R113
10K
C125
16V22
C132
1000P
C130
6.3V100
R151 82
C113
1000P
R119
12K
R111
390
R128
82
R117
68K
R118
3.3K
C127
16V22
Z102
G2BAE0000003
C126
1P
C106
0.01
C114
50V3.3
C109
1000P
C115
50V4.7
C116
0.033
R120
47K
R143
C138
R123
68K
C120
16V10
R121 22K
R102
4.7K
C139
50V4.7
C119
560P
C118
0.01
C117
0.01
C142
50V1
R142
6.8K
C141
50V1
R141
6.8K
R126
1K
R125 470
R129
27K
R127 470
C124
100P
R132
10K
C148
0.01
R124 33
X102
RLFDFT22DD
C122
50V1
R122
2.7K
C121
50V0.47
R131
120
R144
120
R133
1K
C129
6.3V100
C149
0.1
C123
50V1
R145
100K
C143
4700P
C144
4700P
R146
100K
TO
MAIN
CIRCUIT
(2A) ON
SCHEMATIC
DIAGRAM-8
1A
1B
1
2
3
4
C105
1000P
Q102
R108
470K
R109
330
22K
0.01
Z120
ENV17290G1Y
R130
10K
R139
22K
Q110
2SC3311ARA
SWITCH
Q110
DET_OUT
R140
22K
: +B SIGNAL LINE
STRQ
SDC
LW
AIN
PD
AOUT
VDD
FMIN
AMIN
IFIN
MONO
FM
AM
CE
DI
CL
DO
VSS
XOUT
XIN
1234
17181920
5
16
6
15
7
14
8
13
9
12
10
11
IC101
PILOT OUT
MPX IN
PILOT IN
DET OUT
ST
AM OUT
RCH
LCH
MONO
FM/AM
OSC
AFC
AM RF IN
AGC
AM MIX OUT
REG
AM IF IN
GND
SD
FM DET
VCC
STRQ
OSC OUT
FM IF IN
1234
2122
2324
5
20
6
19
7
18
8
17
9
16
10
15
11
14
12
13
AM LOOP ANT
AM EXT
ANT
75 OHM
FM EXT
ANT
GND
2
1
3
2
1
3
1
2
3
4
5
6
7
8
9
AM ANT COIL
AM OSC COIL
3
2
1
5
6
4
C137
C131
100P
3300P
: FM/AM SIGNAL LINE
: FM SIGNAL LINE
: FM OSC SIGNAL LINE
: AM SIGNAL LINE
: AM OSC SIGNAL LINE
53
SA-AK220E / SA-AK220EB

Table of Contents

Related product manuals