EasyManua.ls Logo

Panasonic SA-HT833VP - Page 94

Panasonic SA-HT833VP
158 pages
To Next Page IconTo Next Page
To Next Page IconTo Next Page
To Previous Page IconTo Previous Page
To Previous Page IconTo Previous Page
Loading...
15
14
13
12
11
10
2
4
6
8
9
7
5
3
1
30
29
28
27
26
25
17
19
21
23
24
22
20
18
16
36
35
34
33
32
31
50
49
48
47
46
38
40
42
44
45
43
41
39
37
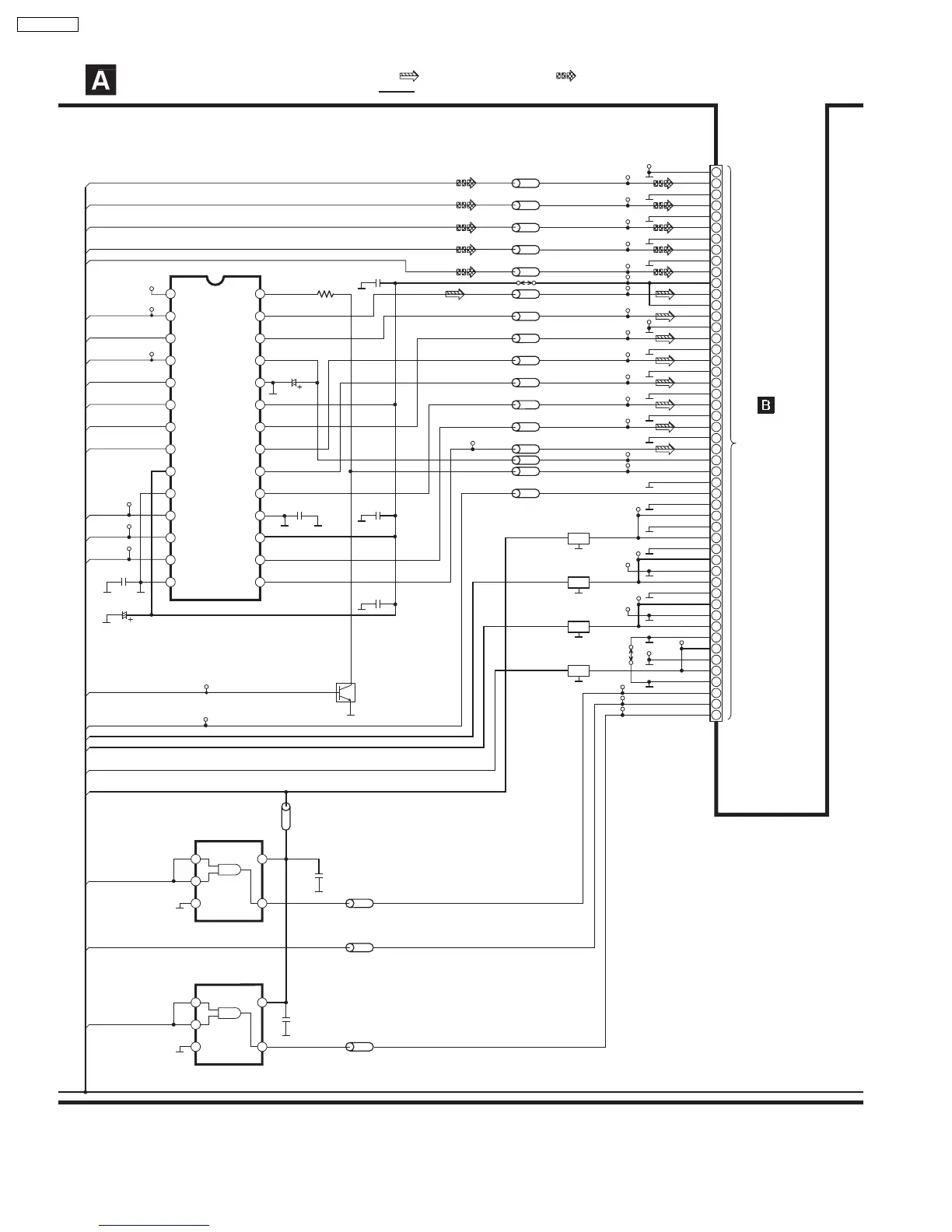
SCHEMATIC DIAGRAM - 4
DVD MODULE CIRCUIT
: +B SIGNAL LINE
TO
MAIN
(DVD
INTERFACE
:IF) CIRCUIT
(P36004) ON
SCHEMATIC
DIAGRAM-14
FP8101
4
51
2
3
4
51
2
3
Y/PY/G
VGND
VGND
VGND
VGND
VGND
ADAC5V
ADAC5V
ADACGND
ADACGND
ADACGND
ADACGND
ADACGND
ADACGND
DGND
DGND
D+5V
D+5V
D+5V
A+5V
A+5V
A+5V
AGND
AGND
D+1.2V
D+1.2V
DGND
DGND
M+9V
M+9V
MGND
MGND
DGND
DGND
LB8303 CKC2
CKC4
CKC6
CKC8
CKC10
CKC11
CKC12
CKC14
CKC15
CKC16
CKC18
CKC22
CKC20
CKC24
CKC27
CKC28
CKC32
CKC1
J0JCC0000119
CB/PB/B
LB8304 J0JCC0000119
CR/PR/R
LB8305 J0JCC0000119
Y
LB8301 J0JCC0000119
C
LB8302
K8421
J0JCC0000119
MIX-L
LB8421
ERJ2GE0R00X
MIX-R
LB8422
ERJ2GE0R00X
OP_CPU-CLK
LB8691
ERJ2GEJJ101X
ERJ2GEJJ101X
ERJ2GEJJ101X
FL
LB8425 ERJ2GE0R00X
FR
LB8426 ERJ2GE0R00X
SL
LB8427 ERJ2GE0R00X
SR
LB8428 ERJ2GE0R00X
CNT
LB8429 ERJ2GE0R00X
SW
LB8430 ERJ2GE0R00X
A-REF
LB8423 ERJ2GE0R00X
ZFLAG&AMUTE
LB8424
CKC36
CKC37
CKC40
CKC41
CKC45
CKC48
CKC49
CKC50
CKC44
ERJ2GE0R00X
AUDIODIGITAL
LB8491
CL8430
CL8491
ERJ2GE0R00X
OP_CPU-CMD
LB8693
OP_CPU-STAT
LB8692
FL8103
F1H0J1050022
FL8102
F1H0J1050022
FL8101
F1H0J1050022
FL8104
F1J1E1040022
VCC
GND
GND
VCC
CPU-CLK
CPU-CMD
CPU-STAT
Y/PY/G
CB/PB/B
CR/PR/R
Y
C
D+1.2V
C8695
0.1
C8691
0.1
LB8690
J0JCC0000091
IC8421
IC8691
C0JBAA000346
AND GATE LOGIC IC
IC8421
C0FBBK000050
8-CH DAC IC
QR8420
B1GBCFJJ0047
AUDIO MUTING SWITCH
IC8695
C0JBAA000346
AND GATE LOGIC IC
: MAIN SIGNAL LINE
M+9V
ZERO2
VOUT1
VOUT2
VCOM
AGND2
VCC2
VOUT3
VOUT4
VOUT5
VOUT6
AGND1
VCC1
VOUT7
VOUT8
ZERO1
MS
MC
MD
SCK
DATA1
BCK
LRCK
VDD
DGND
DATA2
DATA3
DATA4
MSEL
1
C8423
6.3V33
C8424
0.1
C8428
0.1
0.1
C8422
0.1
C8427
0.1
C8426
R8420
2.2K
CL8424
C8421
6.3V100
AUDIODIGITAL
CL8021
CL8025
CL8421
SBT3
2
27
28
3
26
4
25
5
24
6
23
7
22
8
21
9
20
10
19
11
18
12
17
13
16
14
15
STBDAC
SBO3
CL8023
AMUT
ADAC-CLK
DMIXOUT
SRCK
LRCK
ADOUT0
CL8425
ADOUT1
CL8426
ADOUT2
: DVD VIDEO SIGNAL LINE
K8106
0
94
SA-HT833VP

Table of Contents

Related product manuals