EasyManua.ls Logo

Panasonic SA-PM31P - Page 66

Panasonic SA-PM31P
122 pages
Print Icon
To Next Page IconTo Next Page
To Next Page IconTo Next Page
To Previous Page IconTo Previous Page
To Previous Page IconTo Previous Page
Loading...
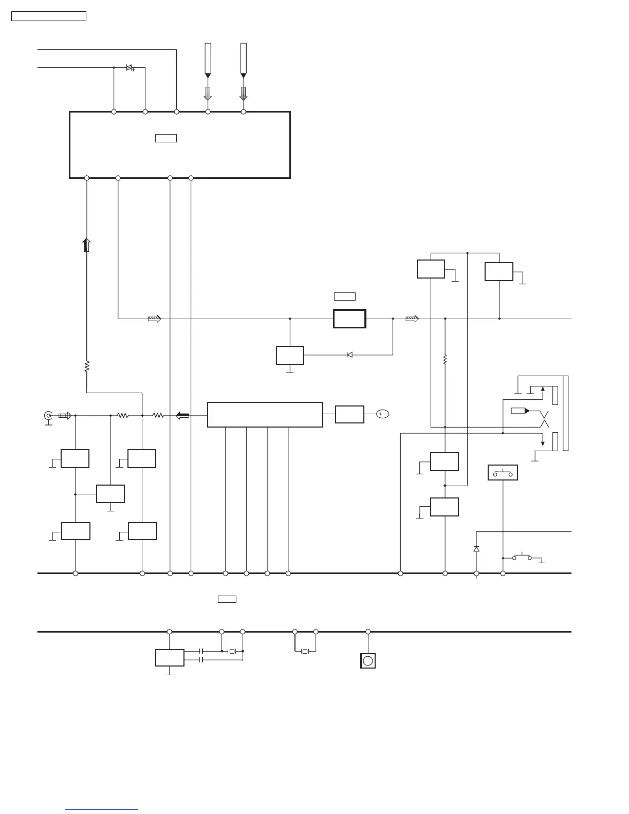
MICROPROCESSOR
ASP
OP AMP
IC302
C2CBJG000574
Z601
REMOTE SENSOR
IC300
C1BB00000757
IC501
C0AABB000125
JK600
HEADPHONE
REGULATOR
Q201
B
RCH
3
TU_ST
2
TU_TUNED
4
TU_CK
5
TU_SDA
BEATPROOF
SWITCH
Q307,
Q308
MBP1
MBP2
6,7
X301
XOUT
13
XIN
15
X302
XCIN
10
XCOUT
11
RMT
18
17(16)
OUT1(2)
14
S1
13
SC
4(3)
SEL1OUT
(SEL2OUT)
1(2)
VIN1
(VIN2)
5(6)
AIN
(A2IN)
7
B1IN
Q710
(Q711)
68
ASP_DATA
67
ASP_CLK
9(10)
C1IN
(C2IN)
JK303
AUX
Q222
(Q422)
24
TMUTE
Q400
Q223
(Q423)
25
AUXMUTE
Q200
Q224
(Q424)
TUNER PACK
Z301
Q725
(Q726)
MUTING
SWITCH
Q721
(Q720)
AGC
Q718
(Q719)
MUTING
CONTROL
Q704
40
MUTE_A
21
MUTE_H
S609~S613,
S619~S623
KEY SW
93
KEY2
D709
(D708)
S1901
TAPE EJECT
D526
8
B2IN
MUTING
SWITCH
MUTING
SWITCH
MUTING
SWITCH
MUTING
SWITCH
MUTING
SWITCH
MUTING
SWITCH
MUTING
CONTROL
84
HP_SW
RCH
CD SIGNAL
66
SA-PM31P / SA-PM31PC

Table of Contents

Related product manuals