EasyManua.ls Logo

Panasonic SA-PM31P - 17 Schematic Diagram; CD Servo Circuit

Panasonic SA-PM31P
122 pages
Print Icon
To Next Page IconTo Next Page
To Next Page IconTo Next Page
To Previous Page IconTo Previous Page
To Previous Page IconTo Previous Page
Loading...
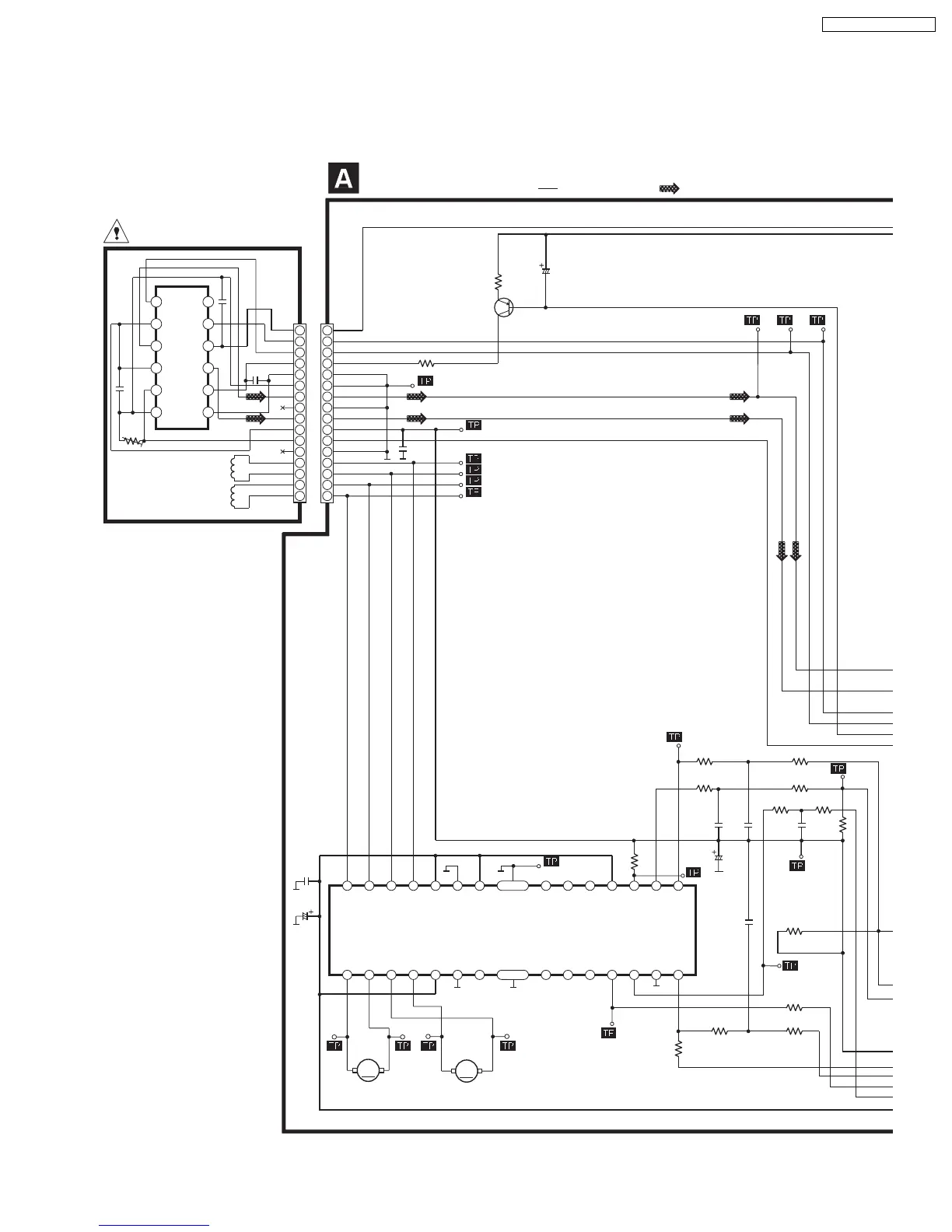
17 Schematic Diagram
17.1. CD Servo Circuit
15
14
13
12
11
10
2
4
6
8
9
7
5
3
1
16
C713
0.1
R754
5.6
Q701
B1ADCF000001
LASER POWER DRIVE
R701
4.7
C701
6.3V33
R729
1K
R728 10K
R749
18K
R727
1K
R725
330
R715
3.3K
C752
0.018
C715
0.47
C739
0.018
C738
0.056
R735
100
R731
22K
R723
3.3K
38
M701
TRV MOTOR
C735
0.1
C734
10V220
M702
SP MOTOR
36
R732
1K
R736
100
D3-
D3+
D4-
D4+
PVCC2
PGND2
NC
GND
NC
NC
NC
VCC
VREF
IN4
IN3
D2+
D2-
D1+
D1-
PVCC1
PGND1
NC
GND
NC
NC
NC
PC1
IN1
PC2
IN2
IC703
BA5948FPE2
IC 4CH DRIVE
CN701
2827
26
321
25
4
24
5
23
6
22
7
19
10
18
11
17
12
16
13
15
14
20 21
9
8
VCC
F
E
LD
LD GND
GND
A
GND
B
VREF
LPD
GND
T-
T+
F-
F+
C714
6.3V100
R739
1K
15
14
13
12
11
10
2
4
6
8
9
7
5
3
1
16
C1
0.47
C9 0.22
TRACKING COIL
FOCUS COIL
VCC
F
E
LD
LD GND
GND
A
GND
B
VREF
LPD
GND
T-
T+
F-
F+
HUL7213
E
Vref
A
NC
LPD
GND
GND
F
Vcc
B
LD
LDG
C2 0.22
37
39
R766
5.6K
30
29
M
M
VR1
SCHEMATIC DIAGRAM - 1
CD SERVO CIRCUIT
: +B SIGNAL LINE : CD-DA SIGNAL LINE
OPTICAL PICKUP UNIT
48
35
55
52
49
29
828389
87
60
93
94
95
84
90
71
SA-PM31P / SA-PM31PC

Table of Contents

Related product manuals