EasyManua.ls Logo

Panasonic SA-PM31P - Main Block

Panasonic SA-PM31P
122 pages
Print Icon
To Next Page IconTo Next Page
To Next Page IconTo Next Page
To Previous Page IconTo Previous Page
To Previous Page IconTo Previous Page
Loading...
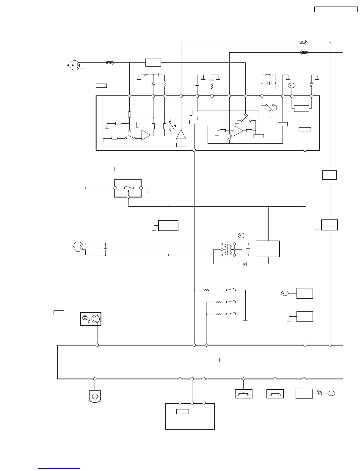
15.2. Main Block
PHOTO
INTERRUPTER
ANALOG SWITCH
P/B REC AMP
MICROPROCESSOR
EEPROM
IC971
CNB13030R2AU
IC1000
C1AA00000612
IC1001
AN7326K
IC302
C2CBJG000574
VR600
VOLUME JOG
IC303
C3EBEG000073
90
DECK_AD2
89
DECK_AD1
59
REC
Q1302
SWITCH
(REC:H)
Q1303
PB LIN(R)
22(1)
3
2
4
TPS
PB L NF(R)
PB L EQ(R)
ALC LOW OUT
PB LOUT(R)
TPS OUT
6
PB/REC SW
9
ALC
SWITCH
LOGIC
NOR/CRO SW
13
VCC
12
RF
REC
L OUT(R)
15(8)
ALC
14
10
20(3)
18
19(4)
TPS
GAIN ADJ
17
REC
LIN(R)
16(7)
FILTER
21(2)
REC AMP (L)
RIPPLE
REJECTION
MUTE
Q1309,
Q1310,
Q1312
L1301
D1301
Q1317
BEAT PROOF
LEVEL SWITCH
(DECK 2)
ERASE HEAD
(DECK 2)
R/P HEAD
LCH
S971
(MODE)
S972
(HALF)
S975
(RECINH_F)
Q1304
Q1101
(Q1201)
MUTING
SWITCH
SWITCH
DECK
MUTING
CONT
BIAS
SWITCH
65
DMT
61
PHOTO
95
VOL_JOG
22
E_CS
E_CLK
E_DAT
3
23
4
63
5
KEY3
92
S601~S608,S618
KEY SW
KEY1
94
S614~S617
KEY SW
LED DRIVER
Q600
SSEQ_LED
85
D601
B
B
B
B
65
SA-PM31P / SA-PM31PC

Table of Contents

Related product manuals