EasyManua.ls Logo

Panasonic SA-PM31P - Page 74

Panasonic SA-PM31P
122 pages
Print Icon
To Next Page IconTo Next Page
To Next Page IconTo Next Page
To Previous Page IconTo Previous Page
To Previous Page IconTo Previous Page
Loading...
24687531
LO_R
LEFT GND
LEFT GND
HI_L
LO_L
RIGHT GND
RIGHT GND
HI_R
1
2
3
4
1
2
4
3
R276
3.9K
R224
3.9K
C234
25V47
C373
470
C374
470
C364
100P
C363
100P
C367
0.1
C245
180P
C445
180P
R375
4.7
R373
1.2K
R374
1.2K
C358
16V220
R218
3.9K
R419
390
R219
390
R418
3.9K
C470
820P
R472
2.7K
R272
2.7K
C271
0.27
C272
0.27
R271
390K
C471
0.27
C472
0.27
R471
390K
+9V
C372
50V2.2
C270
820P
C224
16V10
C424
16V10
C420
16V10
C219
16V10
C419
16V10
C222
16V10
C422
16V10
REC_L
REC_R
ASP_DAT
ASP_CLK
C368
0.1
R_OUT
L_OUT
SSEQ_LED
SW5V
SYNC
GND2
RMT
FL_DATA
FL_CS
FL_CLK
FL_RST
PCONT
VREF+
SYS6V
+9V
KEY3
(TAPE EJECT) KEY2
KEY1
VOL_JOG
SSEQ_LED
SW5V
SYNC
RMT
FL_DATA
FL_CS
FL_CLK
FL_RST
PCONT
VREF+
SYS6V
+9V
KEY3
KEY2 (TAPE EJECT)
KEY1
VOL_JOG
CN308
: MAIN SIGNAL LINE
: FM/AM SIGNAL LINE
: TAPE PLAYBACK SIGNAL LINE
: TAPE RECORD SIGNAL LINE
: CD SIGNAL LINE
: +B SIGNAL LINE
C220
16V10
C436
0.1
C440
0.1
R431
10
C237
0.1
C240
0.1
R231
10
R230
10
C236
0.1
C241
0.1
R432
10
C437
0.1
C441
0.1
CN304
JK302
SPEAKER JACK
BLUE/HOAR
JK301
SPEAKER JACK
RED/BLACK
R_GND
HI_R
L_GND
HI_L
LO_R
R_GND
LO_L
L_GND
TO
MAIN CONTROL
CIRCUIT (CN606)
ON SCHEMATIC
DIAGRAM-8
DS2
INF1
INF2
BNF2
BOUT2
BNF1
BOUT1
OUT1
OUT2
VCC
S1
SC
VIN1
VIN2
SEL2OUT
SEL1OUT
A1IN
A2IN
B1IN
B2IN
C1IN
C2IN
FILTER
GND
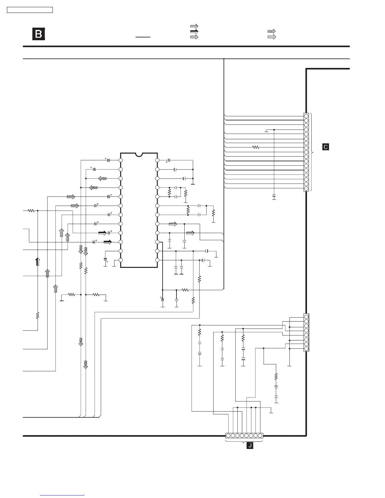
IC300
C1BB00000757
ASP IC
16
17
1
2
3
4
5
6
14
12
10
8
7
9
13
15
11
TO
POWER CIRCUIT (CN504)
ON SCHEMATIC
DIAGRAM-13
WA106
1
2
23
24
3
22
4
21
5
20
6
19
7
18
8
17
9
16
10
15
11
14
12
13
MAIN CIRCUIT
SCHEMATIC DIAGRAM-4
74
SA-PM31P / SA-PM31PC

Table of Contents

Related product manuals