EasyManua.ls Logo

Panasonic SA-VK825DEE - Page 96

Panasonic SA-VK825DEE
149 pages
Print Icon
To Next Page IconTo Next Page
To Next Page IconTo Next Page
To Previous Page IconTo Previous Page
To Previous Page IconTo Previous Page
Loading...
Divx_EN
LED
MIC_2L
MIC_1L
BASS
NC
NC
EFP_TxD1
EFP_RxD1
EFP_SCLK
EFP_BUSY
DMT
DVD_MUTE
EFP_CE
PLL_DA
PLL_CK
PLL_CE
UP/DOWN_F
DVD_RS
SPEAN_AD
KEY2
KEY1
KEY3
DECK2_AD
PHOTO2
PHOTO1
REG3
REG2
REG1
MODEL_
CTL
PLUNGER_1
DECK1_H
MODE_1
HALF_1
DC_DET
NC
FLD_CK
FLD_DA
TU_ST/DO
S.Surr IC_CLK
PCONT
REC
MOTOR
JOG_B
DVD_PCNT
SP_B
SP_C
CNVSS/EFP_CNVSS
RESET/ERP_RESET
XOUT
XCOUT
XCIN
BYTE
VSS
XIN
JOG_A
POSITION
VREF
ST_SW
PLAY_SW
AVCC
OPEN_SW
OP/CL_REV
OP/CL_FWD
PLUNGER_2
AVSS
HP_MUTE
VCC
SUB_MUTE
MUTEA
UP/DOWN_R
SYNC
CHANGE_SW
VCC
SP_A
RMT
NMI
VSS
BOTTOM_SW
MUTE_C
MUTE_SR
KA_LAT
KA_DAT
DVD_CMD
DVD_CK
DVD_STA
FLD_CS
ECLK
EDA
EFP_EPM
FLD_RST
ECS
ASP_CK
ASP_DA
WIDE_1
TU_SD
MUTE_L
MUTE_H
KA_CLK
VREF+
KA_LAT
MUTE_C
MUTE_A
HP_MUTE
MODE_1
HALF_1
MUTE_SUB
DVREF+
DCDET
FLD_CK
TU_SDA
TU_SCL
TU_ST_DO
CE
UP_DOWN_F
FLD_DA
PLUNGER1
PLUNGER2
ED_A
DECK1_H
REC
PCONT
MOTOR
JOG_B
JOG_A
SS_DAT
SS_CLK
DVREF+
BOTTOWM_SW
CHANGE_SW
UP_DOWN_R
RMT
DVD_PCNT
DVD_MUTE
SP_C
E_CLK
E_CS
MUTE_L
SP_A
MUTE_H
KA_CLK
DVD_STA
TU_SD
SP_B
WIDE_1
MUTE_SUR
DVD_CLK
DVD_CMD
ASP_CK
ASP_DA
FLD_CS
FLD_RST
KA_DAT
R2073
0
R2743 1K
R2094
0
R2744
1K
C2706 100P
R2790 1K
R2738 1K
C2750 100P
R2776 1K
R2733 1K
C2705 100P
C2711 100P
R2737 1K
R2917
10M
C2710
100P
R2864 0
X6801
H0A327200115
C2713 1000P
C2734 39P
R2747
4.7K
C2714 100P
C2737 15P
C2712 1000P
R2793 100
R2089 0
C2978 100P
C2704 100P
R2742 1K
C2716 100P
R2088 0
R2788
100K
R2778 100
R2752 100
R2735 10K
X6800
H2A1005A0005
R2732 1K
R2750 1K
R2077 0
R2784 100
R2782 1K
R2739 1K
R2789 100
IC2818
C2CBJG000653
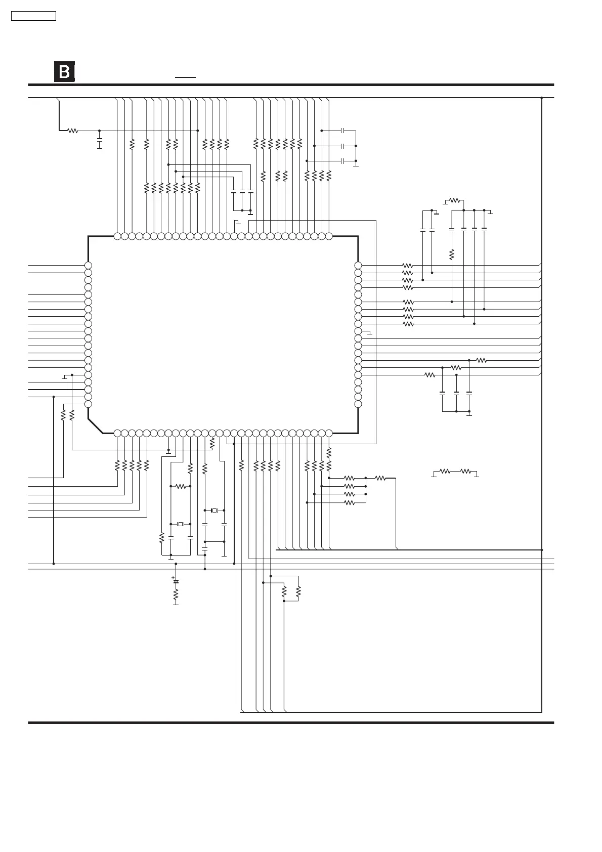
MICROPROCESSOR
R2988 1K
C2736 15P
R2751 1K
R2734 1K
R2736 1K
R2755 100
R2728 22K
R2796 100
R2749 1K
R2753 100
R2777 100
R2775 1K
R2779 100
C2717 100P
R2729 22K
R2786 1K
C2730
0.1
R2745 22K
R2774 1K
R2758 1K
R2851 1K
R2746
4.7K
R2916
680
R2731 1K
R2759 1K
R2780 100
R2760 1K
R2741 1K
R2754 100
R2783 1K
R2673 1K
R2859 0
R2713 0
C2742
0.01
R2794 100
R2918
330
C2707 100P
R2076 0
R2781 1K
R2785 100
R2761 1K
C2735 39P
R2726 100
C2709
100P
R2756 100
C2708
100P
R2075
0
R2074
0
C2729
6.3V100
R2730 1K
R2740 1K
R2702 0
MAIN CIRCUIT
SCHEMATIC DIAGRAM - 17
VREF+
: +B SIGNAL LINE
R2762 22K
W2133
0
W2999
0
S.Surr IC_DAT
R3632 10K
W3002
0
W3003
0
1
2
3
4
5
67
8
9
31
32
33
34
35
36
37
38
39
72
73
74
75
76
77
78
79
80
92
93
94
95
96
97
98
99
100
10
71
40
91
11
70
41
90
12
69
13
68
42
89
43
88
14
67
15
66
16
65
44
87
45
86
46
85
17
64
18
63
19
62
20
61
47
84
48
83
49
82
50
81
21
60
22
59
23
58
24
57
25
56
26
55
27
54
28
53
29
52
30
51
96
SA-VK825DEE

Table of Contents

Related product manuals