EasyManua.ls Logo

Panasonic SB-FS730 - Page 84

Panasonic SB-FS730
158 pages
Print Icon
To Next Page IconTo Next Page
To Next Page IconTo Next Page
To Previous Page IconTo Previous Page
To Previous Page IconTo Previous Page
Loading...
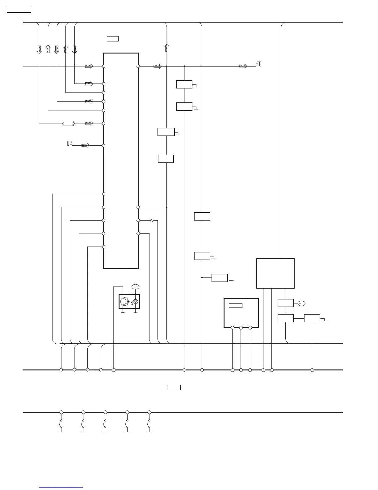
MICROCONTROLLERS
IC36001
WIRELESS
READY
P.WIRE
CONNECTION
68
MUTE_L
SIF
NORMAL_IN
NORMAL_OUT
QR4701
(QR4702)
QR4703
SL(R)
MUTING
SWITCH
MUTING
SWITCH
QR4506
(QR4505)
35 36 37 38
QR4504
MUTING
SWITCH
MUTING
SWITCH
MAI
MAO
HA1(2)
A_COM
SIF IN
E1
IC4501
AN3663FBP-TV
61
62
21
BS IN[L](R) L(R)
14(9)
3(1) 57(53)
24(22)
48
CLK
42
DATA
43
VCOFO
45
56
D4501
OUT
LED PORT L
29
MUTE CT
36
V_DO
V_CLK
A COM
A L (R)
MAINL(R)
BIL ST MO
IIC DATA
IIC CLK
D RECH
FM MUTE H
FSC
V_CS
V_DI
HB
AH SW
27
AH SW
ENV
28
ABS
HI-FI
V_DOCH_SW
V_DI
V_CLK
V_CS
C3EBEG000072
IC36002
(NOT
SUPPLIED)
35 4
S5
CHANGE
47
ST_SW
S1
STOCK
2
PLAY_SW
S2
PLAY
1
BT_SW
S3
BOTTOM
24
OPEN_SW
S4
OPEN
7
55 56
ECS
EDA
57
ECK
410
WS_LINK
WS_DET
11
WS_MUTE
Q1
SENSOR
23
POS
B
Q7702
HB_MUTE
51
Q7701
Q7703
MUTING
SWITCH
MUTING
SWITCH
MUTING
SWITCH
FL4561
JK3701
AUX L(R)
EEPROM
JK3701
[L]([R])
LINE OUT
C2CBJG000576
QR36004
MUTING
SWITCH
QR36002
MUTING
SWITCH
P.ON H
B
QR36001
MUTING
SWITCH
84
SA-HT833VP

Table of Contents

Related product manuals