EasyManua.ls Logo

Panasonic SB-FS730 - Page 86

Panasonic SB-FS730
158 pages
Print Icon
To Next Page IconTo Next Page
To Next Page IconTo Next Page
To Previous Page IconTo Previous Page
To Previous Page IconTo Previous Page
Loading...
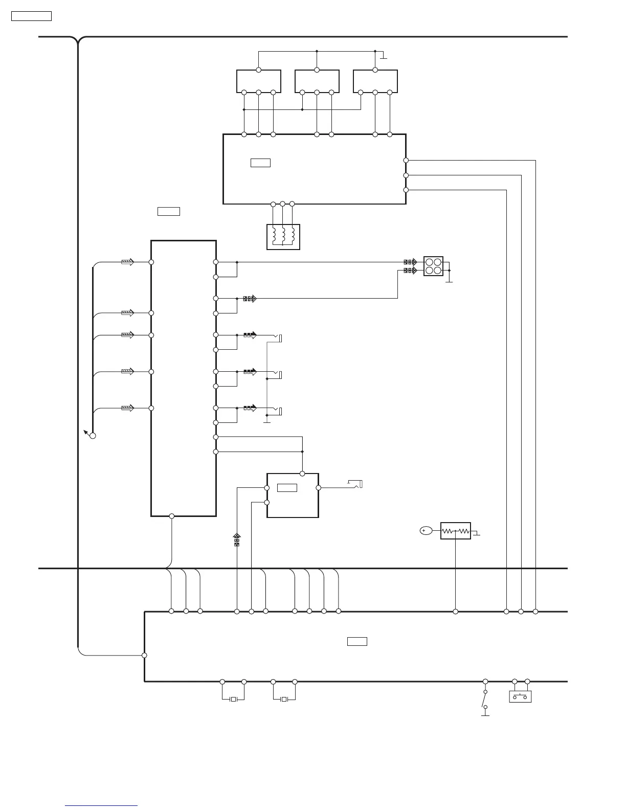
35
32KHz. IN
36 38 39
X6002
32KHz. OUT
12MHz. IN
X6001
12MHz. OUT
AFT
TO
DVD BLOCK
B
100
28
T.S.CURVE
FM MUTE [H]
FM MUTE H
10
BIL_ST_MO/PICT2
BIL ST MO
19
AUDIO. H. SW
A H SW
WIDE1
IC33501
AN13330A-VF
6
YIN
2
CIN
Y
C
12
CYIN
24
CY OUT
21
CB OUT
18
CR OUT
4
SDCIN
PY/Y/G
PB/CB/B
16
CRIN
14
CBIN
PR/CR/R
32
COUT
26
YSAG
27
YOUT
VH+
JK3701
H3 HOLL
SENSOR
H3 HOLL
SENSOR
H3 HOLL
SENSOR
VIDEO
JK3702
87
FG. AMP. IN
B
11
CURRENT_LIMIT
76
CAP. ET
74
CAP R/F
52
CVOUT
4
6
17
DVD OUT[H]
1
SYSCON/SERVO/TIMER/MICON/OSD
IC6001
C2CBHF000410
Y
C
G
G
17
CRSAG
20
CBSAG
23
CYSAG
30
VOUT
29
VSAG
2
IC201
C1AB00001472
21
15
16 17
A1
A2
A3
1
H3+
23
2
H3-
22
4
3
R207
1
H1+
25
2
H1-
24
4
3
R208
1
H2+
27
2
H2-
26
4
3
R210
CAPSTAN MOTOR
MAIN COIL
CAPSTAN DRIVE
8 BIT MICRO
CONTROLLER
10
EC
11
EDS
9
TL
IC3701
C1AB00001935
VIDEO
31
SDCOUT
JK3701
[V]
ABS
V_CS
V_CLK
V_DI
V_DO
23 15 70 68 69
ABS_NORMAL[L]
OPECOM_CS
IC.DATACLK
IC.DATA.OUT
IC.DATA.IN
27
S.TAB[L]
S1531
SAFETY
TAB
3
KEY1
4
KEY2
S7016~S7021,
S7023,S7024
KEY SW
R209
FG SENSOR
86
SA-HT833VP

Table of Contents

Related product manuals