EasyManua.ls Logo

Panasonic TC-L32C5

Panasonic TC-L32C5
37 pages
To Next Page IconTo Next Page
To Next Page IconTo Next Page
To Previous Page IconTo Previous Page
To Previous Page IconTo Previous Page
Loading...
31
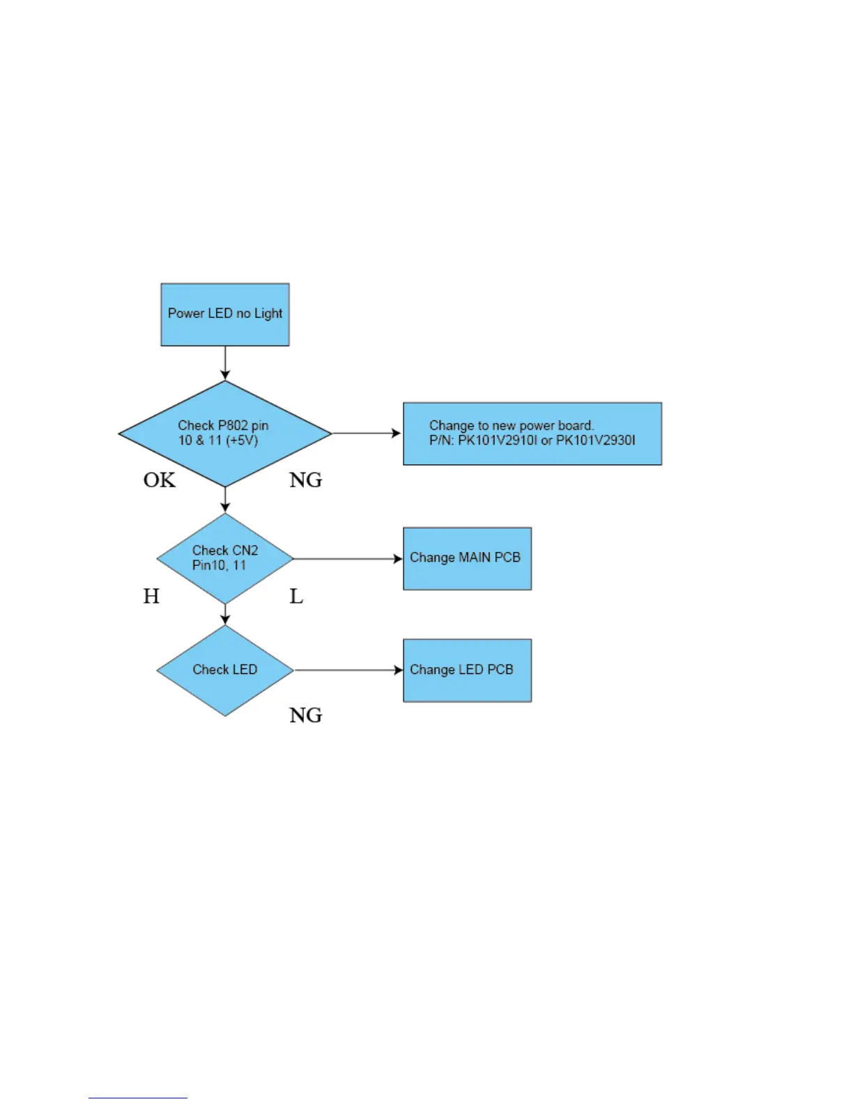
2. Troubleshooting guide
The flow chart shown below will help you to troubleshoot your Televison set with it doesn’t display
normally. Each procedure offers a simple way to check for system errors. Before starting, ensure
that there is a signal in and that the Televison is turned on.
2-1 Power LED no light

Other manuals for Panasonic TC-L32C5

Related product manuals