EasyManua.ls Logo

Panasonic TC-L32C5

Panasonic TC-L32C5
37 pages
To Next Page IconTo Next Page
To Next Page IconTo Next Page
To Previous Page IconTo Previous Page
To Previous Page IconTo Previous Page
Loading...
32
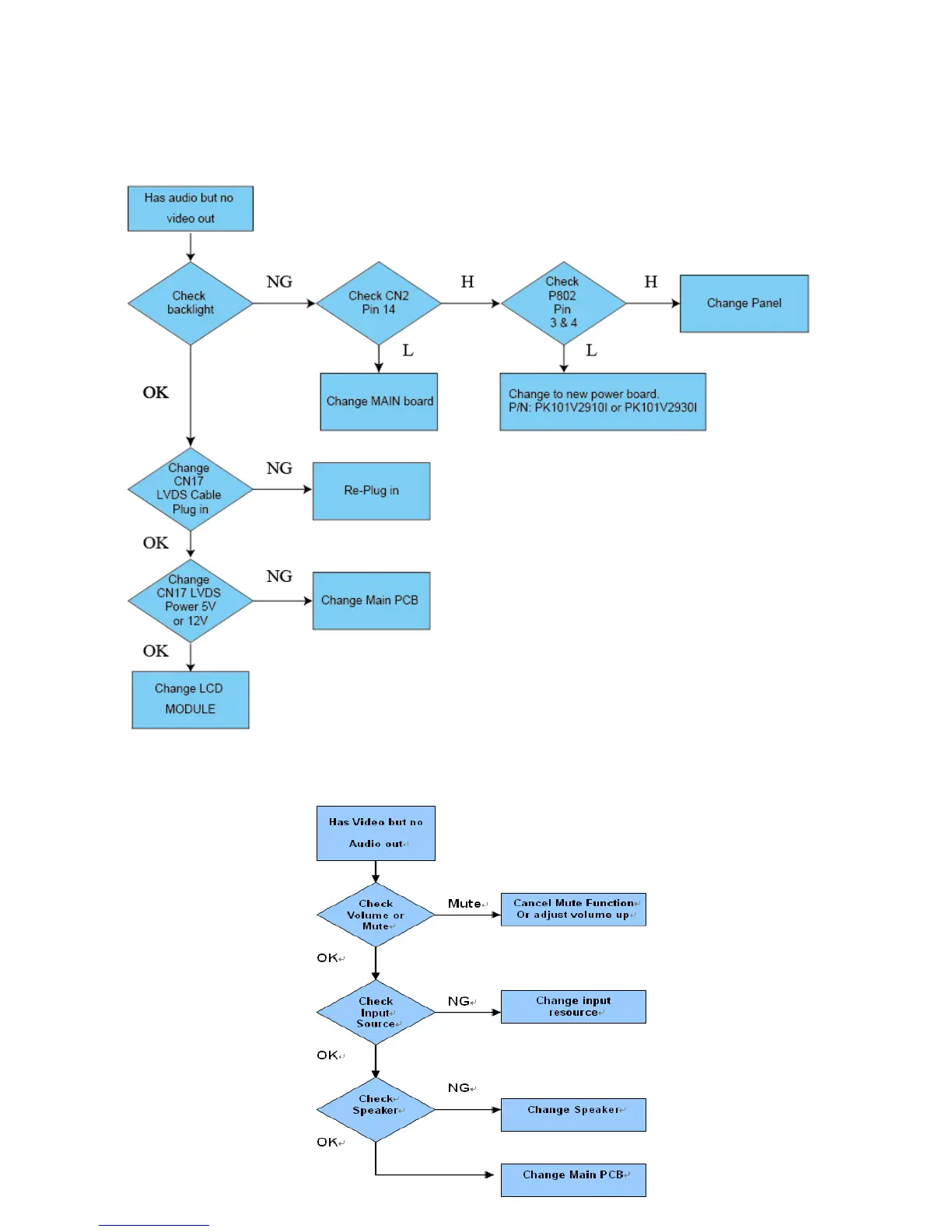
2-2 Has audio but no video out
2-3 Has video but no audio out step 1

Other manuals for Panasonic TC-L32C5

Related product manuals