EasyManua.ls Logo

Panasonic TC-P60VT60 - Remote Control Guide; Standard Remote Button Functions; Advanced Remote Operations

Panasonic TC-P60VT60
71 pages
To Next Page IconTo Next Page
To Next Page IconTo Next Page
To Previous Page IconTo Previous Page
To Previous Page IconTo Previous Page
Loading...
18
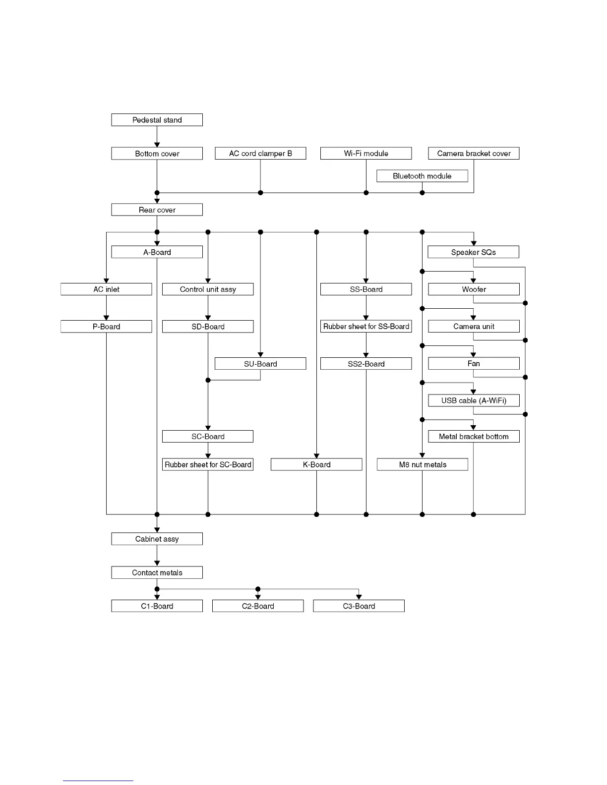
9 Disassembly and Assembly Instructions
9.1. Disassembly Flow Chart for the Unit
This is a disassembly chart.
When assembling, perform this chart conversely.

Other manuals for Panasonic TC-P60VT60

Related product manuals