EasyManua.ls Logo

Panasonic TH-L32C4M - System Block Diagram; Main Block Diagram

Panasonic TH-L32C4M
76 pages
Print Icon
To Next Page IconTo Next Page
To Next Page IconTo Next Page
To Previous Page IconTo Previous Page
To Previous Page IconTo Previous Page
Loading...
TH-L32C4M
23
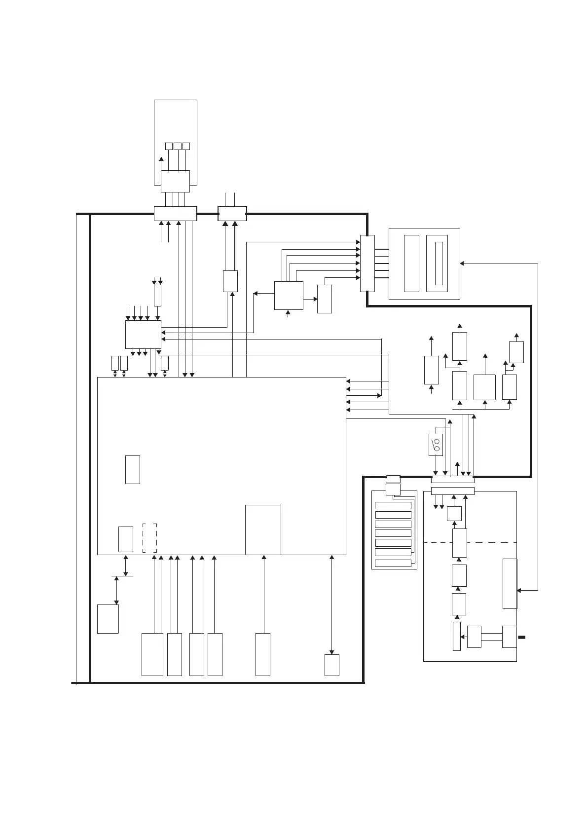
9 Block Diagram
9.1. Main Block Diagram
SP7
FLASH
CPU BUS
I/F
CPU BUS
SIF_OUT
TUNER
VIDEO
VIDEO_OUT
V
L/
R
TU
COMP
Y/PB/PR
L/R
PC
R/G/B/H/V
HDMI 1
HDMI I/F
RECEIVER
USB
USB I/F
P
O
W
E
R
LINE
FILTER
RECTIFIER
PFC
CIRCUIT
PWM
CONTROL
PROCESS
VOLTAGE
CONVERTER
DCDC
+6V
SUB_ON
RELAY
5.8VS
F 16V
P1
L
N
AC CORD
GK BOARD
P BOARD
KEY 2
KEY 1
RELAY
SUB_ON
KEY 1
KEY 3
DDR
2
EEPROM
SUB9V
STB 1.2V
STB 3.3V
SOUND SOS
(LED 9 TIMES)
T CON SOS
(LED 3 TIMES)
EEPROM
ANALOG-ASIA
P 15V
STB 5V
SUB 5V
STB 5V
OVP DET
P15V
STB 5.8V
P 15V
5.8VS
PWM
BL_ON
BL_SOS
BL_SOS (LED 1 TIM ES)
PWM
BL_ON
PWM
PWM
AUDIO
AMP
L
R
A12
SUB 3.3V
STB 3.3V
POWER LED (R)
REMOTE IN
C.A.T.S SENSOR
AUDIO OUT
T CON
DCDC
SPEAKER (L)
SPEAKER (R)
SND SOS
SOS SENCE
P 15V
GAMMA
DAC
LVDS-TX
AVDD 12.6V
DVDD 2.5V
VOFF 2.5V
VON 31V
LVDS DATA
DCDC
STB 5V
DCDC
SUB 3.3V
DCDC
SUB 3.3V
SUB 3.3V
SUB 1.8V
DCDC
SUB 1- 1
2
V
SU
B 1.12V
DCDC
SUB 5V
P 15V
V
5B
T
SV
8
.
5BT
S
DCDC
HDMI 3.3V
HDMI 3.3V
SUB 5V
MTK
INV
MAIN
LCD DRIVER
BACK LIGHT
PANEL
A04
GK04
P2 A02
A10
V10
POWER LED
REMOTE RECEIVER
C.A.T.S SENCOR
STB +3.3V
V-BOARD
POWER LED
REMOTE RECEIVER
C.A.T.S SENSOR

Table of Contents

Related product manuals