EasyManua.ls Logo

Panasonic TX-P50C3E - Page 47

Panasonic TX-P50C3E
106 pages
Print Icon
To Next Page IconTo Next Page
To Next Page IconTo Next Page
To Previous Page IconTo Previous Page
To Previous Page IconTo Previous Page
Loading...
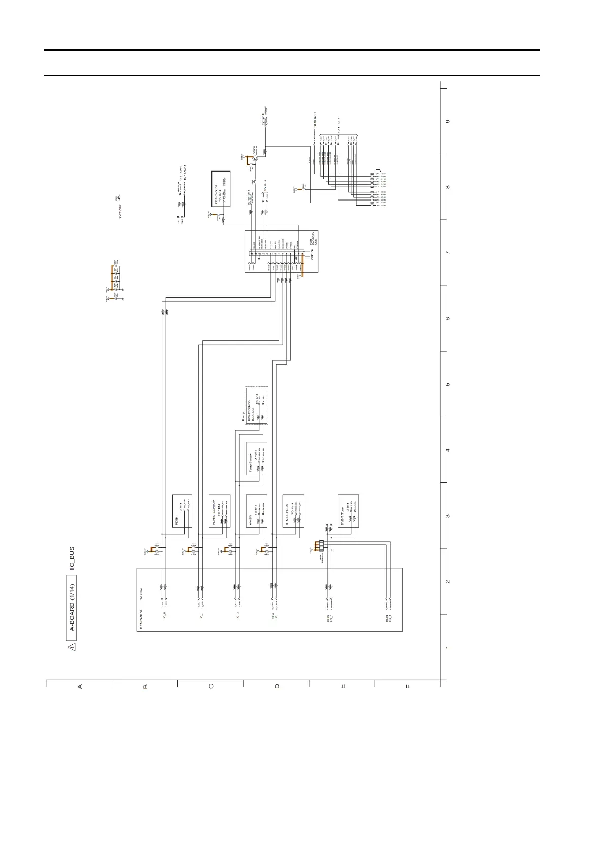
Model No. : TX-P50C3E/J, PR50C3 A-Board (1/14)
S-3

Related product manuals