EasyManua.ls Logo

Panasonic Viera TH-42PZ80B - Menu Structure Overview; VIERA Link Menu Structure; Picture and Sound Menu Structures

Panasonic Viera TH-42PZ80B
60 pages
To Next Page IconTo Next Page
To Next Page IconTo Next Page
To Previous Page IconTo Previous Page
To Previous Page IconTo Previous Page
Loading...
28
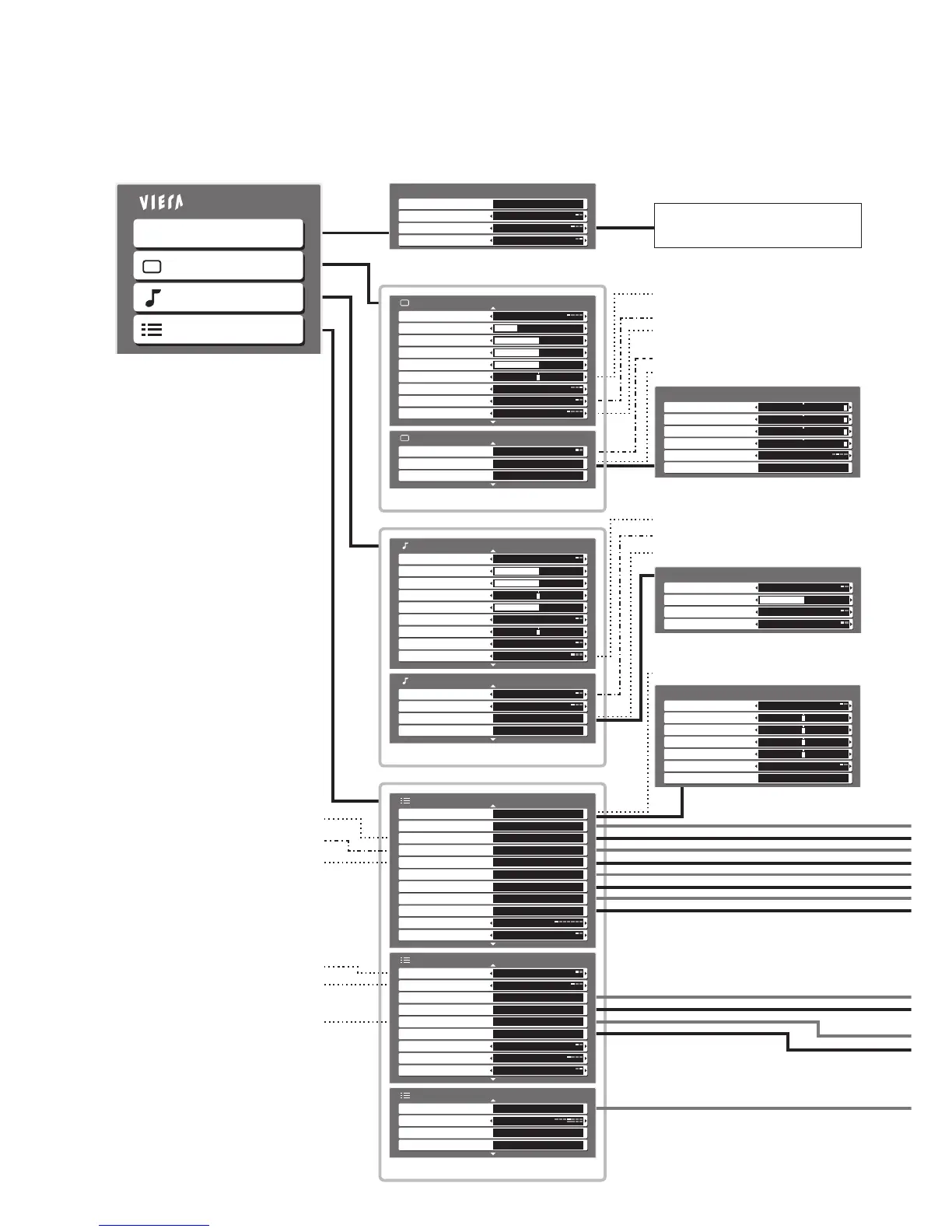
How to Use Menu Functions
How to operate (p. 24)
Overview
Direct TV Rec
VIERA Link Menu
Start
Pause Live TV
Access
VIERA Link Control
Speaker Selection
Home Cinema
Recorder
(p. 47)
Main Menu
VIERA Link
Picture
Sound
Setup
The menu of the accessed
equipment
Not available in PC
Only available in NTSC
Not available in PC
Only available in NTSC / PAL
Only available in PC
1/2
Viewing Mode Dynamic
Contrast
Brightness
Colour
Sharpness
Tint
Colour Balance Warm
Colour Management Off
P-NR Off
Picture Menu
2/2
Advanced PC Settings Access
3D-COMB Off
Reset to Default Set
Picture Menu
(p. 26)
W / B High R
W / B High B
W / B Low R
Gamma 2.2
Reset to Default Set
W / B Low B
Advanced PC Settings
(p. 39)
Only available in Analogue
Only available in DVB
Only available in DVB
Only available in PC
Only available in DVB
Only available in Analogue
Only available in DVB
Only available in DVB
Audio Description Menu
Audio Description Off
Volume
Speakers Off
Headphones Off
(p. 26)
Input Resolution VGA
Clock
H-pos
V-pos
Clock Phase
Sync H & V
Reset to Default Set
PC Setup
(p. 39)
(p. 26)
2/2
HDMI1 Input Auto
Audio Description Access
Reset to Default Set
Sound Menu
NICAM Off
1/2
Mode Music
Bass
Treble
Balance
Headphone Volume
Surround Off
Volume Correction
Speaker Distance to Wall
Over 30cm
Sound Menu
Preferred Multi Audio English
1/3
Timer Programming
Access
PC Setup Access
DVB Profile Edit Access
DVB Service List
Link Settings Access
Analogue Service List Access
Child Lock Access
Access
Tuning Menu
GUIDE Plus+ Settings Access
Off Timer
Power on Preference TV
Off
Access
Setup Menu
2/3
Preferred Subtitles English
Shipping Condition Access
Owner ID
Common Interface Access
System Update Access
Power Save
Side Panel Off
Picture Overscan
Off
Access
Setup Menu
On
Teletext FASTEXT
(p. 27)
3/3
System Information Access
Software Licence Access
Setup Menu
Banner Display Timeout
3 seconds
Input Labels Access
Only available in Analogue
Only available in DVB

Related product manuals