EasyManua.ls Logo

PEERLESS MI-e Series - Sequence of Operation

PEERLESS MI-e Series
44 pages
Print Icon
To Next Page IconTo Next Page
To Next Page IconTo Next Page
To Previous Page IconTo Previous Page
To Previous Page IconTo Previous Page
Loading...
20
ELECTRICAL
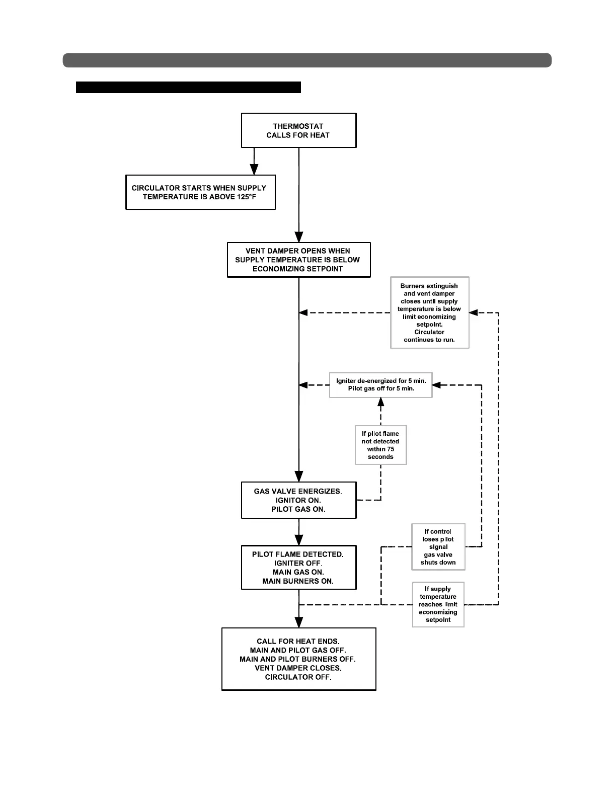
D. SEQUENCE OF OPERATION
Figure 6.6: Intermittent Ignition System Operating Sequence

Related product manuals