EasyManua.ls Logo

PEERLESS SERIES PSC - Page 20

PEERLESS SERIES PSC
40 pages
Print Icon
To Next Page IconTo Next Page
To Next Page IconTo Next Page
To Previous Page IconTo Previous Page
To Previous Page IconTo Previous Page
Loading...
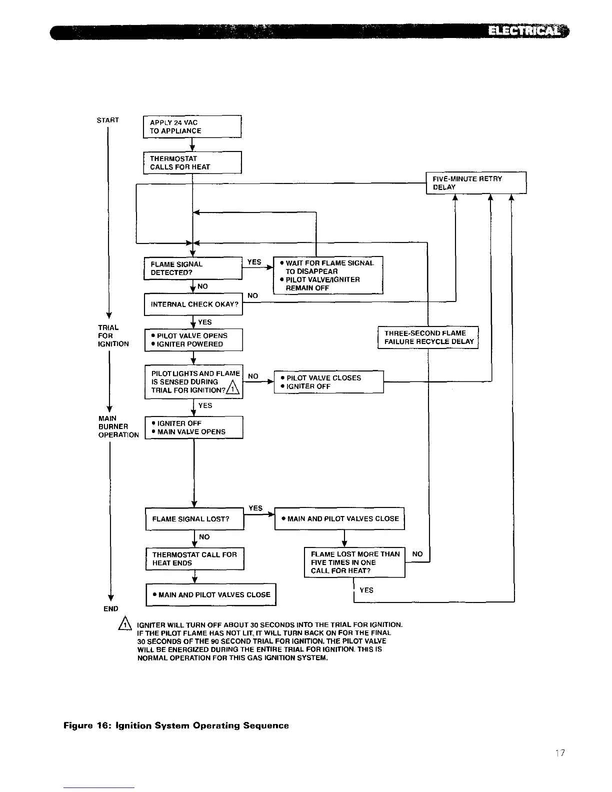
START
TRIAL
FOR
IGNITION
MAIN
BURNER
OPERATION
I APPLY 24 VAC ITO APPLIANCE
LTBE°M°STATJ
CALLS FOR HEAT
"<
_r
I FLAME SIGNAL _ WAlT FOR FLAME SIGNAL
DETECTED? I Y l TO DISAPPEAR
PILOT VALVE/IGNITER
_NO REMAIN OFF
I NO
INTERNAL CHECK OKAY? I
I
J_YES
PILOT VALVE OPENS
IGNITER POWERED
PILOTLIGHTSAND FLAME NO
I D RIN PILOT VALVE CLOSES
YES
IGNITER OFF J
MAIN VALVE OPENS
END
I LAME SIGNAL LOST?
I THERMOSTAT CALL FOR I
HEAT ENDS
MAIN AND PILOT VALVES CLOSE
t
MAIN AND PILOT VALVES CLOSE I
I
FLAME LOST MORE THAN I NO
B
FIVE TIMES IN ONE
p--
CALL FOR HEAT?
J IYESl
IGNITER WILL TURN OFF ABOUT 30 SECONDS INTO THE TRIAL FOR IGNITION,
IF THE PILOT FLAME HAS NOT LIT, IT WILL TURN BACK ON FOR THE FINAL
30 SECONDS OF THE 90 SECOND TRIAL FOR IGNITION. THE PILOT VALVE
WILL BE ENERGIZED DURING THE ENTIRE TRIAL FOR IGNITION. THIS IS
NORMAL OPERATION FOR THIS GAS IGNITION SYSTEM.
I IVE-MINUTE RETRY 1DELAY
Figure 16: Ignition System Operating Sequence
17

Related product manuals