EasyManua.ls Logo

Perkins 1104E Series - Page 30

Perkins 1104E Series
224 pages
Print Icon
To Next Page IconTo Next Page
To Next Page IconTo Next Page
To Previous Page IconTo Previous Page
To Previous Page IconTo Previous Page
Loading...
30 RENR2696-01
Troubleshooting Section
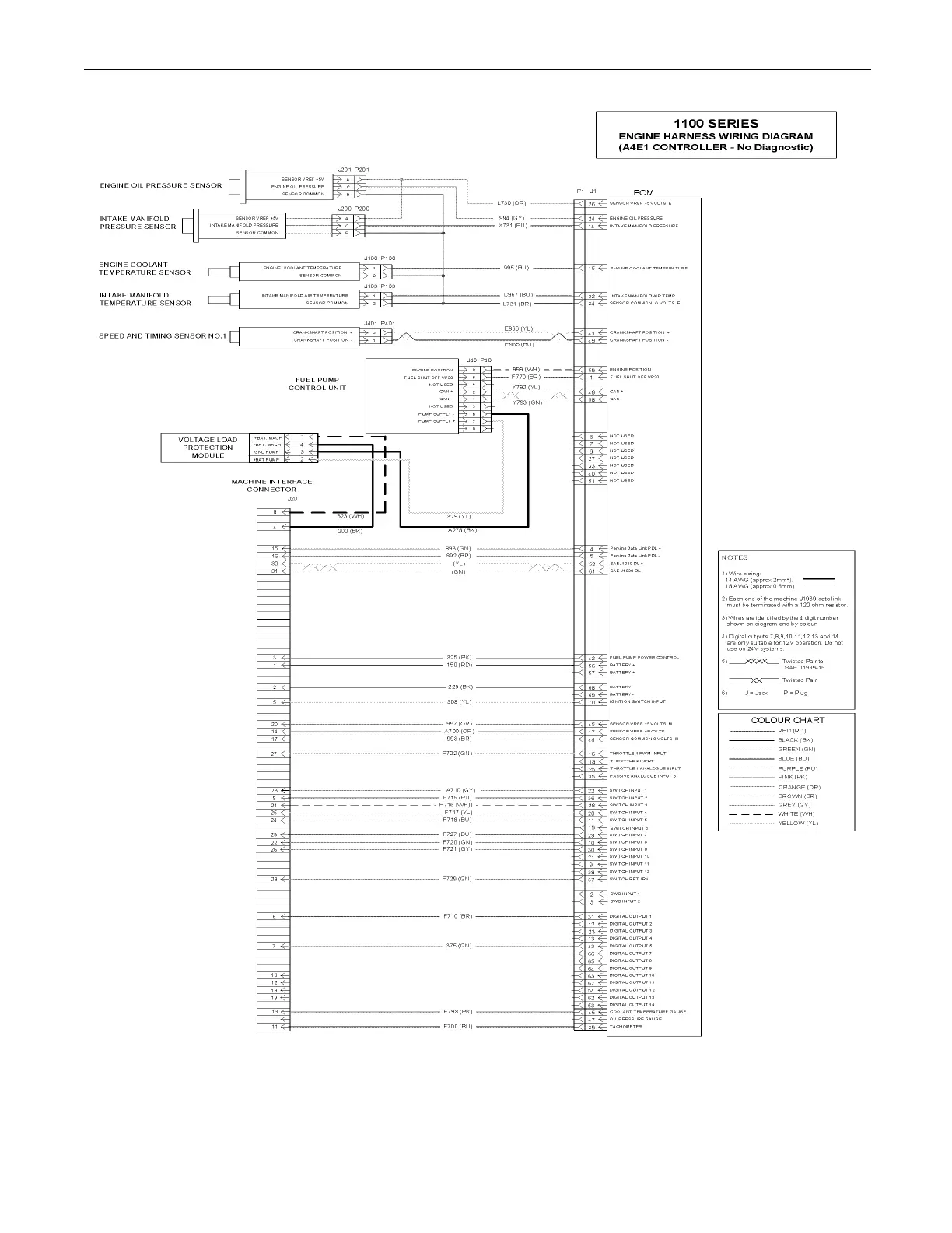
g01152104
Illustration 16

Table of Contents

Related product manuals