EasyManua.ls Logo

Perkins 6TG2AM - Other Electrical Features 6 Twgm

Perkins 6TG2AM
96 pages
Print Icon
To Next Page IconTo Next Page
To Next Page IconTo Next Page
To Previous Page IconTo Previous Page
To Previous Page IconTo Previous Page
Loading...
N38143 Chapter 6
Page 61
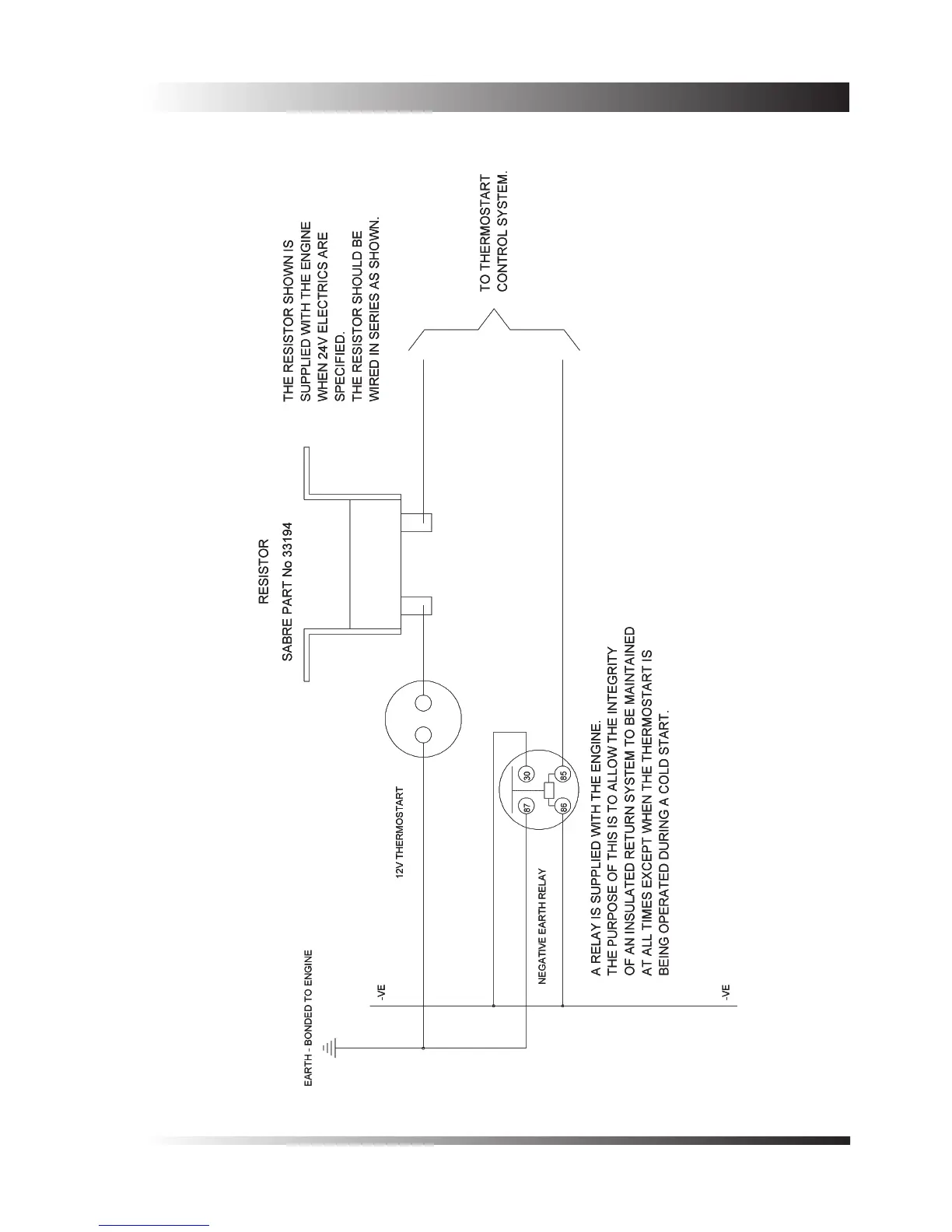
Other electrical features 6TWGM
Wiring loom derived from document number 98-1178-3

Table of Contents

Related product manuals