EasyManua.ls Logo

Philips 191E2SB/00 - Page 31

Philips 191E2SB/00
110 pages
Print Icon
To Next Page IconTo Next Page
To Next Page IconTo Next Page
To Previous Page IconTo Previous Page
To Previous Page IconTo Previous Page
Loading...
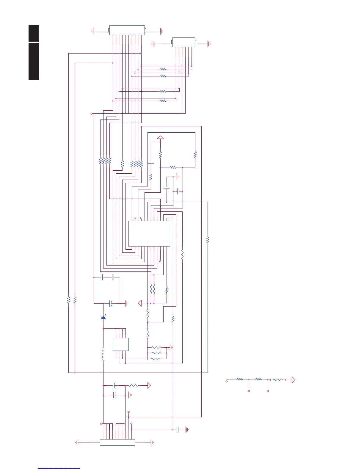
31 Meridian 2
715G4137P01000004S
Remark: Parts position can be searched by using FIND function in PDF.
51K
C803
0.1uF 50V
R847
0.3 OHM +-1% 1/4W
R829 1 OHM 1/10W
CN801
CONN
1
2
3
4
5
6
7
8
9
10
11 12
OVP2
R813 10K 1/10W 5%
32MA
R804
30K +-1% 1/10W
C805
0.47uF 16V
R808
NC
75K
R810
1K 1/10W 5%
R828 1 OHM 1/10W
R833 1 OHM 1/10W
R804
Q801
APM8005K
1
2
3
4 5
6
7
8
S2
G2
S1
G1 D1
D1
D2
D2
R814
10 OHM 1/10W
R831 1 OHM 1/10W
CN805
CONN
1
2
3
4
5
6
7 8
OVP1
R825
0R05 1/4W
IC801
TA9690 A1
1
2
3
4
5
6
7
8
9
10
11
12 13
14
15
16
17
18
19
20
21
22
23
24
PWM
ISEN1
ISEN2
ISEN3
ISEN4
GNDA
ISEN8
ISEN6
ISEN7
OVP
ISET
RT ENA
ISW
ISEN5
LDR
VREF
GNDP
VIN
SEL
COMP
SSTCMP
NC
STATUS
R815
25mA
OVP1
R842
51K +-1% 1/10W
R824
43K 1/10W 1%
R845
NC
R823
MAX0R01
R801
NC
CN802
NC
1
2
3
4
5
6
7
8
9
10
11 12
DIM
R809
100K 1/10W 5%
Iout
56K
R852
NC
R857
+12V
C810
0.1uF 50V
R812
100 OHM 1/10W
C816
1nF 50V
R853
NC
150K
27K
Vout
ZD801
SK310B
1 2
R848
0R05 1/10W
R844
10 OHM 1/10W
Vout
R826 1 OHM 1/10W
30K
C806
2U2 25V
+
C802
100uF 50V
R827 1 OHM 1/10W
27.5MA
ENA
R849
R843
56K
56K
27K
R846
0.3 OHM +-1% 1/4W
+
C804
33U
R822
1M 1/8W 5%
C807
2.2U25V
R832 1 OHM 1/10W
20mA
R805 150KOHM 1/10W
30K
150K
R807
10 OHM 1/10W
R806
10K 1/10W 5%
R842
R830 1 OHM 1/10W
R855
56K
L801
33u
C801
0.1uF 50V

Table of Contents

Related product manuals