EasyManua.ls Logo

Philips 21PT9457 - Block Diagrams, Test Point Overviews, and Waveforms; Block Diagram Chassis

Philips 21PT9457
56 pages
Print Icon
To Next Page IconTo Next Page
To Next Page IconTo Next Page
To Previous Page IconTo Previous Page
To Previous Page IconTo Previous Page
Loading...
Block Diagrams, Test Point Overviews, and Waveforms
EN 11SK4.0L CA 6.
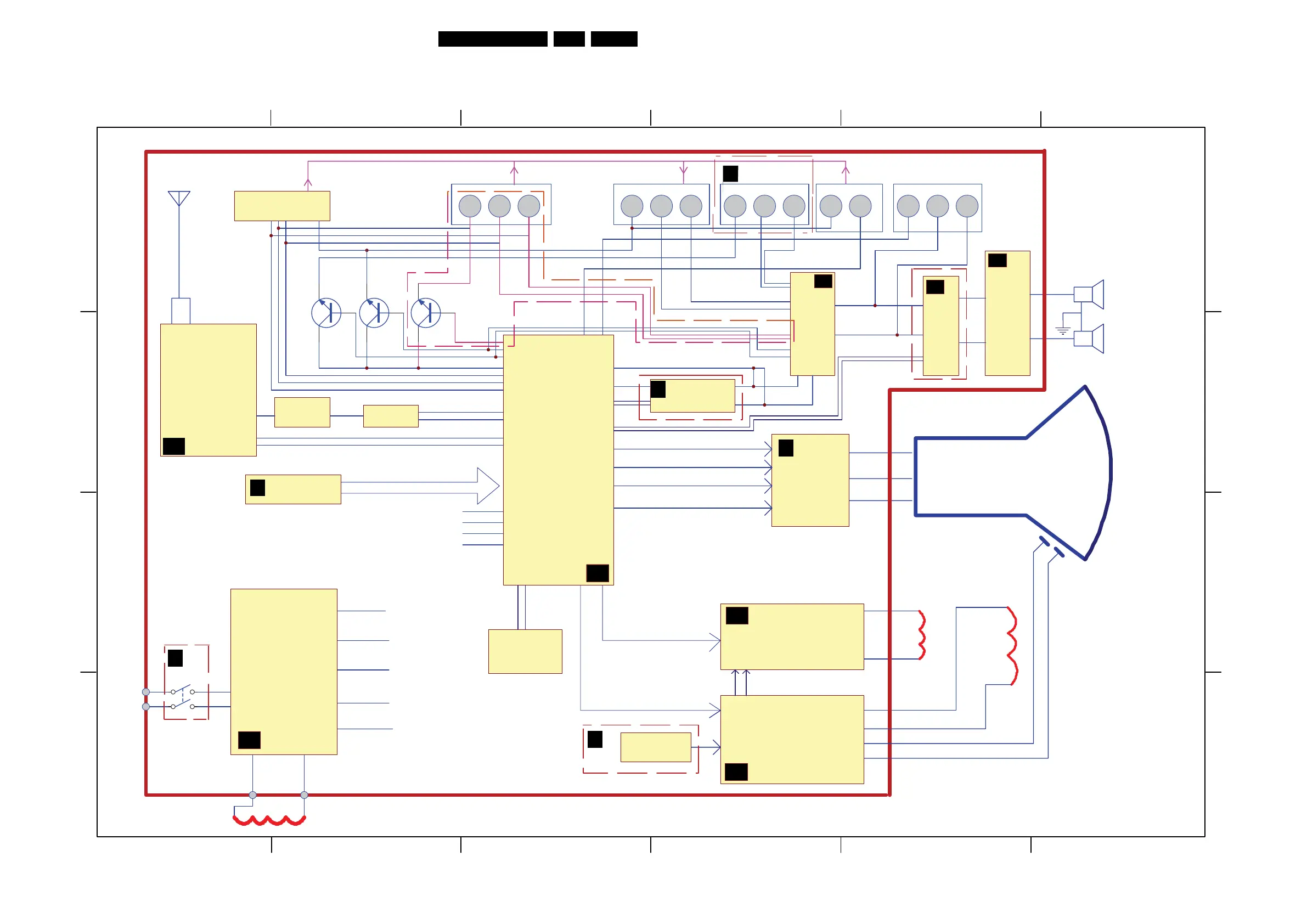
6. Block Diagrams, Test Point Overviews, and Waveforms
Block Diagram Chassis
1234 65
A
B
C
D
6
543
2
1
D
C
B
A
TDA93XX/N3
SCART 1
Y
RGB
UV
V in
REAR AV SIDE AV S-VHS
C in
AV in
ANTENNA
FS TUNER
IF AMP SAW101
IF
MTS/A2/NICAM
AV-SW 4052
L
R
AV OUT
VLR
YC
V
LR
RLV
AMP-TDA9841/9842/9843
L
R
TONE CONTROL
KEY CONTROL
R
G
B
IK
24C08
CQ0765
V AMP TDA4863AJ
H DRIVE
SPL
SPR
CRT BOARD
21" CRT
V--DY
H--DY
R OUT
G OUT
B OUT
SW
90V-260V
DEG COIL
POWER
SCL
SDA
PHILIPS UOC2
+110V FOR B+
+43V
+12V FOR MAIN
+20V FOR AMP
CVBS OUT
SLIM PART
63
62
4
AV3 SW
10
9
PWM CONTROL AUDIO VOL
MUTE
AUDIO OUT
SCART ID
7
10
44
5
I/O
6KEY
LR
AV1 SW
AV2 SW
1
12
V
2
15
14
5
3
13
AUDIO
3DD5023
411
FM
+8V FOR UOC
SCL
SDA
SCL
SDA
-12V+12V
SCL
SDA
A1
A1
A2
A2
A3
A3
B
D
E
G
M
K
A6
A6
A7
A7
A5
A5
A8
A8
IF
A4
H_17450_011.eps
210907

Other manuals for Philips 21PT9457

Related product manuals