EasyManua.ls Logo

Philips 47PFL3603D/27 - Block Diagram Audio

Philips 47PFL3603D/27
96 pages
Print Icon
To Next Page IconTo Next Page
To Next Page IconTo Next Page
To Previous Page IconTo Previous Page
To Previous Page IconTo Previous Page
Loading...
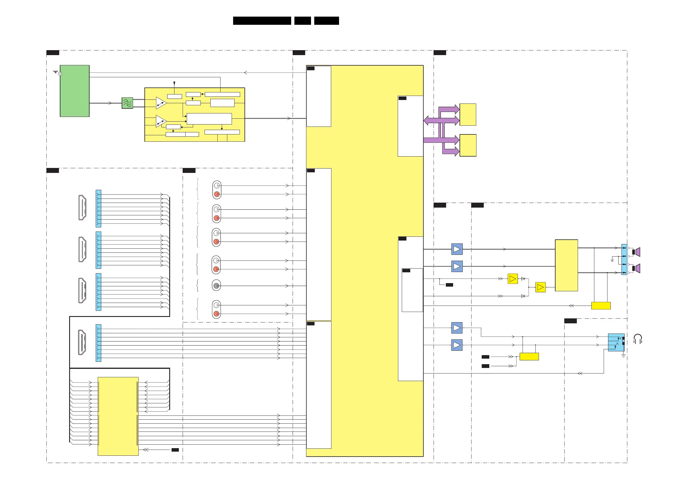
Block Diagrams, Test Point Overview, and Waveforms
37LC8.1U LA 6.
Block Diagram Audio
AUDIO
B2
TUNER & DEMODULATOR
B4E
MT5382 - HDMI & MUX
B4F
MT5382 - ANALOG I/O
B4
MT5382
B4B
MT5382 - DDR2 SDRAM
B3
CLASS-D & MUTING
B4F
MT5382
ANALOG I/O
B4F
MT5382
ANALOG I/O
AUDIO
IN
1
5
4
1204
SIF1
SIF2
VIF1
VIF2
1
2
12
CVBS
IF-PLL DEMODULATOR
7201
TDA9886T/V4
AIF
1203
TDQU8-T01A
HYBRID
TUNER
8
4MHZ-REFOUT
A-IFOUT
SIF_OUT
H_17740_058.eps
220408
7A01
MT5382
7B02
EDE2516ACSE
SDRAM
7B03
EDE2516ACSE
SDRAM
RDQ(0-31)
RA
AC26
CVBS0
DDR2
SOUND TRAPS
4.5 to 6.5 Mhz
VIF-PLL
SINGLE REFERENCE QSS MIXER
INTERCARRIER MIXER AND
AM-DEMODULATOR
TUNER AGC
VIF AGC
TAG C
SIF AGC
I2C-BUS TRANSCEIVER
MAD
SCL
SDA
SUPPLY
+5VS
9
IF _AGC_MAIN
IFAGC
B26
IF_AGC
(16-31)
(0-15)
(0-12)
(0-12)
DIDITAL VCO COTROLRC VCO
REF
15
6
45MHZ75
ANALOG
I/O
B4F
TUNER
B4A
DDR2
SDRAM
B4B
2
1
5
4
8
7
11
10
AF15
AE15
AF14
AE14
AF13
AE13
AF12
AE12
HDMI_RESET
B4C
13
68
67
65
64
62
61
59
58
28
27
25
24
22
21
19
18
48
47
45
44
42
41
39
38
19
1
18 2
1
1E02
3
4
7
9
10
12
6
RX2_2p
RX2_2n
RX2_1p
RX2_1n
RX2_0p
RX2_0n
RX2_Cp
RX2_Cn
HDMI 2
CONNECTOR
19
1
18 2
1
1E03
3
4
7
9
10
12
6
HDMI 2
CONNECTOR
1
1E04
3
4
7
9
10
12
6
1
1E01
3
4
7
9
10
12
6
RX1_2p
RX1_2n
RX1_1p
RX1_1n
RX1_0p
RX1_0n
RX1_Cp
RX1_Cn
19
1
18 2
HDMI (SIDE)
CONNECTOR
19
1
18 2
HDMI 1
CONNECTOR
RX3_2p
RX3_2n
RX3_1p
RX3_1n
RX3_0p
RX3_0n
RX3_Cp
RX3_Cn
RXSide_2p
RXSide_2n
RXSide_1p
RXSide_1n
RXSide_0p
RXSide_0n
RXSide_Cp
RXSide_Cn
AF11
AE11
AF10
AE10
AF9
AE9
AF8
AE8
RXMux_2p
RXMux_2n
RXMux_1p
RXMux_1n
RXMux_0p
RXMux_0n
RXMux_Cp
RXMux_Cn
HDMI
& MUX
B4E
RXSide_2p
RXSide_2n
RXSide_1p
RXSide_1n
RXSide_0p
RXSide_0n
RXSide_Cp
RXSide_Cn
RX2_2p
RX2_2n
RX2_1p
RX2_1n
RX2_0p
RX2_0n
RX2_Cp
RX2_Cn
RX3_2p
RX3_2n
RX3_1p
RX3_1n
RX3_0p
RX3_0n
RX3_Cp
RX3_Cn
7E18
SII9185ACTU
HDMI
SWITCH
MT5382
MAIN PROCESSOR
AUDIO
R1X
R0X R2X
TX
SIOMAD
1F01
K25
K26
AUDIO
L/R IN
AV1_L_in
AV1_R_in
1F02
AUDIO
L/R IN
L23
AIN4_L
L24
AIN4_R
AV2_L_in
AV2_R_in
AIN3_L
AIN3_R
AV1
AV2
1F04
AUDIO
L/R IN
J23
AIN0_L
J24
AIN0_R
AV3_L_in
AV3_R_in
AV3
1F05
AUDIO
L/R IN
K23
AIN2_L
K24
AIN2_R
PC_L_in
PC_R_in
PC
AUDIO
1F08
AUDIO
L/R IN
J25
AIN1_L
J26
AIN1_R
SAV_L_in
SAV_R_in
SIDE
AV
F26
G25
1301
1
2
Speaker L
3
4
Speaker R
PreAmpL
PreAmpLR
POWER_DOWN
MUTEn
AC14
AC7
HP_L
HP_R
Headphone
Out 3.5mm
1E15
2
3
4
E26
F25
6303
6302
7301
TDA8932BTW/N2
CLASS D
AUDIO
AMPLIFIER
OUT1
OUT2
2
14
27
22
IN2N
IN1P
ENGAGE
7308
5
DC
DETECTION
7306
7307
DC-PROT
HP_DETECT
7303
7F04-1
7F04-2
7F03-1
7F03-2
AUDIO_OUT
ANALOG
I/O
B4F
PHERIPHERAL
FLASH
& NVM
B4C
MUTING
CIRCUIT
B4C
ANTI_PLOP
HP_LOUT
HP_ROUT
B4E
FAST_PLOP
B4E
AC13
A25
LEFT-
RIGHT+
AL1
AR1
AR2
AL2
AOSDATA3
OPCTRL1
OPCTRL3
OPCTRL5
1F05
DIGITAL
AUDIO IN
B22
SAV_R_in
SPDIF
HDMI
SWITCH
20
I2C
CONTROL
CONTROL
CONTROL

Related product manuals