EasyManua.ls Logo

Philips 47PFL3603D/27 - Ssb: Mjc Mt8280-Ddr2; B5 Q

Philips 47PFL3603D/27
96 pages
Print Icon
To Next Page IconTo Next Page
To Next Page IconTo Next Page
To Previous Page IconTo Previous Page
To Previous Page IconTo Previous Page
Loading...
52LC8.1U LA 7.
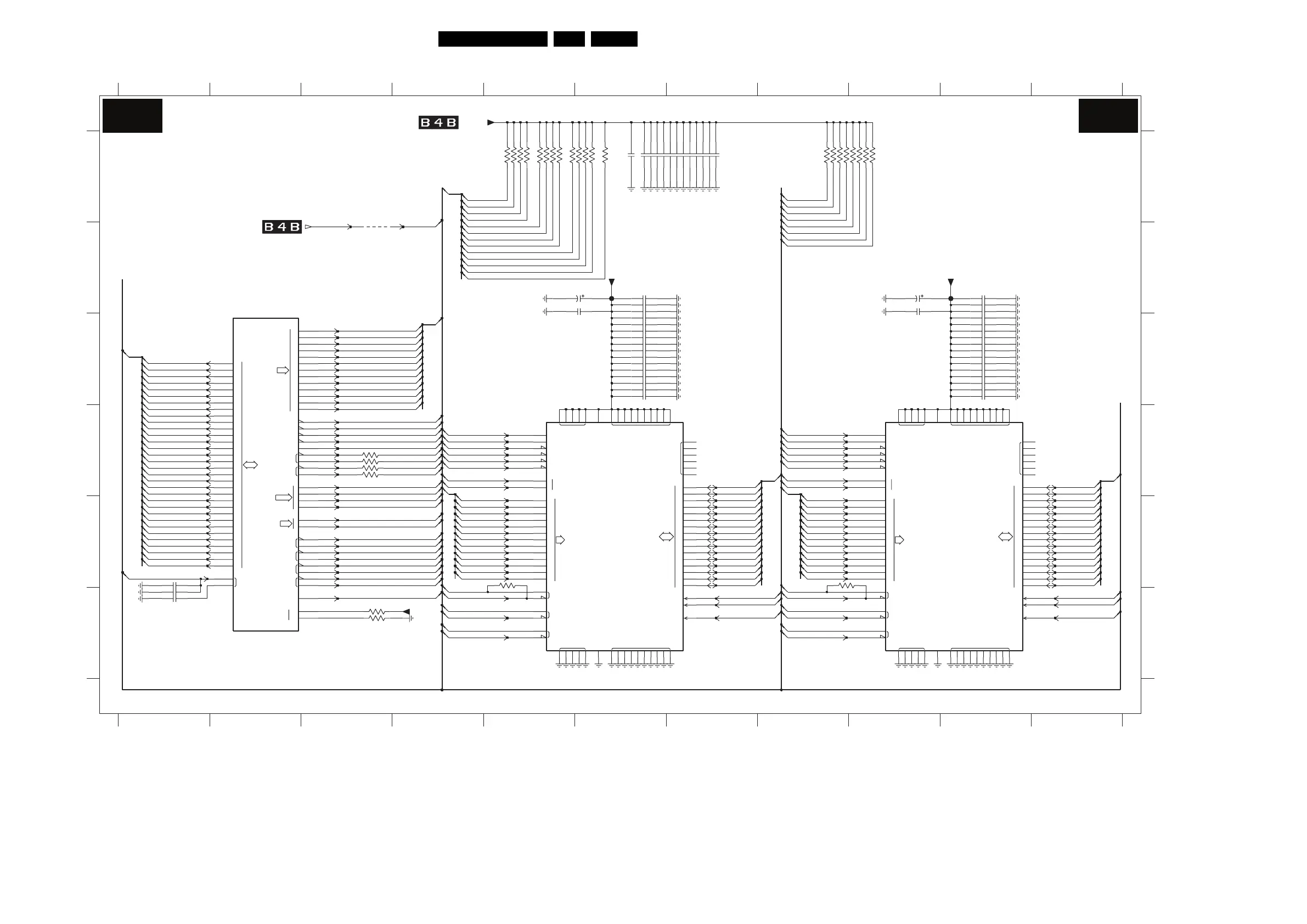
Circuit Diagrams and PWB Layouts
SSB: MJC MT8280-DDR2
30
15
RA
DQM
BA
REXT
1
DN
DQS0
UP
DQS1
RODT
DQS2
DQS3
0
1
2
3
4
5
17
6
7
8
9
10
11
12
RCS
RAS
CAS
RWE
CKE
RCLK0
0
RCLK1
3
0
1
2
18
19
20
21
22
23
24
25
26
27
28
29
31
RVREF
0
1
2
3
4
5
6
7
8
9
10
11
12
13
14
DQ
16
12
11
10
9
8
7
6
5
4
3
0
1
2
3
4
5
6
7
8
9
10
11
12
CK
VDDL
VREF
VSSDL
14
VDDQ
VSS VSSQ
BA
A
LDQS
UDQS
NC
DQ
CKE
WE
ODT
RAS
1
CS
CAS
0
0
1
2
VDD
LDM
UDM
15
13
12
11
10
9
8
7
6
5
4
3
0
1
2
3
4
5
6
7
8
9
10
11
12
CK
VDDL
VREF
VSSDL
14
VDDQ
VSS VSSQ
BA
A
LDQS
UDQS
NC
DQ
CKE
WE
ODT
RAS
1
CS
CAS
0
0
1
2
VDD
LDM
UDM
15
13
NC
NC
NC
C
D
E
F
A
B
C
D
E
F
2Q01 E1
2Q02 F1
2Q03 F1
2Q17 B5
2Q18 B5
2Q19 B9
2Q20 B9
2Q21 B6
2Q22 B6
2Q23 B6
2Q24 C6
2Q25 C6
2Q26 C6
2Q27 C6
2Q28 C6
2Q29 C6
2Q30 C6
DDR #1
NC
123 45678 91011
123 45678 91011
A
B
1 8
2Q31 C6
2Q32 C6
2Q45
100n
2Q33 C6
2Q34 C6
2Q35 C6
2Q36 C6
2Q37 B10
2Q38 B10
2Q39 B10
2Q40 C10
2Q41 C10
2Q42 C10
2Q43 C10
2Q44 C10
2Q45 C10
2Q46 C10
2Q47 C10
2Q48 C10
RES
2Q49 C10
2Q50 C10
2Q51 C10
2Q52 C10
2Q53 A6
2Q54 A6
2Q55 A6
2Q56 A6
2Q57 A6
2Q58 A7
2Q59 A7
2Q60 A7
2Q61 A7
2Q62 A7
2Q63 A7
2Q64 A7
2Q65 A7
3Q01 F3
3Q02 D3
3Q03 D3
3Q04 D3
3Q05 D3
3Q06 E5
3Q07 E8
3Q08 F3
3Q09-1 A5
3Q09-2 A5
3Q09-3 A5
3Q09-4 A5
3Q10 A8
3Q11-1 A5
3Q11-2 A5
3Q11-3 A6
3Q11-4 A6
3Q12-1 A8
3Q12-2 A8
3Q12-3 A6
3Q12-4 A5
3Q13-1 A6
3Q13-2 A5
3Q13-3 A8
3Q13-4 A5
3Q14-1 A9
3Q14-2 A9
3Q14-3 A9
3Q14-4 A9
4Q01 B3
7P01-2 B2
7Q01 D5
7Q02 D9
FQ01 B6
FQ02 B10
DDR #2
NC
NC
NC
NC
NC
NC
MJC MT8280 - DDR2
NC
NC
3Q14-1
47R
1 8 47R
3Q13-1
2Q53 4u7
2 7 47R
3Q14-2
2Q64 100n
27
3Q13-2
47R
2Q23
100n
1 8
3Q09-1
47R
100n2Q63
+1V8_SW
100n
2Q27
2Q62 100n
3 6 47R
3Q13-3
100n2Q65
100n
2Q26
45
6
47R
3Q14-4
3Q14-3
47R3
2Q22
100n
3Q13-4
47R45
2Q37
100n
100n
2Q47
2Q46
100n
2Q18
4u7
100n
2Q44
3Q07
100R
2Q25
100n
100n
2Q24
16V
100u
2Q17
2Q36
100n
2Q33
100n
2Q28
100n
2Q20
4u7
100n
P5
P1
2Q48
H1
F2
F1
AB6
AA6
J4
B7
A6
G2
P4
L4
J1
R3
L2
M2
L3
P3
K2
M3
J2
N4
B3
A3
C1
C2
W2
W1
AB2
AA2
K3
L1
B6
C5
C4
D6
G3
E3
A2
B1
Y1
AB1V3
V2
Y4
AA3
AB5
Y3
W4
AA5
A5
W5
AB4
D3
E1
F4
H4
U3
U1
U4
T2
D5
T1
T4
N2
N1
H3
R2
C7
B4
D2
E4
Φ
DRAM
MT8280
7P01-2
100n
2Q21
FQ02
33R3Q01
3Q0833R
100n
2Q43
100n
2Q34
2Q40
100n
100n
2Q52
D8
E7
F2
F8
H2
K3
A3
E3
J3
N1
P9
J7
A7
H8
B2
B8
D2
G9
C1
C3
C7
C9
E9
G1
G3
G7
J2
B3
B7
A8
A1
E1
J9
M9
R1
J1
A9
F7
E8
A2
E2
L1
R3
R7
R8
K9
K7
B9
H7
H3
H1
H9
F1
F9
C8
C2
F3
J8
K2
K8
L8
G8
G2
D7
D3
D1
D9
B1
M7
N2
N8
N3
N7
P2
P8
P3
L2
L3
L7
Φ
SDRAM
EDE2516ACSE-6E-E
7Q02
M8
M3
M2
P7
R2
100n
2Q49
H2
K3
P9
J7
A7
H8
B2
B8
D2
D8
E7
F2
F8
C9
E9
G1
G3
G7
J2
A3
E3
J3
N1
E1
J9
M9
R1
J1
A9
G9
C1
C3
C7
L1
R3
R7
R8
K9
K7
B3
B7
A8
A1
H9
F1
F9
C8
C2
F3
F7
E8
A2
E2
G8
G2
D7
D3
D1
D9
B1
B9
H7
H3
H1
N7
P2
P8
P3
L2
L3
L7
J8
K2
K8
L8
M8
M3
M2
P7
R2
M7
N2
N8
N3
7Q01
EDE2516ACSE-6E-E
SDRAM
Φ
4Q01
22R3Q03
3Q05 22R
100n
2Q35
100n
2Q41
100n
2Q32
2Q19
100u
16V
100n
2Q30
2Q51
100n
2Q50
100n
2Q01
100n 100R
3Q06
2Q42
100n
100n
2Q
38
2Q31
100n
100n
2Q29
+1V8_SW
4u7
2Q03
100n
2Q02
+1V8_SW
3Q02
22R
22R3Q04
100n
2Q39
FQ01
3Q11-1
47R1 8
+0V9_VTT
3Q11-3
47R3 6
100n
27
2Q60
3Q12-2
47R
2Q56 100n
47R
3Q09-4
45
1 8
100n2Q55
47R
3Q12-1
3Q09-2
2 7 47R
4 5 47R
3Q11-4
100n2Q57
3 6 47R
3Q12-3
100n2Q61
2Q54 100n
3Q10
47R
47R
3Q11-2
27
3Q12-4
47R45
3Q09-3
47R3 6
100n2Q59
2Q58 100n
MJC_RA(11)
MJC_RCKE
MJC_RWEn
MJC_RBA1
MJC_RA(10)
MJC_RBA0
MJC_RA(9)
MJC_RA(1)
MJC_RA(2)
MJC_RA(8)
MJC_RA(4)
MJC_RA(0)
MJC_RA(3)
MJC_RA(6)
MJC_RODT
MJC_RRASn
MJC_RCSn
MJC_RCASn
MJC_RA(7)
MJC_RA(5)
MJC_RA(12)
MJC_RDQS3n
MJC_RDQM2
MJC_RDQM3
MEM_VREF MJC_VREF
MJC_RA(0:12)
MJC_RDQ(29)
MJC_RDQ(30)
MJC_RA(0:12)
MJC_RDQ(0:31)
MJC_RCASn
MJC_RCKE
MJC_RCSn
MJC_RODT
MJC_RRASn
MJC_RWEn
MJC_RBA0
MJC_RBA1
MJC_RCLK1
MJC_RCLK1n
MJC_RDQS2
MJC_RDQS2n
MJC_RDQS3
MJC_RDQ(18)
MJC_RDQ(19)
MJC_RDQ(20)
MJC_RDQ(21)
MJC_RDQ(22)
MJC_RDQ(23)
MJC_RDQ(24)
MJC_RDQ(25)
MJC_RDQ(26)
MJC_RDQ(27)
MJC_RDQ(28)
MJC_RDQ(16)
MJC_RDQ(17)
MJC_RA(10)
MJC_RA(11)
MJC_RA(12)
MJC_RDQ(31)
MJC_VREF
MJC_RA(0)
MJC_RA(1)
MJC_RA(2)
MJC_RA(3)
MJC_RA(4)
MJC_RA(5)
MJC_RA(6)
MJC_RA(7)
MJC_RA(8)
MJC_RA(9)
MJC_RCLK1n
MJC_RCLK1
MJC_RA(0)
MJC_RA(1)
MJC_RA(2)
MJC_RA(3)
MJC_RA(4)
MJC_RA(5)
MJC_RA(6)
MJC_RA(7)
MJC_RA(8)
MJC_RA(9)
MJC_RA(10)
MJC_RA(11)
MJC_RA(12)
MJC_RA(0:12)
MJC_VREF
MJC_RDQM0
MJC_RDQM1
MJC_R
WEn
MJC_RBA0
MJC_RBA1
MJC_RBA0
MJC_RBA1
MJC_RCSn
MJC_RCASn
MJC_RRASn
MJC_RCKE
MJC_RWEn
MJC_RODT
MJC_RCLK0
MJC_RCLK0n
MJC_RDQS0
MJC_RDQS0n
MJC_RDQS1
MJC_RDQS1n
MJC_RCLK0n
MJC_RCLK0
MJC_RDQM1
MJC_RDQS1
MJC_RDQS1n
MJC_RDQM2
MJC_RDQS2
MJC_RDQS2n
MJC_RDQM3
MJC_RDQS3
MJC_RDQS3n
MJC_RDQ(16)
MJC_RDQ(17)
MJC_RDQ(18)
MJC_RDQ(19)
MJC_RDQ(20)
MJC_RDQ(21)
MJC_RDQ(22)
MJC_RDQ(23)
MJC_RDQ(24)
MJC_RDQ(25)
MJC_RDQ(26)
MJC_RDQ(27)
MJC_RDQ(28)
MJC_RDQ(29)
MJC_RDQ(3
0)
MJC_RDQ(31)
MJC_RCASn
MJC_RCKE
MJC_RCSn
MJC_R
ODT
MJC_RRASn
MJC_RDQ(6)
MJC_RDQ(7)
MJC_RDQM0
MJC_RDQS0
MJC_RDQS0n
MJC_RDQ(8)
MJC_RDQ(9)
MJC_RDQ(10)
MJC_RDQ(11)
MJC_RDQ(12)
MJC_RDQ(13)
MJC_RDQ(14)
MJC_RDQ(15)
MJC_RDQ(4)
MJC_RDQ(5)
MJC_RDQ(6)
MJC_RDQ(7)
MJC_RDQ(8)
MJC_RDQ(9)
MJC_RDQ(10)
MJC_RDQ(11)
MJC_RDQ(12)
MJC_RDQ(13)
MJC_RDQ(14)
MJC_RA(0:12)
MJC_RDQ(0:31)
MJC_RDQ(0:31)
MJC_RDQ(0)
MJC_RDQ(1)
MJC_RDQ(2)
MJC_RDQ(3)
MJC_RDQ(4)
MJC_RDQ(5)
MJC_RDQ(0)
MJC_RDQ(1)
MJC_RDQ(2)
MJC_RDQ(3)
MJC_RDQ(15)
MJC_VREF
MJC_RA(0)
MJC_RA(1)
MJC_RA(2)
MJC_RA(3)
MJC_RA(4)
MJC_RA(5)
MJC_RA(6)
MJC_RA(7)
MJC_RA(8)
MJC_RA(9)
MJC_RA(10)
MJC_RA(11)
MJC_RA(12)
B5Q B5Q
H_17740_011.eps
210108
3139 123 6359.2

Related product manuals