EasyManua.ls Logo

Philips 47PFL3603D/27 - SSB: MJC MT8280-Power (B5 P)

Philips 47PFL3603D/27
96 pages
Print Icon
To Next Page IconTo Next Page
To Next Page IconTo Next Page
To Previous Page IconTo Previous Page
To Previous Page IconTo Previous Page
Loading...
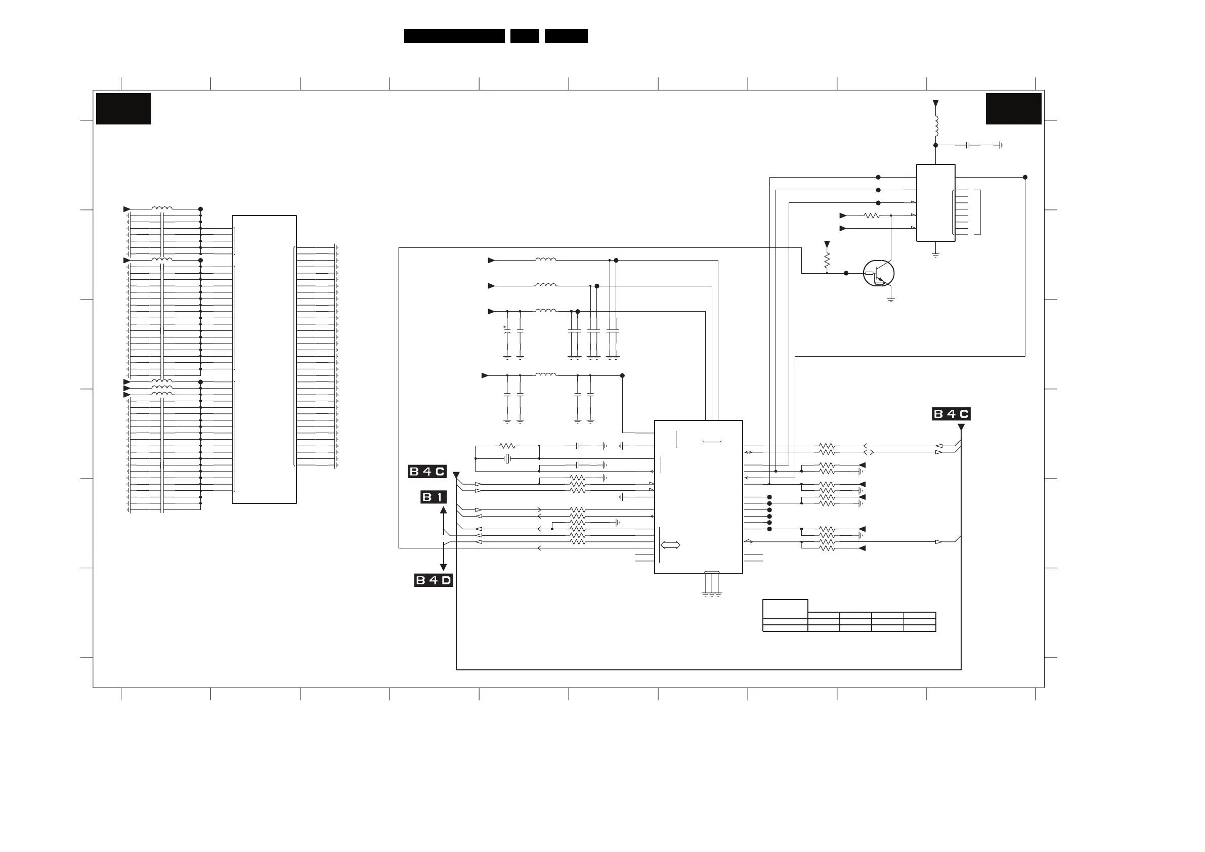
Circuit Diagrams and PWB Layouts
51LC8.1U LA 7.
SSB: MJC MT8280-Power
DVSS
DVSS
DVSS
DVSS
DVSS
DVDD18
DVDD10
DVDD33
DVDD10
DVDD18
DVDD18
DVDD10
PRST
O
SFCS
SFCK
XTAL
I
SCL
SDA
NS_XTAL
GPIO
SFDI
SFDO
JTMS
AVDD12
AVSS_PLL
TXD
0
EFUSE
RXD
JTRST
JRTCK
JTCK
JTDI
JTDO
INT0
TN0
TP0
SYSPLL
MJCPLL
DMPLL
5
4
3
2
1
PWN
AVDD33
AVSS33
DU
VCC
Q
VSS
D
C
S
W
HOLD
X
RES
D
E
F
A
B
C
D
E
F
1P01 D5
2P01 B1
2P02 B1
2P03 B1
2P04 B1
2P05 B1
2P06 B1
2P07 C1
2P08 C1
2P09 C1
2P10 C1
2P11 C1
2P12 C1
2P13 C1
2P14 C1
TO FLASH&NVM
RES RES
TRAP MODE
123 45678 910
123 45678 910
A
B
C
TO FLASH&NVM
0R
(1)
2P15 C1
2P16 C1
2P17 C1
2P18 C1
2P19 D1
2P20 D1
2P21 D1
2P22 D1
2P23 D1
2P24 D1
2P25 D1
2P26 D1
2P27 D1
2P28 D1
2P29 D1
2P30 D1
2P31 D1
2P32 E1
2P33 E1
2P34 E1
2P35 E1
2P36 E1
2P37 B1
2P38 B1
2P39 B1
2P40 B1
2P41 B1
(0)
( ) DEFAULT MODE
(1)
TEST_CPUM
1
2P42 B1
2P43 B1
2P44 C5
2P45 C5
2P46 C6
2P47 C6
2P48 C6
2P49 C6
2P50 C6
2P51 C6
2P77 D5
2P78 D5
2P79 D6
2P80 D6
2P81 D5
2P82 D5
2P89 A10
3P01 E8
3P02 E8
3P04 E8
3P05 E8
3P07 E8
3P09 D5
3P12 D8
RES
3P13 D8
3P14 E8
3P15 E8
3P16 B9
3P17 E5
3P18 E5
3P19 D8
3P20 D8
3P21 E8
3P22 E5
3P23 E5
3P24 D5
3P25 E5
3P29 E5
3P30 E5
3P31 E5
3P32 B8
5P01 B1
5P02 C1
5P03 A1
5P04 C5
5P05 C5
5P06 B5
5P07 B5
5P08 C1
5P09 D1
5P14 A10
0R
RES
0R
JTRST SFCK
7P01-1 A2
7P01-5 D6
7P02 A9
7P03 B9
FG18 A10
FP01 B1
FP02 C1
FP03 A1
FP04 C6
FP05 C6
FP06 B6
FP07 B6
FP14 A9
FP15 A9
FP16 A9
FP17 A10
FP18 E8
FP19 E8
FP20 E8
100R
FP21 E8
FP22 E8
FP23 E8
FP24 B9
FP17
100R3P30
+1V1_SW
FP01
5P0830R
0
NORM
RES
RES
MJC MT8280 - POWER
JTDO
NC
1
FLASH
RES
NC
NC
(1)
SFDO
2P89
+3V3_SW
100n
3P14
+1V2
FP06
+3V3_SW
4K7
30R
2P05 100n
5P14
10n2P33
10K3P29
2P20 100n
+3V3_SW
100n
1u02P78
2P26
100R3P31
3P12
4K7
+3V3_SW
FP24
2P18 1u0
100n2P08
E2
J3
J9
J11
FP03
P12
R1
C3
R4
T3
W6
Y2
Y5
AA1
D1
D4
L14
M9
B5
M11
M12
M14
N10
N13
P2
P9
P11
Y20
A4
J12
K1
K4
K10
K13
L9
L11
L12
C6
D7
F3
G1
G4
H2
M1
C8
D9
W7
W19
A1
M4
N3
U2
V1
V4
W3
AA4
AB3
B2
P10
P13
P14
J13
J14
K9
K11
K12
K14
L10
L13
J10
M10
M13
N9
N11
N12
N14
2P11
10n
7P01-1
MT8280
POWER
Φ
2P01 4u7
PDTC114ET
7P03
10K
3P02
1u02P35
2P39 100n
3P17 100R
FP21
FP22
2P51 4u7
2P03 100n
2P07 100n
+3V3_SW
FP07
22p
2P17 1u0
2P81
3P22
3P21
2P09 100n
100n2P27
2P13 10n
10u2P44
16V
+3V3_SW
2P41 100n
10n2P10
FP16
100n2P02
10n2P16
FP18
30R5P01
4K7
2P30 100n
3P16
2P48 100n
2P77 10u
2P22 100n
FP15
2P15 10n
5P07 30R
7
210
9
+3V3_SW
4
5
6
11
12
13
14
1
8
Φ
2Mx8
FLASH
7P02
M25P16-VMF
16
15
3
100n2P21
5P04 30R
100n2P46
10u2P80
3P04
4K7
3P07
10K
4u72P37
2P3210n
100n2P50
+3V3_SW
30R5P03
100n2P38
2P47 4u7
2P361u0
2P28 100n
100n2P42
4u7
4K7
3P05
2P19
FP02
FG18
3P01
10K
+1V1_SW
100n2P25
FP14
5P05 30R
4K7
3P15
1u02P43
+3V3_SW
100n2P06
3P32
10K
AA20
W18
Y18
AB21
Y19
AB20
D8
A7
B8
A8
U21
U22
W17
V16
V17
AA22
Y21
W20
AA21
Y22
W21
V21
V22
V20
U20
R20
R21
R22
W15
Y6
Y7
Y16
W16
7P01-5
MT8280
PHERIPHERAL
Φ
T21
T22
T20
+3V3_SW
3P18 100R
30R5P06
30R
+1V1_SW
5P09
2P45 1u0
100n2P23
2P24 100n
10K
3P24
3P23
2P82 22p
5P02 30R
27M01P01
3P09 820K
FP19
FP23
FP05
FP20
2P31
+1V2
100n
3P13
4K7
3P20 100R
3P19 100R
2P341u0
10n2P14
100n2P79
FP04
10n2P12
3P25
+1V2
+3V3_SW
2P40 100n
4u72P49
2P04
+1V8_SW
100n
SF_DO
100n2P29
PWN
8280_DETECT
BACKLIGHT_ON_OFF
LCD_PWR_ON
SF_S0
SF_CS0
SF_CK
FLASH_MJC_WE
FLASH_MJC_WE
INT0
SCL
SDA
PRST
UART_1RX
UART_1TX
B5P B5P
H_17740_010.eps
210108
3139 123 6359.2

Related product manuals