EasyManua.ls Logo

Philips 47PFL3603D/27 - Ssb: Mt5382-Lvds (B4 D)

Philips 47PFL3603D/27
96 pages
Print Icon
To Next Page IconTo Next Page
To Next Page IconTo Next Page
To Previous Page IconTo Previous Page
To Previous Page IconTo Previous Page
Loading...
48LC8.1U LA 7.
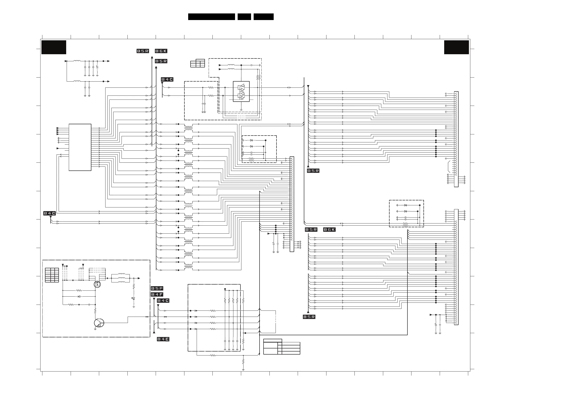
Circuit Diagrams and PWB Layouts
SSB: MT5382-LVDS
LVDS
**
+3V3
RES
Y
J
K
A
B
C
D
E
F
G
H
I
J
K
1D01 D9
1D02 B15
1D03 F15
1D04 D5
1D05 E5
1D06 E5
--
RES
# RESERVED FOR
+5V
+5V
FROM MJC-LVDS
--
123 45678 910111213 14 15
123 45
TCON
Y
TO FPGA-AMBI
/
NC
RES
678 910111213 14 15
A
B
C
D
E
F
G
H
I
4D07
RES
TO MJC-LVDS
*
DISPLAY I2C CONTROL
--
4D06
1D07 E5
1D08 F5
1D09 F5
1D10 G5
1D11 G5
1D12 H5
1D13 H5
1D38 C5
1D39 D5
2D02 A2
2D03 A2
2D04 A2
2D05 A2
2D06 B2
2D07 B2
2D09 A8
2D10 C6
2D11 C6
2D14 I2
2D15 H9
--
NC
RES
*
--
2D16 H9
2D17 K7
2D18 K7
2D19 K7
2D20 K7
2D21 D8
2D22 D8
2D23 F13
2D24 F13
2D27 J14
2D28 J14
3D05 G13
3D06 G13
3D37 D8
3D38 D8
3D39 B6
3D40 B6
3D41 B8
3D42 B8
3D45 I2
3D46 I1
3D47 J7
3D48 J7
3D49 J7
3D50 J7
3D51-1 J6
0
FROM LVDS
Y
4D05
LCD ONLY
Y
3D51-2 J6
3D51-3 J6
3D51-4 J6
3D55 J2
3D56 I4
3D57 J8
3D58 K6
3D59 K8
3D60 K8
4D01 J9
4D02 C8
4D03 C8
4D04 H1
4D05 H2
4D06 H2
4D07 H2
4D08 H2
4D09 H1
4D10 H1
4D11 H2
4D12 H2
5D01 A1
&
LVDS#2
&
4D09
RES
TO FPGA-AMBI
+12V
5D02 B1
5D03 A7
5D04 A7
5D05 H3
5D06 I3
5D07 I3
6D01 D8
6D02 D8
6D03 I2
6D04 I4
6D07 F13
6D08 F13
7A01-8 C2
7D01 B7
7D02 I3
7D03 J2
FD01 A3
FD02 B3
FD03 G9
FD04 G9
FD05 G9
FD06 G9
FD07 G9
FD08 A8
FD09 D8
FD10 D8
FD11 C5
FD12 C5
FD13 D5
FD14 D5
FD15 D5
FD16 D5
FD17 D5
FD18 E5
FD19 E5
FD20 E5
FD22 F5
FD23 F5
FD24 F5
FD25 F5
FD26 G5
FD27 G5
FD28 G5
FD30 G5
FD31 H5
FD32 H5
FD33 H5
FD34 H5
FD35 J6
FD36 H1
FD41 F14
FD42 F14
FD43 J6
FD44 J6
FD45 J8
FD55 C14
FD56 C14
FD57 C14
FD58 D14
FD59 D14
FD60 D14
FD61 D14
FD62 D14
FD63 D14
FD64 D14
FD65 D14
FD66 D14
FD67 G14
FD68 G14
FD69 G14
FD70 H14
FD71 H14
FD72 H14
FD73 H14
FD74 H14
FD75 H14
FD76 H14
+VDISP
FD77 H14
FD78 H14
5D03
LVDS#2
5D04
RES
--
LVDS#1
8bit
JEIDA
NS
FD79 H14
FD80 I14
FD81 I14
FD82 I14
FD83 I14
FD84 I14
FD85 I14
FD86 I14
FD87 I14
FD88 I14
FD89 I14
FD90 I14
FD91 E5
FD92 J14
FD93 G5
ID01 J2
ID02 I2
0V
TO MJC-LVDS
NC
DISPLAY I2C CONTROL
DISPLAY I2C CONTROL
RES
ID03 B7
ID04 B7
ID05 I2
ID06 H3
FROM STANDBY uP
Y
RES
NC
** PROVISION FOR I2C BUFFER
NC
RES
Y
Y
3V2
Y
RES
I2C LEVEL
FD04
RESERVED FOR PDP
NC
FOR LCD
NC
4D10
1
0
10bit / 8bit + FRC
RES
4D04
FROM MJC-LVDS
RES
FROM FLASH
--
# RESERVED FOR
1
BIT_SELECT
LV DS_SEL
MT5382 - LVDS
# RESERVED FOR
--
RES
RES
FROM MJC-LVDS
10p
2D23
FD85
1
2
4
3
DLW21S
1D06
FD45
FD43
FD14
3D57
10K
FD81
FD27
FD90
FD78
2D04 4u7
+3V3_LVDS
2D18 100p
0R05
3D51-3
3 6
+VDISP
FD83
+3V3_PLL
FD87
0R05
1 8
FD13
3D51-1
FD44
6D01
BZX384-C6V8
FD82
6D07
BZX384-C6V8
+5Vdisp
100n2D03
FD22
FD91
FD89
FD73
3D49
2D15
16V
100u
FD77
FD11
+3V3_SW
FD71
47K
3D55
FD12
6D02
BZX384-C6V8
30R
4D04
5D06
FD76
FD74
+3V3_PLL
FD68
FD66
27
2D14 1u0
3D51-2
0R05
2D16 100n
30R5D01
BZX384-C6V8
1
2
4
3
6D03
1D10
DLW21S
100p2D19
FD88
VCC
8
EN5
GND
4
1
NC
SCL027SCL1
SDA03SDA1 6
7D01
PCA9515A
FD07
DLW21S
1D38
1
2
4
3
6D04
SML-310
3D59
FD20
10K
+3V3_LVDS
FD72
FD67
FD65
FD19
3D37 22R
3
1D08
DLW21S
1
2
4
FD80
+3V3_LVDS
10p
2D21
FD75
FD70
FD93
10K
3D41
B14
CK2N
C16
CK2P
D16
TN2
A16
TP2
B16
47K3D45
E15
AVD D33_VPLL
A17
AVSS33_LVDS1
E16
AVSS33_LVDS2
E17
AVSS33_LVDS3
E18
AVSS33_LVDS4
D18
AVSS33_LVDS5
C18
CK1N
A14
CK1P
D14
A6N
C15
A6P
D15
A7N
C17
A7P
D17
AVD D33_LVDS1
E12
AVD D33_LVDS2
E13
AVD D33_LVDS3
E14
AVD D33_LVDS4
B12
A2N
A13
A2P
B13
A3N
A15
A3P
B15
A4N
C13
A4P
D13
A5N
C14
A5P
7A01-8
MT5382
A0N
A11
A0P
B11
A1N
A12
A1P
3D47
FD79
FD86
22R3D40
ID01
FD08
BZX384-C6V8
6D08
1K0
3D56
FD84
FD69
FD24
7D03
PDTC114ET
2D22
10p
30R5D03
2D24
10p
+5V_SW
FD35
4D07
FD56
4D03
FD30
+3V3_LVDS
4D10
FD92
4D06
3
1D12
DLW21S
1
2
4
FD28
FD61
FD62
4D08
3
1D39
DLW21S
1
2
4
FD31
ID04
+3V3_SW
4D11
FD34
FD15
100n2D06
22R3D38
5D07 30R
FD55
FD57
8
9
42 43
44 45
46 47
48
35
36
37
38
39
4
40
41
5
6
7
25
26
27
28
29
3
30
31
32
33
34
16
17
18
19
2
20
21
22
23
24
1D02
FX15SC-41S-0.5SH
1
10
11
12
13
14
15
22R3D39
5D04 30R
FD16
4D05
10K
3D42
FD03
DLW21S
1D09
1
2
4
3
4D09
FD18
FD33
47R3D46
FD02
4D02
FD05
2D07 4u7
53
54 55
56 57
58 59
60
49
5
50
51
6
7
8
9
52
61
39
4
40
41
42
43
44
45
46
47
48
29
3
30
31
32
33
34
35
36
37
38
19
2
20
21
22
23
24
25
26
27
28
1
10
11
12
13
14
15
16
17
18
1D03
FI-RE51S-HF
FD26
2
4
3
DLW21S
1D11
1
45
3D51-4
0R05
FD42
16V
2D05 100u
ID02
FD10
FD23
1D04
1
2
4
3
DLW21S
2D27
16V
100u
FD06
FD01
5D05 30R
1
2
4
3
1D07
DLW21S
FD17
2D09 100n
FD32
3D50
10p2D11
4D12
3
1D13
1
2
4
DLW21S
3D48
3D05 22R
ID05
+3V3_LVDS
4D01
ID03
48
FD64
7
8
9
42 43
44 45
46 47
35
36
37
38
39
4
40
41
5
6
26
27
28
29
3
30
31
32
33
34
16
17
18
19
2
20
21
22
23
24
25
1
10
11
12
13
14
15
10p
FX15SC-41S-0.5SH
1D01
+VDISP
2D10
2D02
+12Vdisp
100n
FD59
FD58
100p2D17
FD60
ID06
FD63
3D60
10K
2D20 100p
SI4835BDY
7D02
5
6
7
8
4
1
2
3
FD25
+3V3_SW
22R3D06
2D28 100n
FD09
3D58
1R0
5D02 30R
FD41
2
4
3
1D05
DLW21S
1
FD36
LVD S_B_TXo0p
CTRL_DISP4_uP
CTRL_DISP1
LV DS_SEL
LV DS_SEL
BIT_SELECT
LVD S_B_TXe2p
LVD S_B_TXe3n
LVD S_B_TXeCLKp
LVD S_B_TXe3p
LVD S_B_TXo4p
LVD S_B_TXe4p
LVD S_B_TXe4n
LVD S_B_TXoCLKn
LVD S_B_TXoCLKp
LVD S_B_TXo3n
LVD S_B_TXo3p
LVD S_B_TXe0n
LVD S_B_TXe0p
LVD S_B_TXe1n
LVD S_B_TXe1p
LVD S_B_TXe2n
LVD S_B_TXeCLKn
SDA_DISP
SCL_DISP
LVD S_B_TXo0n
LVD S_B_TXo1n
LVD S_B_TXo1p
LV
DS_B_TXo2n
LVD S_B_TXo2p
LVD S_A_TXe2p
LVD S_A_TXeCLKn
LVD S_A_TXeCLKp
LVD S_A_TXe3n
LVD S_A_TXe3p
LVD S_A_TXe4n
LVD S_A_TXe4p
SDA_DISP
SCL_DISP
SCL_DISP
SDA_DISP
LV DS_TXe0p
CTRL_DISP4
CTRL_DISP3
CTRL_DISP2
CTRL_DISP1
LVD S_A_TXe1p
LVD S_A_TXe2n
LV DS_TXoCLKp
LV DS_TXoCLKn
CTRL_DISP1
CTRL_DISP2
CTRL_DISP3
CTRL_DISP4
LVD S_SEL
LVD S3_SCL_DISP
LVSD3_SDA
_DISP
LCD_PWR_ON LCD_PWR_ON
LV DS_TXe0p
LVD S_A_TXoCLKp
LVD S_A_TXo3n
LVD S_A_TXo3p
LVD S_A_TXo4n
LVD S_A_TXo4p
LVD S_A_TXe0n
LVD S_A_TXe0p
LVD S_A_TXe1n
LVD S_A_TXo0n
LVD S_A_TXo0p
LVD S_A_TXo1n
LVD S_A_TXo1p
LVD S_A_TXo2n
LVD S_A_TXo2p
LVD S_A_TXoCLKn
BIT_SELECT
LVD S_B_TXo4n
LVD S1_SCL_DISP
LVSD1_SDA_DISP
LV DS_TXo1p
LV DS_TXo0p
LV DS_TXe0nLV DS_TXe0n
LV DS_TXo4p
LV DS_TXo4n
LV DS_TXe3p
LV
D S_TXe3n
LV DS_TXoCLKp
LV DS_TXoCLKn
LV DS_TXe4p
LV DS_TXe4n
LV DS_TXeCLKp
LV DS_TXeCLKn
LV DS_TXe2p
LV DS_TXe2n
LV DS_TXe1p
LV DS_TXe1n
LV DS_TXo3p
LV DS_TXo3n
LV DS_TXo2p
LV DS_TXo2n
LV DS_TXo1p
LV DS_TXo1n
LV DS_TXo0p
LV DS_TXo0n
LV DS_TXeCLKp
LV DS_TXe3n
LV DS_TXe2n
LV DS_TXe1n
LV DS_TXe0n
LV DS_TXo3p
LV DS_TXo2p
LV DS_TXo2n
LV DS_TXe4n
LV DS_TXe3p
LV
D S_TXeCLKn
LV DS_TXe2p
LV DS_TXe1p
LV DS_TXe0p
LV DS_TXo4n
LV DS_TXo4p
LV DS_TXo3n
LV DS_TXo1n
LV DS_TXo0n
LV DS_TXe4p
LV DS1_TXe3p
LV DS1_TXe3n
LV DS1_TXeCLKp
LV DS1_TXeCLKn
LV DS1_TXe2p
LV DS1_TXe2n
LV DS1_TXe1p
LV DS1_TXe1n
LV DS1_TXe0p
LV DS1_TXe0n
LV DS1_TXo4p
LV DS1_TXo4n
LV DS1_TXo3p
LV DS1_TXo3n
LV DS1_TXoCLKp
LV DS1_TXoCLKn
LV DS1_TXo2p
LV DS1_TXo2n
LV DS1_TXo1p
LV DS1_TXo1n
LV
D S1_TXo0p
LV DS1_TXo0n
LV DS1_TXe4p
LV DS1_TXe4n
CTRL_DISP3
CTRL_DISP1
STANDBYn
CTRL_DISP1_uP
CTRL_DISP2
CTRL_DISP4
BIT_SELECT
SCL
SDA
B4D B4D
H_17740_007.eps
210108
3139 123 6359.2

Related product manuals