EasyManua.ls Logo

Philips 48OLED935/12 - Page 95

Philips 48OLED935/12
175 pages
Print Icon
To Next Page IconTo Next Page
To Next Page IconTo Next Page
To Previous Page IconTo Previous Page
To Previous Page IconTo Previous Page
Loading...
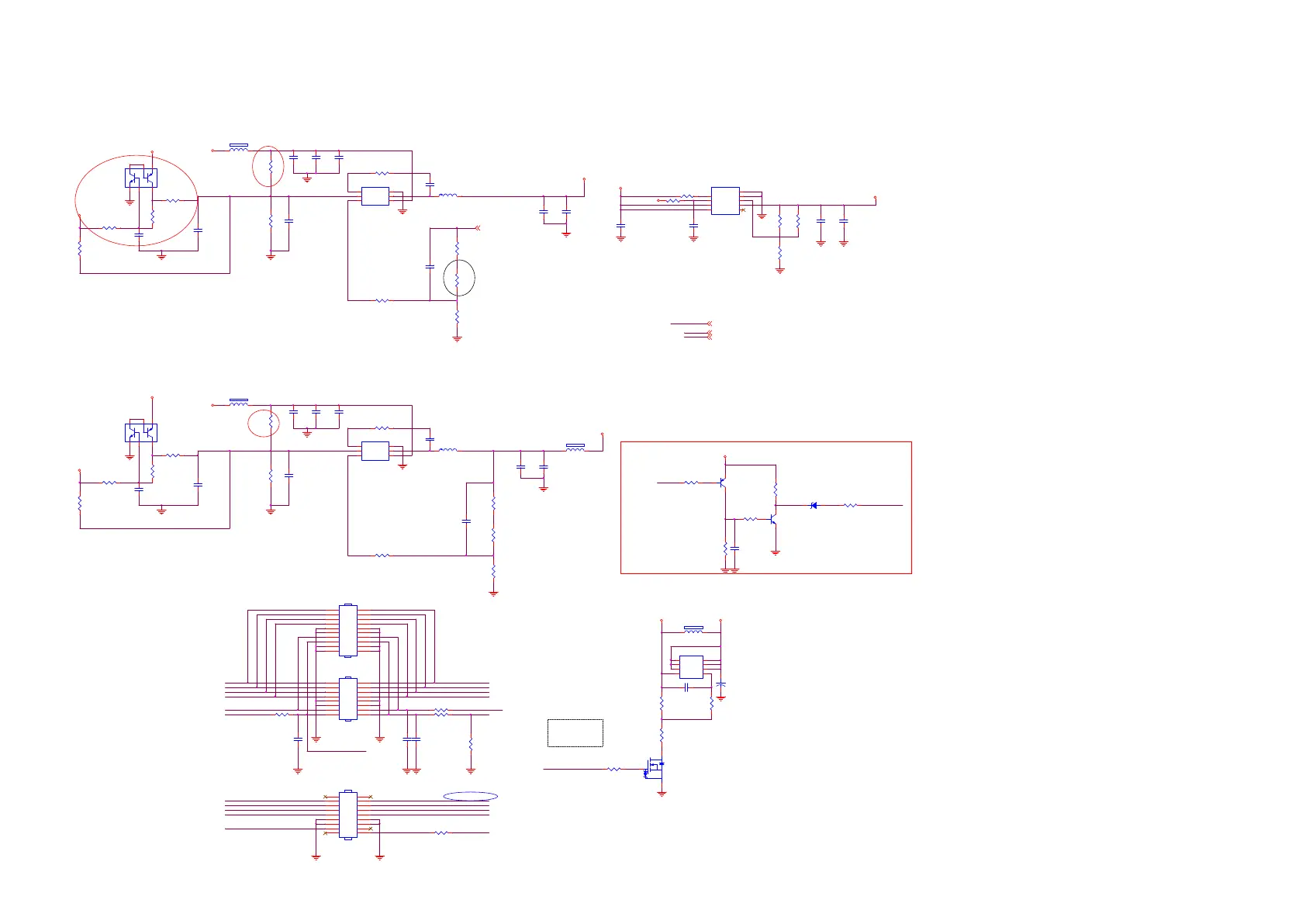
9-5-4 DCDCc_+1V0_+1V8
FB4403
120R 3A
1 2
SENSE+1V0-MGT 7
R4329
100 OHM
T
o
S
S
B
T
o
P
S
U
BL-DIM1 11
BL-ON 11,13
BL-DIM1
BL-ON
R4410
47K
R4412
10K 5%
Q4401
LBC847BPDW1T1G
1
2
3 4
5
6
C4430
100NF 16V
C4433
100NF 16V
+12V
R4407
NC/220K OHM
V
o
u
t
=
0
.
8
*
(
1
+
2
5
.
6
/
2
0
)
=
1
.
8
2
4
U4401
MP1471AGJ Z
GND
1
SW
2
IN
3
FB
4
EN
5
BST
6
R4408
NC/47K
C4424
NC/10uF 16V
L4401
3.3uH
R4576
10K 5%
R4413
20K
R4409
22K 1%
R4411
3.6K 1%
C4426
100NF 16V
C4428
NC/1NF
C4419
22UF 6.3V
C4429
1uF 16V
C4420
NC/22UF 6.3V
R4331
33K 1%
R457910R 5%
FB4402
120R 3A
1 2
R4580
75K 1%
+12V
C4425
10uF 16V
C4427
22PF 50V
R4581
NC/100R 5%
+
C4314
NC/100UF 16V
FB4324
NC/120R/ 3000mA
1 2
POWER-ON
P
O
W
E
R
-
O
N
Normal:High
Stand_By:Low
R4318
10K 5%
Q4304
SM3201PSQA-TRG
D
1
D
2
D
3
G
4
S
5
D
6
D
7
D
8
C4317
1UF 10% 16V
R4321
5K1 5%
R4310
22K
R4316
10K 5%
U
p
d
a
t
e
d
o
n
2
0
2
0
/
2
/
6
Q4305
AO3416
3
1
2
Main_12V +12V
R4320NC/ 100 OHM 1/16W
+
1
V
0
-
M
G
T
NT-LCD-PWR-ON
P
o
w
e
r
C
o
n
n
e
c
t
o
r
+
1
V
8
-
F
P
G
A
NT-LCD-PWR-ON 11,13
R4330
10K
R4328
10K 5%
C4329
10uF 6.3V
C4331
1nF 50V
+2V0-FPGA
C4336
10uF 6.3V
+3V3
+1V8-FPGA
+
2
V
0
-
F
P
G
A
F
r
o
m
+
3
V
3
C4373
10uF 6.3V
U4302
G9661-25ADJF 11U
POK
1
VEN
2
VIN
3
VPP
4
NC
5
VO
6
ADJ
7
GND
8
E-Pad
9
R4333
5.1K 1%
V
o
u
t
=
0
.
8
x
(
(
1
0
/
/
3
3
)
+
5
.
1
)
/
5
.
1
=
2
.
0
0
4
V
Q4400
LBC847BPDW1T1G
1
2
3 4
5
6
U
p
d
a
t
e
d
o
n
2
0
2
0
/
4
/
2
0
C4416
100NF 16V
R4403
47K
R4400
NC/220K OHM
R4404
10K 5%
C4413
100NF 16V
+12V
R4317
NC/100 OHM
CN1190
CONN
2
4
6
8
10
12
14
16
1
3
5
7
9
11
13
15
C4324NC/ 1nF 50V
R4319100 OHM
C4340NC/ 1nF 50V
POWER-ON
AU_12V
NT-LCD-PWR-ON
BL-ONBL-DIM1
R4326100 OHM
C4316NC/ 1nF 50V
Main_12V
AU_12V
Main_12V
AU_12V
V
o
u
t
=
0
.
8
*
(
1
+
5
.
2
/
2
0
)
=
1
.
0
0
8
AU_12V
CN1193
WAFER 20P
1
3
5
7
9
11
13
15
17
19
2
4
6
8
10
12
14
16
18
20
R4401
NC/47K
C4407
NC/10uF 16V
U4400
MP1471AGJ Z
GND
1
SW
2
IN
3
FB
4
EN
5
BST
6
R4563
10K 5%
L4400
2.2uH
R4406
20K
R4402
5.1K 1%
R4405
100R 1%
C4409
100NF 16V
C4410
NC/1NF
C4402
22UF 6.3V
C4412
1uF 16V
C4403
NC/22UF 6. 3V
FB4400
120R 3A
1 2
R456810R 5%
R4569
150K OHM 1%
C4408
10uF 16V
C4411
22PF 50V
+12V
+1V0-FPGA
+1V0-MGT
+1V8-FPGA
Main_12V
+1V0-MGT
Main_12V
CN1191
CONN
2
4
6
8
10
12
14
16
18
1
3
5
7
9
11
13
15
17
POWER-ON
AU_12V AU_12V
Main_12V
BL-ON
R4570
NC/100R 5%
Main_12V
AU_12V
Main_12V
Main_12V
AU_12V
U
p
d
a
t
e
d
o
n
2
0
2
0
/
4
/
1
ACD
R4604
10K 5%
C4434
NC/10000pF 50V
Q4309
BTA1576S3
1
23
R4606
10K 5%
R4605
10K 5%
Q4308
LBC847BWT1G
+3V3
R4607
10K 5%
ZD4304
MM3Z3V6B
12
A
C
D
:
High : Don't care
Low : Shutdown BL-ON(24V)
R4608
0R05
BL-ON
ACD
R4609
4.7K

Related product manuals