EasyManua.ls Logo

Philips 48OLED935/12 - Page 94

Philips 48OLED935/12
175 pages
Print Icon
To Next Page IconTo Next Page
To Next Page IconTo Next Page
To Previous Page IconTo Previous Page
To Previous Page IconTo Previous Page
Loading...
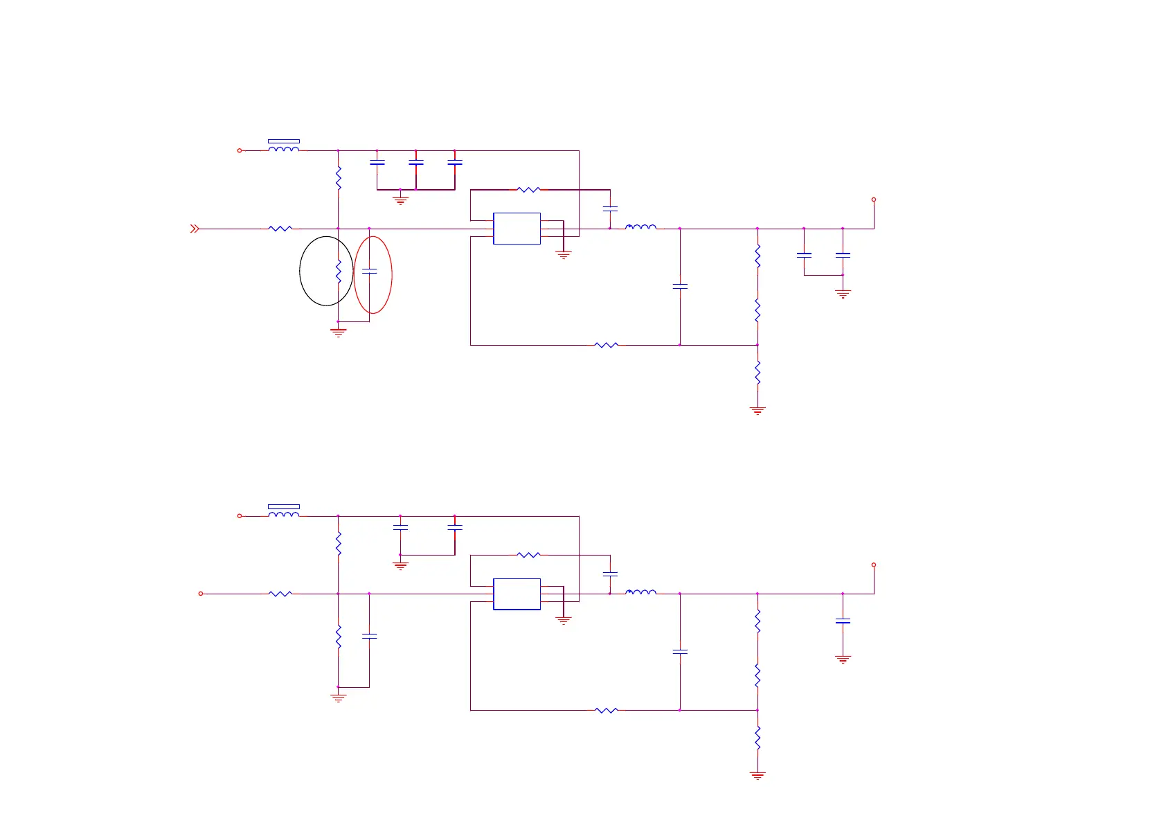
9-5-3 DCDCc_+3V3_+2V5
+3V3-ENABLE2
V ou t =0 . 8* ( 1+ 6 3/ 2 0) = 3 .3 2
R4300
NC/100K 1/16W 5%
U4300
MP1471AGJ Z
GND
1
SW
2
IN
3
FB
4
EN
5
BST
6
C4301
NC/10uF 16V
L4300
3.3uH
R4302
NC/100K
R4306
20K
R4303
39K 1%
R4305
24K 1%
C4303
100NF 16V
C4306
22NF 25V
C4309
22UF 6.3V
C4305
1uF 16V
C4310
NC/22UF 6.3V
R4301100R 5%
FB4300
120R 3A
1 2
R430710R 5%
R4304
100K 1%
C4302
10uF 16V
C4304
22PF 50V
+12V
Up d at e d o n 2 02 0 /2 / 10
+ 3 V 3
+2 V 5 - NT
+3V3
U pd a te d o n 2 0 20 / 4/ 7
V ou t =0 . 8* ( 1+ 4 2. 6 /2 0 ) = 2 . 5
Ne w 1 8 A C : 3 7 3 G 2 5 3 S 3 8 3 M 0 0
R4315
NC/100K 1/16W 5%
Up d at e d o n 2 01 8 /1 2 /2 1
U4301
MP1471AGJ Z
GND
1
SW
2
IN
3
FB
4
EN
5
BST
6
R4322
NC/10K 5%
L4301
3.3uH
R4309
3.6K 1%
R4311
20K
C4319
1nF 50V
R4308
39K 1%
C4320
1uF 16V
C4315
100NF 16V
R431310K 5%
C4308
22UF 6.3V
R431210R 5%
FB4301
120R 3A
1 2
C4312
10UF 16V
R4314
100K 1%
C4318
22PF 50V
+3V3
+2V5-NT
+12V

Related product manuals