EasyManua.ls Logo

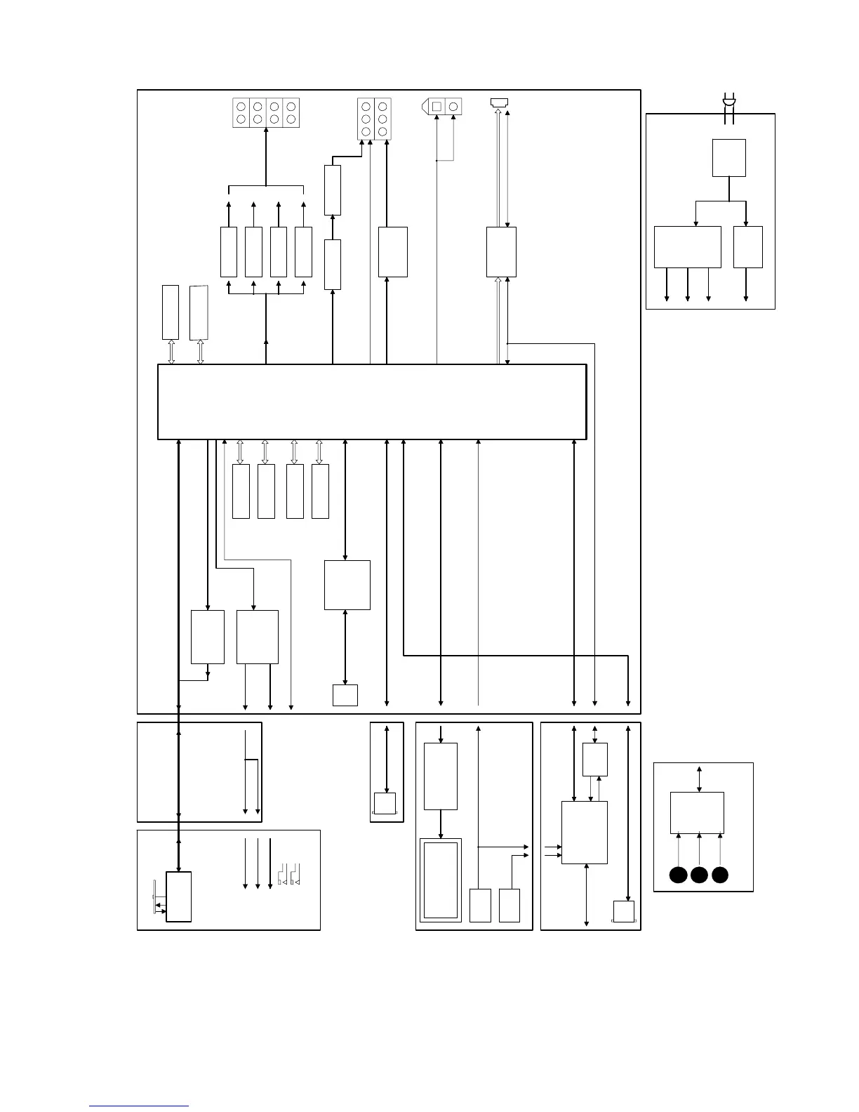
Philips BDP7500B2 - System Block Diagram

Philips BDP7500B2
55 pages
Print Icon
To Next Page IconTo Next Page
To Next Page IconTo Next Page
To Previous Page IconTo Previous Page
To Previous Page IconTo Previous Page
Loading...
MPEG
MT8530
DDRII
DDRII
KEY
IR
MCU
R5F21266
AC
YUV
HDMI
USB
USB
OPTICAL
COAXIAL
VFD Driver
PT16312
DDRII
DDRII
NAND-FLASH
1G
1G
512M
512M
8G
Ethernet
Ethernet
YUV
CVBS
CEC
Collimator II
FLASH
1M
SMSC8700
I2C bus
Touch key x 3
DAC
CS4352
DAC
CS4352
DAC
CS4352
DAC
CS4352
7.1CH Audio OUT
DAC
AK4396
S/Pdif
VFD Display
40W PSU
Loader
MPEG
Display
MCU5V
Regulator
Transformer2
Transformer1
Touched key
WT5700
OP
NE5532
CVBS Lt/Rt
POW318C
Buffer
FMS6363CS
WIFI DONGLE
WIFI DONGLE
CEC
ESD REJECTOR
Motor Driver
R2A30209SP
TPC1391G4
TRAY IN/OUT
A+A-B+B-
U V W COM
LOAD+-
VFD_BUS
IR
CEC
Buffer
IN
OUT
BD ROM ASA
AABBUVWC
TRV412VH5
Block Diagram
13-1
13-1
A+A-B+B-
UVWCOM

Other manuals for Philips BDP7500B2

Related product manuals