EasyManua.ls Logo

Philips FM24 - Page 90

Philips FM24
122 pages
Print Icon
To Next Page IconTo Next Page
To Next Page IconTo Next Page
To Previous Page IconTo Previous Page
To Previous Page IconTo Previous Page
Loading...
Circuit Descriptions and List of Abbreviations
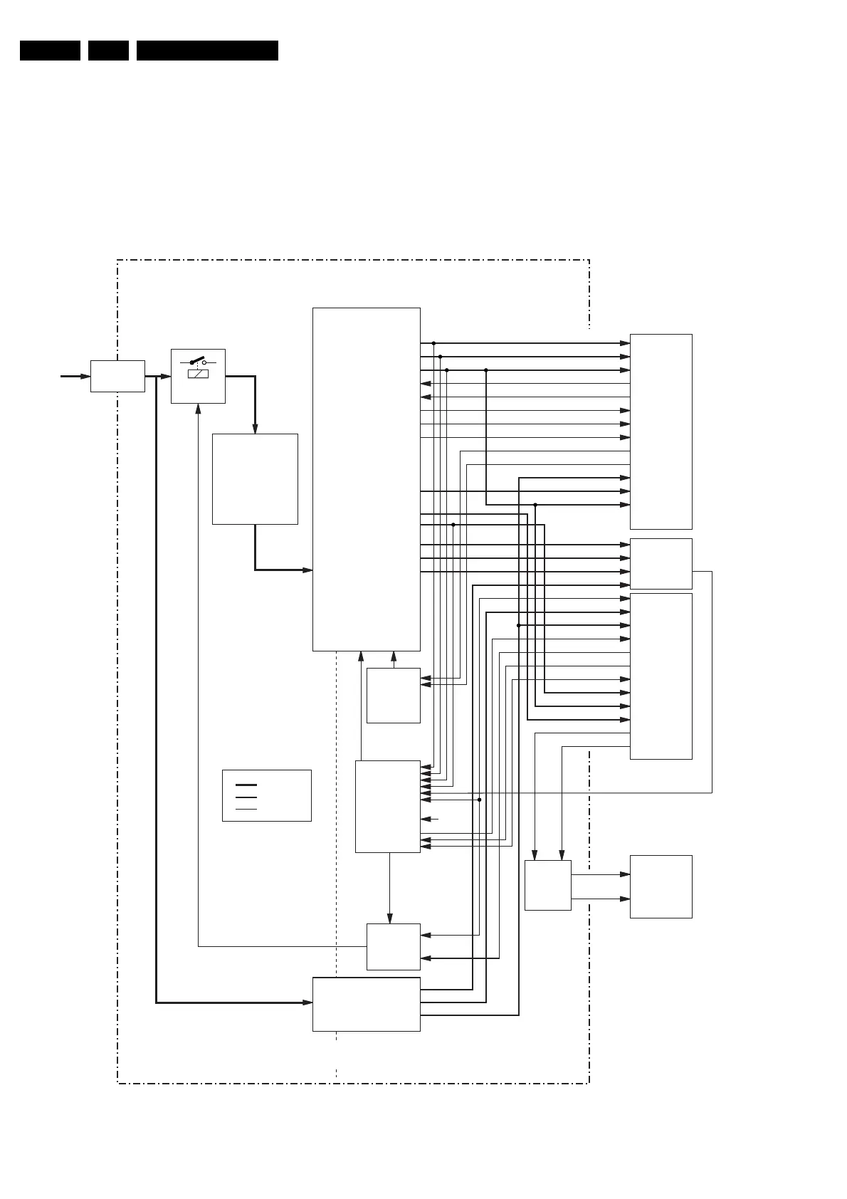
EN 90 FM249.
The PSU consists of a pre-conditioner part and a DC/DC
converter part. This converter supplies power to the PDP high
voltages, the auxiliary voltages, and the audio amplifier. There
is a separate standby power supply, which supplies the Main
Processor, PDP microcontroller, interrupt generator and some
other circuits.
The mains inlet module will host the inlet and filtering.
There is a functional 'Mains on/off' switch on the LED panel.
This switch is on the secondary side, controlling the relays on
the primary side.
9.2 Power Supply Unit (Diagrams P)
9.2.1 Introduction
Figure 9-3 Power Supply
CL 26532038_008.eps
040402
Vs
Va
Vcc
Vrs
Vra
Vsk
Vak
Iak
Vsago
Vcego
Vpr2
+8V6
+8V6
+5V
+5V
+3V3
VSND_POS
GND_SND
VSND_NEG
+9V_STBY
+9V_STBY_SW
+5V_STBY_SW
+3V3_STBY_SW
POWER OK
STANDBY
SCL_1
SCAVIO
AUDIO
AMPLIFIER
PDP
SDA_1
DC_PROT
MAIN
SUPPLY
SEQUENCE
and
DISCHARGE
ON/OFF
SWITCH
MAINS
FILTERS
MAINS
IN
ON/OFF
CONTROL
MAINS
ISOLATION
STANDBY SUPPLY
FAN
CONTROL
Temp.
PROTECTION
PRECONDITIONER
(PFC)
MAINS
POWER
CONTROL
PSU
380V
SUPPLY_ON
FANS
(OPTIONAL)
www.freeservicemanuals.info
31/8/2014
Digitized in Heiloo, Holland

Related product manuals