EasyManua.ls Logo

Philips L04L - Page 74

Philips L04L
94 pages
Print Icon
To Next Page IconTo Next Page
To Next Page IconTo Next Page
To Previous Page IconTo Previous Page
To Previous Page IconTo Previous Page
Loading...
Alignments
EN 74 L04L AA8.
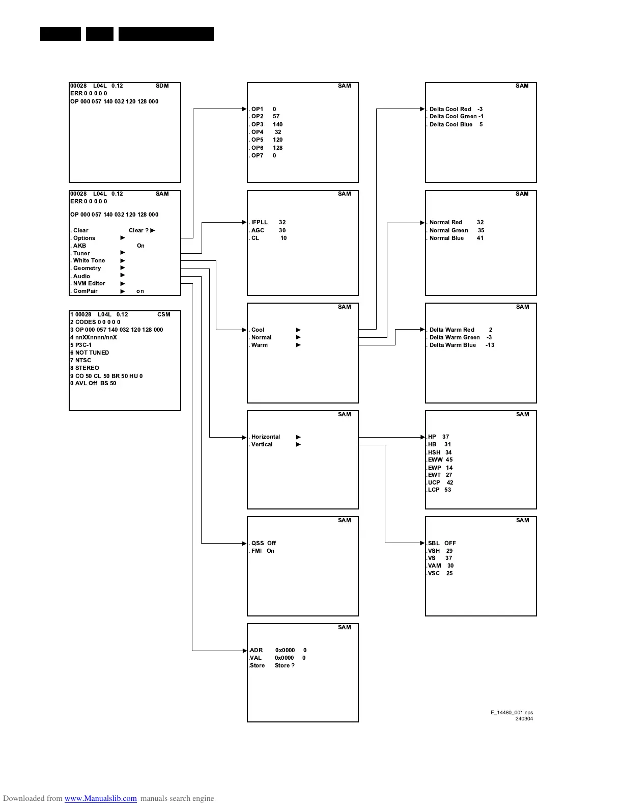
8.3 Software Alignments and Settings
Figure 8-3 Service Mode overview
00028 L04L 0.12 SDM SAM SAM
ERR00000
OP 000 057 140 032 120 128 000
. OP1 0 . Delta Cool Red -3
. OP2 57 . Delta Cool Green -1
. OP3 140 . Delta Cool Blue 5
. OP4 32
. OP5 120
. OP6 128
. OP7 0
00028 L04L 0.12 SAM SAM SAM
ERR00000
OP 000 057 140 032 120 128 000
. IFPLL 32 . Normal Red 32
. Clear Clear ? . AGC 30 . Normal Green 35
. Options . CL 10 . Normal Blue 41
. AKB On
. Tuner
. White Tone
. Geometry
. Audio
. NVM Editor
. ComPair on
SAM SAM
1 00028 L04L 0.12 CSM
2 CODES00000
3 OP 000 057 140 032 120 128 000 . Cool . Delta Warm Red 2
4 nnXXnnnn/nnX . Normal . Delta Warm Green -3
5 P3C-1 . Warm . Delta Warm Blue -13
6 NOT TUNED
7 NTSC
8 STEREO
9CO50CL50BR50HU0
0 AVL Off BS 50
SAM SAM
. Horizontal .HP 37
. Vertical .HB 31
.HSH 34
.EWW 45
.EWP 14
.EWT 27
.UCP 42
.LCP 53
SAM SAM
. QSS Off .SBL OFF
. FMI On .VSH 29
.VS 37
.VAM 30
.VSC 25
SAM
.ADR 0x0000 0
.VAL 0x0000 0
.Store Store ?
E_14480_001.eps
240304

Related product manuals