EasyManua.ls Logo

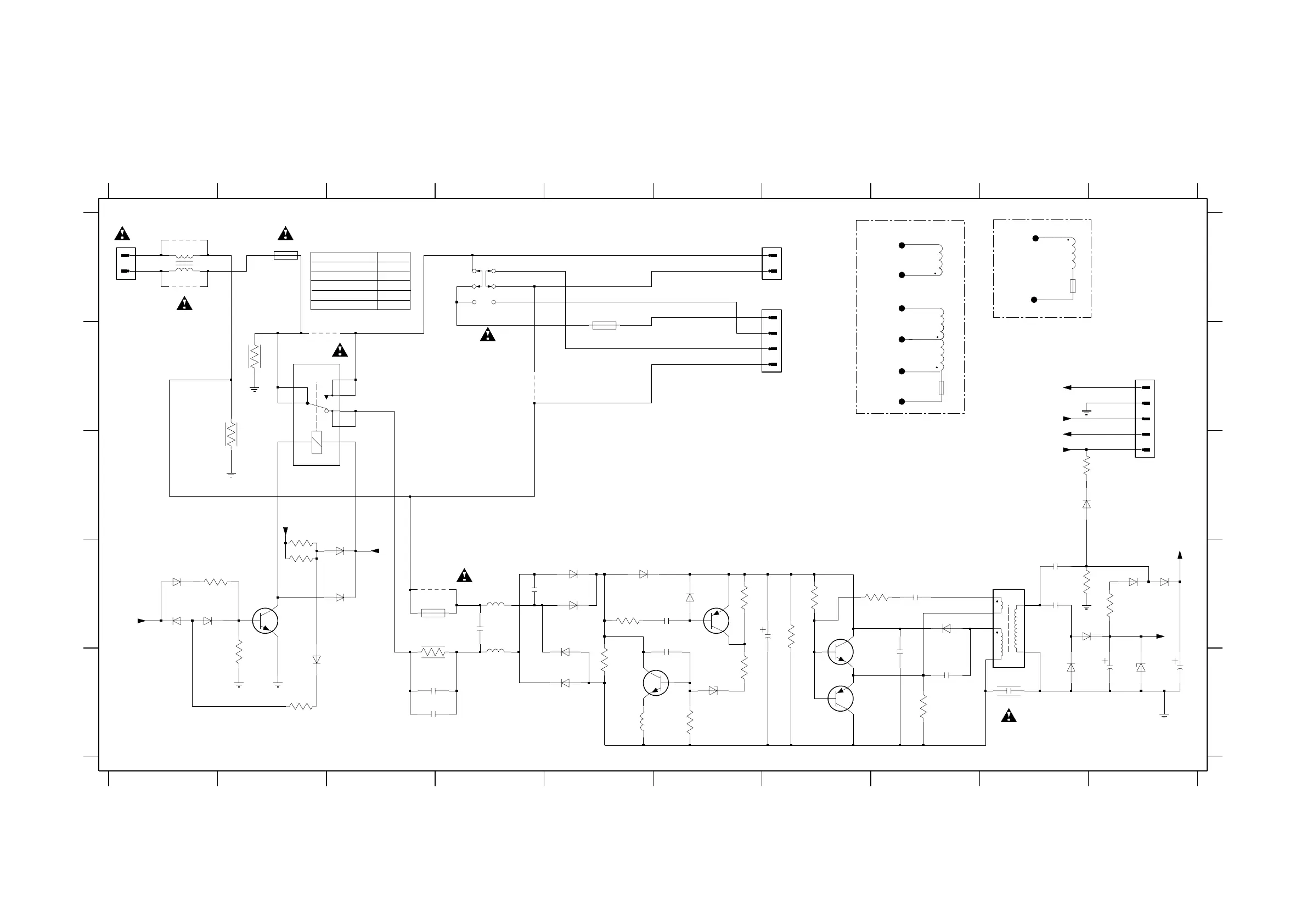
Philips MX3900D - Mains & ECO STBY Board Circuit Diagram

Philips MX3900D
128 pages
Print Icon
To Next Page IconTo Next Page
To Next Page IconTo Next Page
To Previous Page IconTo Previous Page
To Previous Page IconTo Previous Page
Loading...
8-4
8-4
MAINS & ECO STBY BOARD - CIRCUIT DIAGRAM
240V
For /22
T2.5A UL
T2.0A IEC
910
A
B
C
D
E
A
B
C
D
E
1901 A1
1905 A2
1906 D3
1907 A7
1908 B10
1909 A6
1910 B2
1911 A4
1912 A5
2901 D9
2902 D4
2903 D8
2904 D9
2905 D6
2906 D4
2907 D6
N
12345678910
12345678
3
2908 E3
2909 D6
2910 E8
2911 E10
2912 E10
2913 E3
2914 E8
2915 E9
3901 C2
3902 D6
3903 D7
3904 D8
3905 D10
3906 D5
3907 D9
3908 E5
3909 E6
3910 E6
3911 E8
3913 E2
3914 E2
3915 D3
3916 D7
22n 250V
1
3917 C2
3918 D2
3919 D1
3920 C10
3921 B2
5901 A1
5902 D4
5903 D4
5904 E5
5905 D9
6901 D5
6902 D5
6903 D10
6904 D10
6905 D6
6906 D5
6907 D3
6908 D8
6909 D1
6910 D1
6911 D9
6912 D5
6914 E9
6915 E10
/21 ONLY
127V
6916 E5
6917 E6
6918 D3
6919 D1
6920 E2
6921 C10
7901 D6
7902 E7
7904 E5
7905 E7
7906 D2
9901 A1
9902 A1
9904 B4
9905 B2
9906 D3
12V
For /21 and /37
L
For /21
/37 ONLY
For /22 and /37 only
4
2
VOLTAGE REGULATION
Not for /22 /37
2913
470n
470R
3914
47K
2n2
2915
100u
6917
1M
3908
6908
6
3916
330K
2914
1N4003
6901
T200mA
1906
BAS316
6911
10K
3902
T2A
330R
3904
1N4003
6916
100u
2912
3915
10M
2903
47n
6914
4n7
BZX79-C5V6
6915
BAS316
2904
100n
7906
BC817-25
680R
3905
10M
3921
2909
1m
5903
10n
BAS316
6904
1912
1911
SDKGA
2
5
1
4
3
BAS316
6918
1909
VH
3920
4K7
2902
9901
B2P3-VH
1907
1
2
47n
1N4148
9906
100n
2910
BZX79-C39
2
BAS316
6903
12
43
1901
1
5901
BAS316
6905
2901
100n
3907
33K
6910
BAS316
6902
1N4003
9905
2907
7901
BC857B
6920
BAS316
1N4003
6912
BC327-40
7905
3909
BAS316
6909
6919
BAS316
2911
100u
BC817-40
7904
3901
10M
3913
47K
3917
9904
2K2
3910
5904
100u
1N4003
6906
1K5
3919
2905
10n
100K
3906
6921
BAS316
BC337-40
OZ-SS-112L
1910
5
4
6
8
9
7
112
7902
220n
2908
5902
1m
FE-ST-VK-N
1908
1
2
3
4
5
6907
BAS316
1905
3911
T2A
3903
100K
4M7
4
5
6
2906
5905
STBY
1
2
3
PW_DN
+12V_M
+5V6_ECO
LPC
LPS
LPC
+5V6_ECO
LPS
+12V_M
100R
100R
3918
9902
12V
5.6V
12V
To AV
Board
BROWN
RED
113V
BLACK
BLUE
WHITE
YELLOW
127V
WHITE
/37, /22 ONLY
BLACK
/21 ONLY
14V
To Mains
Transformer
To Mains
Transformer
Mains Transformer Primary winding
8239 210 93432 dd wk0250
#
#
#
# Provision only
For /21 only
For /21 only
1905 values
75W /21 T3.15A
75W /21 Twin SW T3.15A
75W /22 T2A
75W /37 T3.15A
100W /21 Twin SW T4A
100W /22 Twin SW T2A

Other manuals for Philips MX3900D

Related product manuals