EasyManua.ls Logo

Philips S37SD-YD02 - Page 34

Philips S37SD-YD02
77 pages
Print Icon
To Next Page IconTo Next Page
To Next Page IconTo Next Page
To Previous Page IconTo Previous Page
To Previous Page IconTo Previous Page
Loading...
Service Modes, Error Codes, and Fault Finding
EN 34 SDI PDP5.
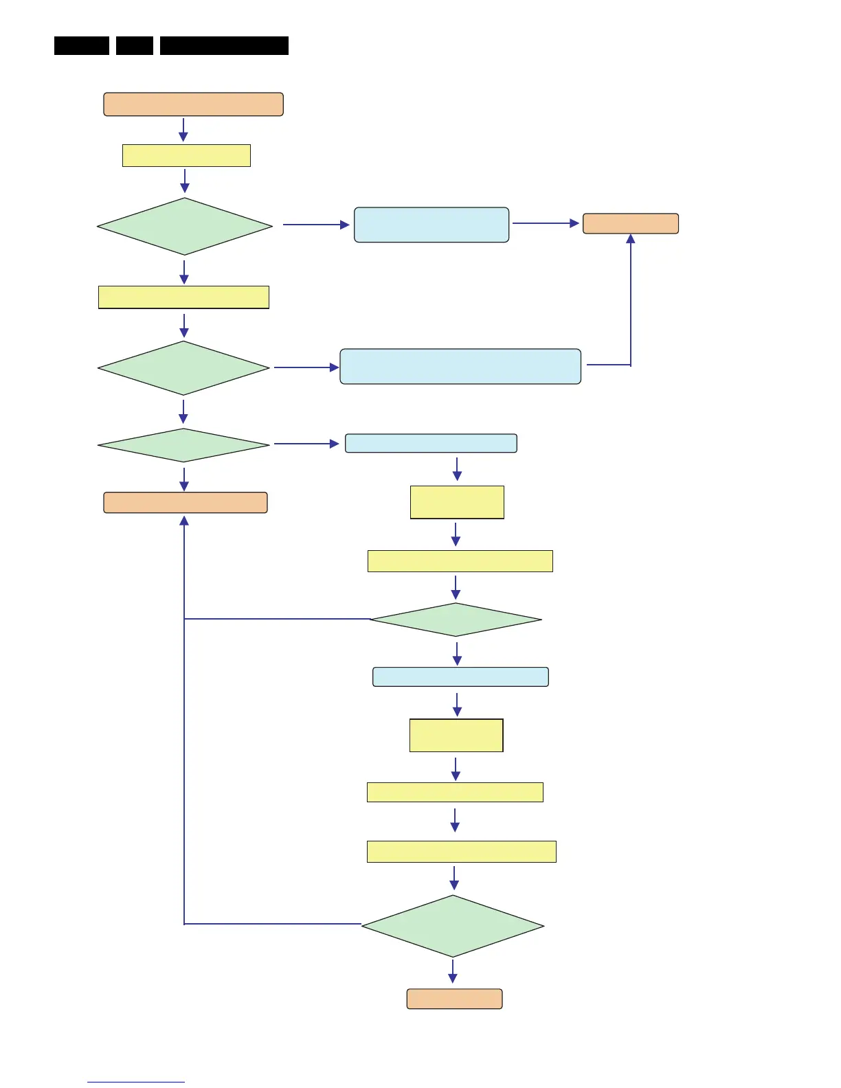
Figure 5-12 Power Supply Check for v4 models
΁ΠΨΖΣ΄ΦΡΡΝΪʹΙΖΔΜ·΁ΙΚΝΚΡΤ
ʹΠΟΟΖΔΥΠΣΤΖΥΥΠ
·΀ΦΥΡΦΥ
·ΠΝΥΒΘΖͰ
΄ΥΒΟΕΓΪΤΦΡΡΝΪΚΤ
͵ΖΗΖΔΥΚΧΖ
Ϳ΀
΄ΨΚΥΔΙ΀ͿͲΔΥΚΧΖͽΠΨ
ΊΖΤ
Ϳ΀
ͽͶ͵
ΚΤ΀ͿͰ
ͲΥͽͶ͵΀ΗΗͷʹΙΖΔΜ
ͲΥͽͶ͵΀Ϳ΀ΗΗ΃
ΊΖΤ
ͳ͵ͳΝΚΟΜͰ
ΊΖΤ
΄ΖΧΖΣΒΝͳΝΚΟΜͰ΁ΣΠΥΖΔΥΚΠΟΥΒΓΝΖ
Ϳ΀
ͲΝΝΕͺΤΔΠΟΟΖΔΥ
ͳ͵
΁΄ΆͿΠΣΞΒΝΚΥΪ
ͳ͵ͳΝΚΟΜͰ
ʹͿʹΠΟΟΖΔΥΒΟΕ΄ΨΚΥΔΙ΀Ϳ
΄ΖΧΖΣΒΝͳΝΚΟΜͰ΁ΣΠΥΖΔΥΚΠΟΥΒΓΝΖ
Ϳ΀
ΊΖΤ
ͲΝΝΕͺΤΔΠΟΟΖΔΥ
ͳ͵
ʹͿʹΠΟΟΖΔΥΒΟΕ΄ΨΚΥΔΙ΀Ϳ
ͳͻʹΠΟΟΖΔΥͻΦΞΡΖΣ
ͲΝΝΠΦΥΡΦΥ
ΧΠΝΥΒΘΖʹΙΖΔΜͰ
ΊΖΤ
Ϳ΀
΁΄Ά΃ΖΡΝΒΔΖ
΁΄Ά΃ΖΡΝΒΔΖ
ΞΒΚΟ
F_14991_064.eps
120206

Related product manuals