EasyManua.ls Logo

Philips S37SD-YD02 - Page 35

Philips S37SD-YD02
77 pages
Print Icon
To Next Page IconTo Next Page
To Next Page IconTo Next Page
To Previous Page IconTo Previous Page
To Previous Page IconTo Previous Page
Loading...
Service Modes, Error Codes, and Fault Finding
EN 35SDI PDP 5.
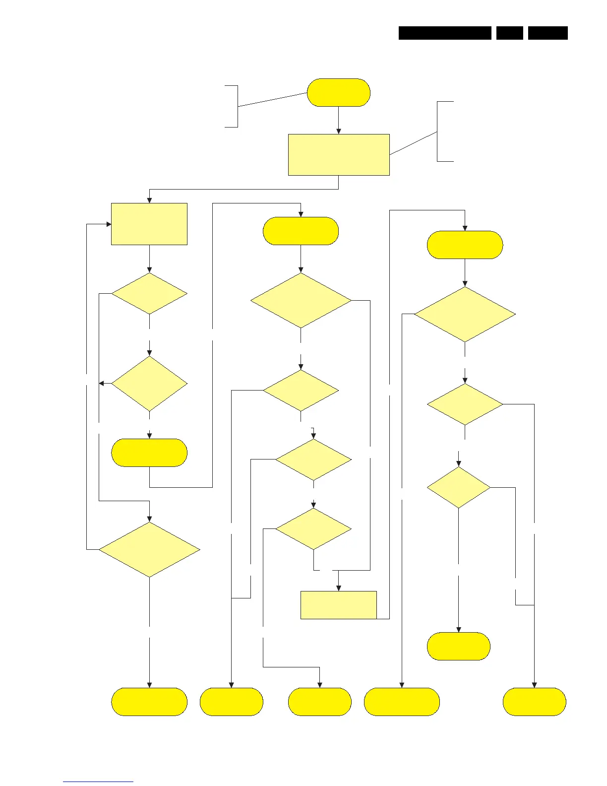
Figure 5-13 Fault symptom: “No Display”
No Display
Check Logic Main
Dip switch is on
Internal mode!
LED blinks?
Logic main
normal state
Ye s
OK
Check Fuse ?
Check FET
Short?
Y-Main & Y-buffer
normal state
Not OK
OK
No
Check Fuse ?
Check FET
Short?
No
Not OK
OK
Bring set in
repair set-up as standalone
Scavio or SSB is
disconnected and removed.
Power supply will be started-
up with Jig connector and
DIP switch on Logic Main is
on internal mode.
No
Open
Ye s
Replace the Logic-
main board
Replace the
Y-main board
Replace the
X-main board
Open
Ye s
Operating voltages exist, but there
is no Display.
No Display is related with Y-Main,
X-Main or Logic-main board
Check Power
supply on Logic mains.
3V3 & 5V.
Not OK
OK
OK
Waveform
on Y Buffer
test point ?
Waveform
on X-board
test point ?
Replace PDP Panel
OK
Check V-Sync
on test point logic
main board
OK
OK
Check Y-Main board
X-Main
normal State
Check X-Main board
Check
Y Buffer Uper
and Lower?
OK
Replace Y buffer
Not OK

Related product manuals