EasyManua.ls Logo

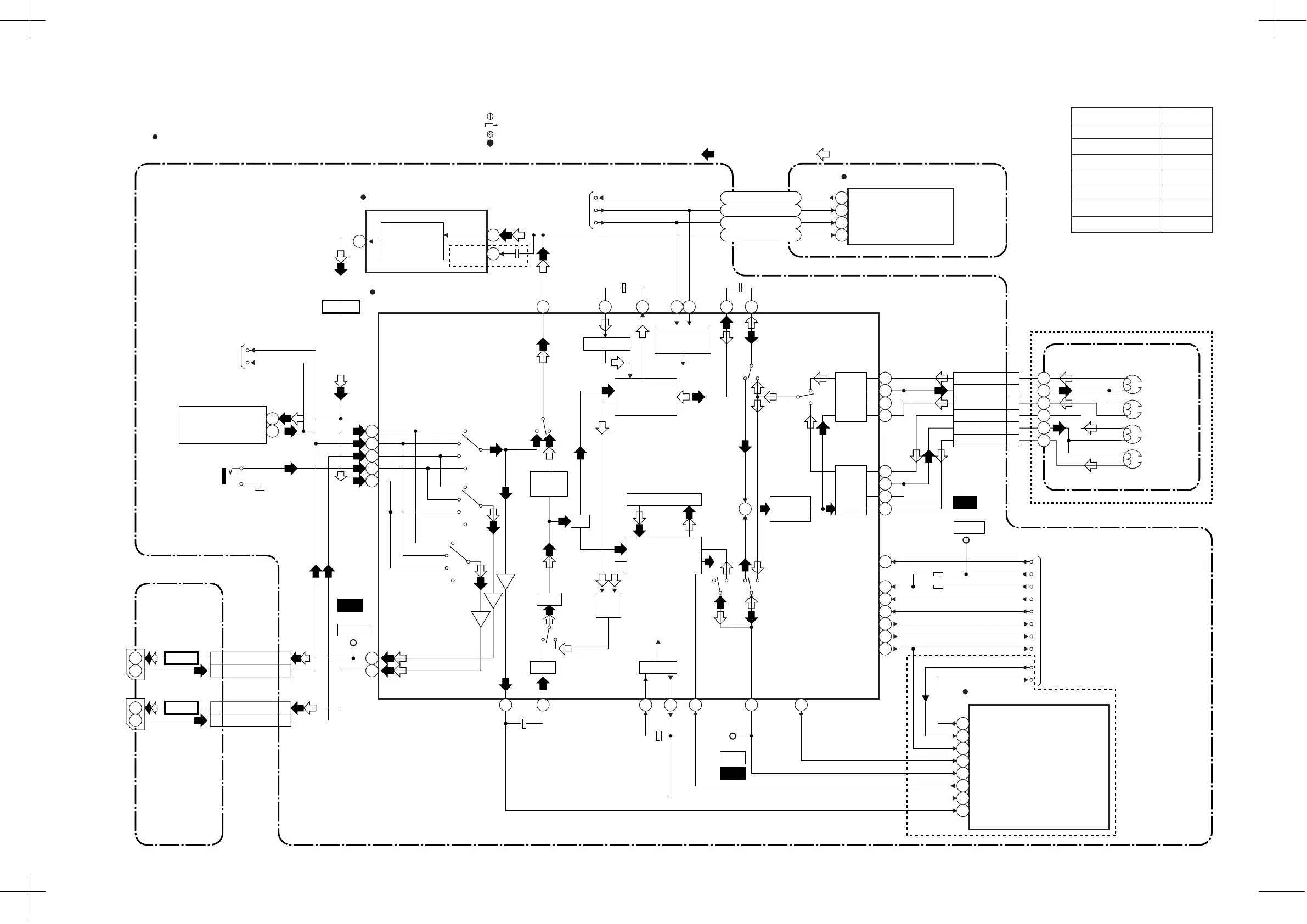
Philips VR730/07 - Video Block Diagram

Philips VR730/07
46 pages
Print Icon
To Next Page IconTo Next Page
To Next Page IconTo Next Page
To Previous Page IconTo Previous Page
To Previous Page IconTo Previous Page
Loading...
CYLINDER ASSEMBLY
V(R)-1
V-COM
V(L)-1
CL253
1
2
3
Video Block Diagram
1-9-13 1-9-14 HC470BLV
(DECK ASSEMBLY)
VIDEO (R)-1
HEAD
SP
HEAD
AMP
EP
HEAD
AMP
REC FM
AGC
TO SERVO/SYSTEM
CONTROL BLOCK
TO SERVO/SYSTEM
CONTROL BLOCK
C-SYNC
TRICK-H
RF-SW
D-REC-H
C-ROTA
D-V-SYNC
H-A-SW
H-A-COMP
V-ENV
SECAM-H
LUMINANCE
SIGNAL
PROCESS
CHROMINANCE
SIGNAL
PROCESS
PB-H OUT
C-SYNC
V-ENV
H-A-COMP
H-A-SW
D-V-SYNC
RF-SW/C-ROTA
VIDEO (L)-1
HEAD
VIDEO (L)-2
HEAD
VIDEO (R)-2
HEAD
V(L)-2
V-COM
V(R)-2
4
5
6
TU701
IC301
(Y/C SIGNAL PROCESS)
IC501 (OSD)
REC-VIDEO SIGNAL PB-VIDEO SIGNAL MODE: SP/REC
SERIAL
DECORDER
V-OUT1
1
V-IN1
1
3 3
V-OUT2
1
V-IN2 3
1
3
JACK CBA
IC370 (PAL/SECAM DECTECOTR)
PAL/SECAM
DETECTOR
48
50
52
54
56
24
6
50
52
19
20
JK101
V-OUT1
V-IN1
19
20
JK102
CL151
CL152
CL101
CL102
V-OUT2
V-IN2
61
63
96
95
93
94
90
89
88
87
CHARA.
INS.
CCD 1H DELAY
SP
BYPASS
MUTE
PB/EE
IN1
TUNER
IN1
TUNER
MUTE
PB/EE
FRT
IN2
FRT
IN2
AGC
PR
R
Y
C
P
R P R P
EP
Y. DELAY
Y/C
MIX
+
21
7978
AGC VXO
OSD
CHARACTER
MIX
FBC
1/2
58 59
65
252928 44
17
14
18
2
16
29
1
28
IC640 (VPS)
VPS-V
I2C BUS SDA
DAVN-L
I2C BUS SCL
I2C BUS SDA
I2C BUS SCL
6
14
7
16
DAVN-L
69684643
" " = SMD
NOTE FOR WIRE CONNECTORS:
1. PREFIX SYMBOL "CN" MEANS CONNECTOR.
(CAN DISCONNECT AND RECONNECT.)
2. PREFIX SYMBOL "CL" MEANS WIRE-SOLDER
HOLES OF THE PCB.
(WIRE IS SOLDERED DIRECTLY.)
TEST POINT INFORMATION
:INDICATES A TEST POINT WITH A JUMPER WIRE ACROSS A HOLE IN THE PCB.
:USED TO INDICATE A TEST POINT WITH A COMPONENT LEAD ON FOIL SIDE.
:USED TO INDICATE A TEST POINT WITH NO TEST PIN.
:USED TO INDICATE A TEST POINT WITH A TEST PIN.
67
84
83
71
62
70
D-REC-H
80
BUFFER
Q101
BUFFER
Q102
TP751
V-OUT
WF1
TP301
C-PB
WF5
TU-VIDEO
TU-VIDEO
V-IN1TO
SERVO/SYSTEM
CONTROL BLOCK
VIDEO
JK756
V-IN-F
BUFFER
Q351
MAIN CBA
VPS CBA
TP502
RF-SW
WF2
OSD-V-IN
I2C BUS-SCL
I2C BUS-SDA
DAVN-L
55
COLOR
-IN
O,R
O,R
X301
4.43MHz
Comparison Chart of
Models & Marks
Model Mark
VR730/02
VR730/07
VR730/16
L
M
VR730/39
N
O
VR732/02
VR732/16
VR732/39
P
Q
R

Related product manuals